[摘要]2025年8月《国务院关于深入实施“人工智能+”行动的意见》正式出台,分别从总体要求、加快实施重点行动、强化基础支撑能力和组织实施层面,提出了当前和未来深入实施“人工智能+"的重点内容与基础方向,旨在推动人工智能与经济社会各行业各领域广泛深度融合,加快形成人机协同新图景,更好服务中国式现代化。为此,五位学者紧密围绕政策本身展开充分论述,形成了以“人工智能+"驱动的治理能力现代化为题的系统性观点:一是在分析人工智能时代来临及其公共治理的转型基础上,提出了公共治理人机共生新图景的实现路径;二是以把握智能社会治理内在逻辑为起点,强调了智能社会治理中的算法权力与伴生风险,创新性地提出了基于共创试验的风险监管手段;三是从“人机共处”的社会治理实际需要出发,揭示了人机共生的无限图景及其风险挑战,并前瞻性地指出了人机共生社会治理的预期规划策略;四是从人工智能与学科范式转型相结合的角度,详细阐释了人工智能赋能社会科学的概念界定、基础路径和实践机制,为学科服务社会提供了现代化视角;五是从政务服务的本土概念出发,阐释了政务服务的路径变迁与技术融合形式,揭示了“人工智能 .+. 政务服务”的治理创新。
[摘要]中华文明是世界上唯一绵延不绝未曾中断的文明。党的十八大以来,习近平立足新时代中国特色社会主义的文明创造实践,着眼于中华民族伟大复兴的历史伟业,坚持以马克思主义的立场、观点和方法观察思考中华文明现代转型之路,从人类文明史、中华民族发展史、中国共产党历史的高度,紧扣与中华文明有关的若干重大理论和现实问题作出一系列重要论述,形成了立意深远、内涵丰富的中华文明观。习近平中华文明观涵括文明特性论、文明载体论、文明激活论和文明更新论等理论内容,具有注重传承中华文明根脉的继承性、重视文明交流互鉴的开放性、坚持以人民为中心创造新文明的人民性、指引中华文明创新发展的实践性等鲜明特征,回答了关于文明更新的中国之问、世界之问、人民之问、时代之问。新时代新征程上,必须以习近平中华文明观为根本遵循,坚决捍卫党的文化领导权,坚定文化自信,秉持开放包容,坚持人民至上,在深化“两个结合”,推进中国式现代化的进程中谱写中华文明的新篇章。
[摘要]习近平在文化传承发展座谈会上讲到“第二个结合”时,明确提出“让经由‘结合'而形成的新文化成为中国式现代化文化形态”。中国式现代化文化形态的生成逻辑展开为:“第二个结合”的创造性标志、从文化自觉自信到文化自强的演进历程、以“新的文化生命体”丰富人民精神世界的价值旨归和建设中华文明现代形态的历史使命;中国式现代化文化形态的整体特性表征为:先进性与广泛性相统一、继承性与创新性相统一、共同性与差异性相统一、普遍性与特殊性相统一;中国式现代化文化形态的建设理路为:坚持党的文化建设领导权、构建中国话语和中国叙事体系、以社会主义核心价值观为引领和处理好“四个关系”。
[摘要]在英国马克思主义的文化批判传统中,对文化、权力与意识形态之间复杂关系的考察,是一条贯穿始终、提挈全局的主线。雷蒙德·威廉斯、爱德华·汤普森和斯图亚特·霍尔等英国马克思主义者在批判性继承葛兰西文化领导权理论的基础上,将掌控与建构文化领导权纳入文化批判体系,并成功地对其进行本土化发展,衍生出具有英国特色的文化研究范式,展现了文化领导权理论显著的实践特质和强大的理论生命力。当代资本主义数字化的崛起带来了意识形态斗争的新态势,这一变化突出表现为文化与权力之间的互动关系与对抗形式日益深化。英国马克思主义理论家揭示的文化领导权机制并未消失,而是在新的语境中以更隐蔽的方式持续运作。重新审视英国马克思主义在文化领导权问题上所做的理论工作,能够为我们在时代议题中分析文化领导权的内涵与外延提供一个有效的理论框架,对坚持马克思主义在文化和意识形态领域的指导地位具有重要意义。
[摘要]强大的政党是在自我革命中锻造出来的。中国共产党的自我革命不仅是管党治党实践的深化,更彰显了党在长期执政条件下对马克思主义政党建设规律的深刻把握和战略谋划,其背后蕴含着深刻的方法论自觉。这种方法论自觉,体现为对历史唯物主义和辩证唯物主义原理与方法的科学运用。具体来说,中国共产党自我革命的理论创新和实践探索始终坚持"目标导向”与“问题意识”的统一,既以科学目标导向为引领,又以问题意识为动力,在目标的坚定性与问题的针对性的有机融合中不断推进自我革命;遵循系统思维,坚持整体推进、协同施策和重点突出的结合,把“全”的要求、“严”的基调、治”的理念贯穿自我革命的全过程;把握“原则性”坚守和“应变性”创造的统一,既坚守党的性质宗旨、理想信念、初心使命不动摇,又善于根据内外形势的变化和不确定性因素的预测进行主动性应变、动态性调整和适时性创新,在守正创新中把党建设得更加坚强有力;坚持"集中式整治”与“常态化治理"的结合,既以刮骨疗毒的勇气开展集中整治,又以滴水穿石的韧劲推进常态化治理,在标本兼治、常抓不懈的良性循环中推进党的自我革命;坚持“制度化严管”与“柔韧性厚爱”的结合,既有“严”的要求和力度,又有“柔”的关怀和温度,在严中有爱、爱而有度的合力与张力中锻造强大的马克思主义政党。自我革命“永远在路上”,深入理解和把握中国共产党自我革命蕴含的方法论及其具体展开,对进一步增强自我革命的动力、勇气、意志和成效具有重要的意义和价值。
[摘要]个人自由和主体性的确立是西方现代化的积极成果,但与此同时也造成了深层的现代性危机,给人以确定感和共同感的生活世界统一性遭到瓦解和分裂。契约型公共精神在推进西方现代化过程中包含着难以克服的矛盾机制和内在张力,它服从的是资本的物化逻辑,所实现的社会结合只是工具性、外在性的结合。深刻反思西方现代化及其公共精神的深层危机,需要在中国式现代化视野中对公共精神进行重新界定。中国式现代化公共精神是在充分尊重社会成员主体性和差异性的基础上寻求人与人之间相互承认和彼此共在共享的精神形态,是实现美好生活和解决生活世界统一性危机的精神本体基础。中国式现代化公共精神的培育和建构关乎个人生活的价值取向和公平正义社会秩序的生成,是满足人民日益增长的美好生活需要的必然要求。
[摘要]新型举国体制作为中国特色社会主义制度“集中力量办大事”优势的当代形态,是支撑国家战略实施、破解发展难题的核心机制。以形态学为分析视角,新型举国体制从传统到新型的演进轨迹为:新中国成立后实践形态率先出场,奠定制度基础;改革开放后实践与理论形态协同转型,开启多元协同探索;新时代实现理论与实践双向融合,完成系统重构。面对科技自立自强的战略需求,新型举国体制以党的领导为关键,以集中力量办大事为本质属性,以关键核心技术攻关为主攻方向,融合市场配置手段与企业创新主体地位,以爱国主义等精神为内核,实现了诸要素的系统性重构。功能强化作为新型举国体制要素调适的主要动因,是新型举国体制从要素形塑到治理效能转化、制度优势彰显的核心路径。需要以激发和释放创新活力强化创新功能,以科技创新和产业创新深度融合强化支撑功能,以长效机制构建强化持续功能。
[摘要]党的二十大提出以中国式现代化全面推进中华民族伟大复兴,中国式现代化是全体人民共同富裕的现代化。资源型农村因自然地理环境较为恶劣,存在着规模较大的贫困群体,加之资源开发造成的水土流失、地质沉陷等负外部性,是实现全体人民共同富裕的重点和难点。资源型农村易地搬迁集中安置区作为中央和地方政府统筹沉陷区治理搬迁和易地扶贫搬迁的特殊产物,主要包括资源开采沉陷搬迁集中安置区、易地扶贫搬迁集中安置区、资源开采沉陷与易地扶贫搬迁群众混居安置区三种类型,具有人地分离、户居分离、干群分离、共同体意识偏弱等典型特征,面临着资源优势难转化、城镇化潜力难激发、多主体作用难协同、新旧治理张力叠加难化解等治理难题。为此,需要从三个方面进行优化:一是以农业生产托管服务实现土地适度规模化经营;二是以县城为重要载体加快新型城镇化进程;三是以公共文化建设增强社区共同体意识。
[摘要]全球数字治理面临传统理论体系难以适应数字技术快速选代与治理实践复杂化的双重挑战。全球数字治理理论困境的基本形态表现为,以传统“国家”为中心的传统治理范式滞后于数字空间的“超领土性”现实,正式政策文本与非正式治理实践的矛盾缺乏理论阐释,数字治理的不同领域呈现“孤岛化”且学科壁垒导致理论整合困难。根源上,数字空间颠覆了以领土主权为核心的国际秩序根基,工业文明的线性控制逻辑与数字文明的复杂系统特性冲突,技术决定论与社会建构论的范式对立加剧学科壁垒。全球数字治理理论困境的疏解,需要超越传统意义上的国家中心主义,建立规范与实践动态平衡的价值冲突解决机制,推动“数字普遍主义”通过跨学科融合打破“数字片段主义”困境。
[摘要]“十四五”时期,在全球化逆潮与贸易保护主义引致的“脱钩冲击”第四次工业革命引致的“技术冲击”、地缘政治冲突引致的“秩序冲击”以及全球性重大事件引致的“断链冲击”这“四重冲击”下,国际贸易格局发生深刻变革,国际循环逻辑出现系统重构,呈现出由“全球循环”转向“区域循环”“效率优先”转向“韧性优先”“个别禁止"转向“限制泛化”等新特点“十五五”时期,面对国际贸易新格局,国有企业拓展国际循环需从被动参与者,向国际领先新质生产力的“创造者”现代化产业体系的“焕新者”安全韧性供应链体系的“支撑者”合作共赢国际关系的“融通者"四重角色升级。在拓展路径上,应进行四个方面的优化:强化战略引领,锚定双重发展目标;分类精准施策,聚焦关键领域布局;优选适配模式,优化国际循环拓展方式;构建全流程防控体系,筑牢风险底线。
[摘要]新时代中国产业转型升级进程中,破解产业发展结构性矛盾、夯实高质量发展根基成为重要任务。新时代中国特色产业政策,是政府为实现新时期特定经济社会发展目标,以实体经济和制造业为基石,通过调整产业结构、优化资源配置、促进技术革新、激发市场活力、提升产业安全韧性水平和建设现代化产业体系而制定和实施的一系列政策工具与制度安排,具有战略引领性、系统协同性、制度敏捷性和开放共赢性的鲜明特色。其理论创新集中体现为突破市场与政府二元对立、超越市场失灵被动补救逻辑、摆脱后发追赶线性困境。构建具有引领性的中国产业政策体系,需以产业战略引领产业政策,构建多层次引领型政策协同机制;聚焦结构性瓶颈与场景供给,推动产业从规模扩张转向价值创造;践行动态演进的政策范式,筑牢发展与安全并重的产业基础;统筹国内创新与全球合作共赢,打造协同共进的可持续全球产业发展生态。
[摘要]逮捕作为我国刑事诉讼中最严厉的强制措施,其适用须兼顾诉讼保障与人权价值,而逮捕社会危险性的认定长期以来依赖司法人员的经验直觉和常识判断,缺乏科学、客观的判断标准,导致实践中出现"构罪即捕”等现象。为提高逮捕适用的科学性和公正性,实现社会危险性判断从“经验主导”向“数据驱动"的范式转型,有必要构建社会危险性量化评估模型。在实证分析的基础上,运用单变量分析方法,从刑事案例样本数据中识别出年龄等多项显著变量,据此建立犯罪嫌疑人风险系数模型,将风险等级划分为低、中、高三级,分别对应不同的强制措施适用建议。经真实案例验证,该模型具有较强的预测准确性和司法一致性,有助于为逮捕社会危险性的评估提供科学、合理的量化指引。
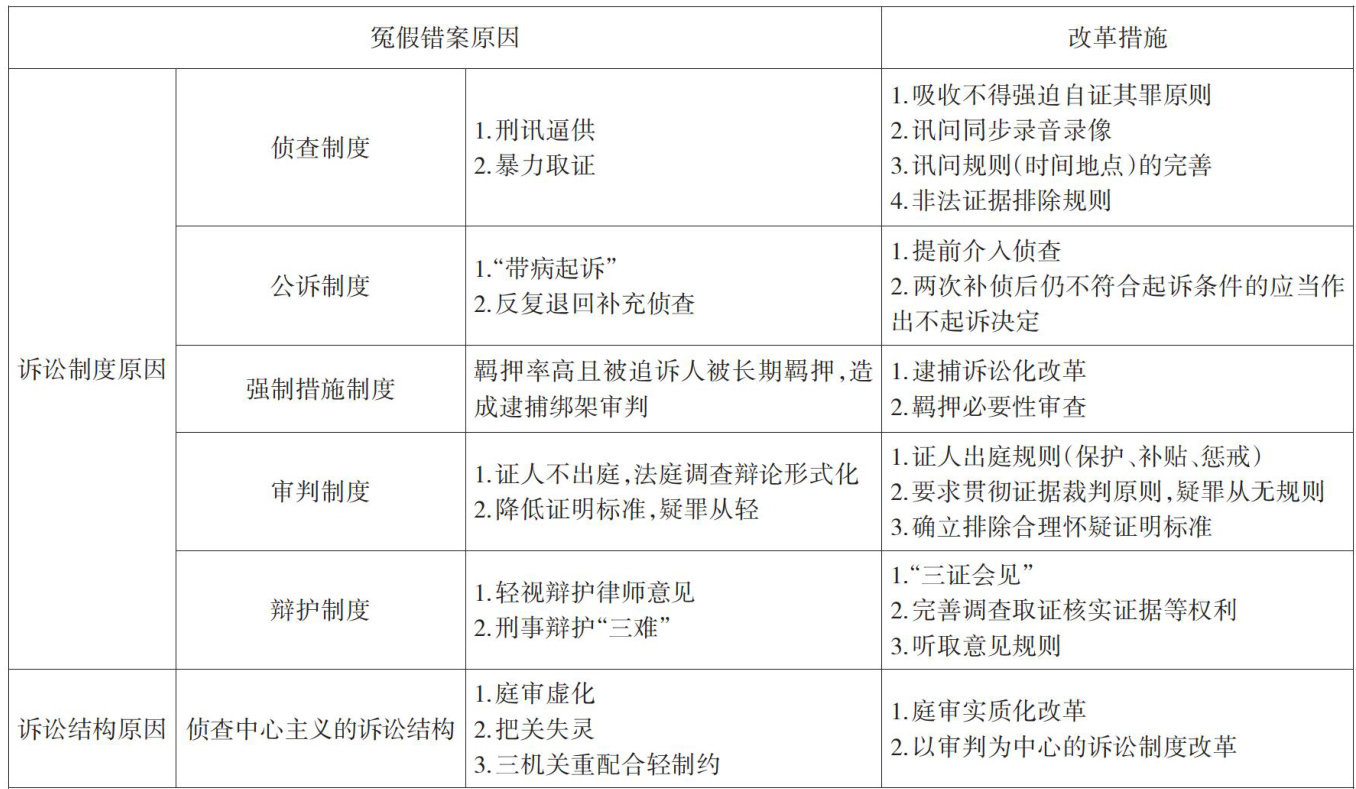
[摘要]"防范冤假错案”是我国刑事程序正当化变革的关键发展动因。冤假错案推动程序正当化变革在“冲击-回应”的框架下展开。“冲击-回应”范式无论在“通过程序正当化变革防范冤假错案"还是在“以防范冤假错案为目标推动程序正当化变革”两个层面都取得了重要的改革成果,但也存在一定的局限性。一方面,通过程序正当化变革防范冤假错案存在边际收益递减、仅能解决冤错案件的部分诱因、刑事司法错误的不可避免性三重限度。另一方面,由于秉持一种工具主义的程序价值观,当程序正当化变革完成却仍然无法根除冤假错案,或者当司法责任制成为更实用的防范冤假错案的工具时,程序正当化变革本身的价值有可能被消解。因此,尽管防范冤假错案的目标在前期有效推动了程序正当化变革,但仅以防范冤假错案为落脚点,可能难以为程序正当化变革提供足够的动力,也难以达到理想的改革深度与广度。未来,应当迈向一个以发展程序内在价值为核心的改革框架。
[摘要]完善我国的刑事指控体系要以证据为核心,贯彻证据裁判原则,落实非法证据排除规则。然而,我国目前关于刑事指控非法证据排除的理论与实践仍面临着一定的困境,一些待明确的规则与未成形的制度阻碍了非法证据排除的有效实施,影响了裁判者发现案件真实的准确性。刑事指控非法证据排除的系统治理,应通过加强侦查机关源头治理和检察机关主导监督审查,明确指控非法证据排除的主体责任;通过排除范围的有限扩张、排除责任的宽严有别与排除标准的区分适用,完善指控非法证据排除的规则体系;通过构建侦查问责机制、明确职权分离检察监督体系和建立证据来源追踪披露制度,强化监督制衡;通过明确各诉讼主体的救济权利与救济方式,畅通救济渠道。