摘要:小流域综合治理是黄河流域水土保持工作的重要创新,它改变了以往单一、分散的治理方式,标志着水土保持工作进入了集中治理、综合治理的新阶段。经过数十年的实践与发展,小流域综合治理不仅有效控制了水土流失,改善了生态环境,还在促进区域经济发展、助力群众脱贫致富方面发挥了重要作用。系统回顾黄河流域小流域综合治理的发展历程,总结其成效与经验,剖析当前面临的挑战,并展望未来发展方向,以期为新时代黄河流域生态保护和高质量发展提供参考。
摘要:江淮丘陵区自然环境优美,人文资源丰富,具有良好的生态旅游开发潜力,却面临着村庄基础设施建设和生态景观建设薄弱、农业面源污染和规模化畜禽养殖污染等问题。生态清洁小流域建设是以新质生产力推动水土保持高质量发展的重要举措。以地处江淮丘陵区的安徽省六安市叶集区枣树嘴小流域为例,阐述其生态清洁小流域建设方案:将枣树嘴小流域分为综合治理区和生态修复区,因地制宜开展生态清洁小流域建设,综合治理区以坡园地水土流失综合治理为主,同步推进面源污染防治和特色产业发展;生态修复区以河道(史河干渠)防护带修复、生态功能提升为主,兼顾水塘、景观绿化改造。通过开展水蚀坡园地治理工程、滨渠生态景观带工程、村庄人居环境整治工程及其他配套工程建设,打造以生态景观建设与修复、环境绿化美化、坡面水土流失治理与河道周边生态修复为主的和谐宜居型特色小流域产业综合体,生态清洁小流域建成后每年可保土0.47万t,年均蓄水总量可达5.97万 m3 ,有效控制水土流失,显著改善区域生态环境和人居环境,预计产生经济效益758.5万元。
摘要:为涵养城市水源,保护南水北调生态水源地,探索秦岭生态清洁小流域治理措施,以二龙山小流域为例,在分析其水土流失与水土保持现状的基础上,针对存在的投入不足、植被覆盖度不高、生产用地质量低、生活污水处理难度大等问题,按照“生态修复、生态治理、生态保护”三道防线建设理念,制定了以河道水景观营造、高山沟道封禁、库区绿化美化、生活污水处理、环境整治、示范园区建设为主的生态清洁小流域建设方案,可实现水源涵养、水土保持、水污染控制、水生态改善、人居环境美化等目标。
摘要:为给建设项目选址选线工作开展水土保持不可避让论证提供科学依据,系统梳理了生产建设项目选址选线的限制性因素,提出应将水土流失重点预防区和重点治理区等水土保持重点区域与生态保护红线、自然保护地等限制性因素同等考虑,实行严格避让,确因重大战略或民生需要无法避让的,必须开展不可避让论证。在此基础上结合实际案例,从方案比选、方案优化设计,以及通过提高工程措施标准、注重植物措施配置、优化施工工艺及时序、加强管控和监测预警等方式采取减缓和控制措施等方面,阐述了水土保持重点区域的不可避让论证方法。
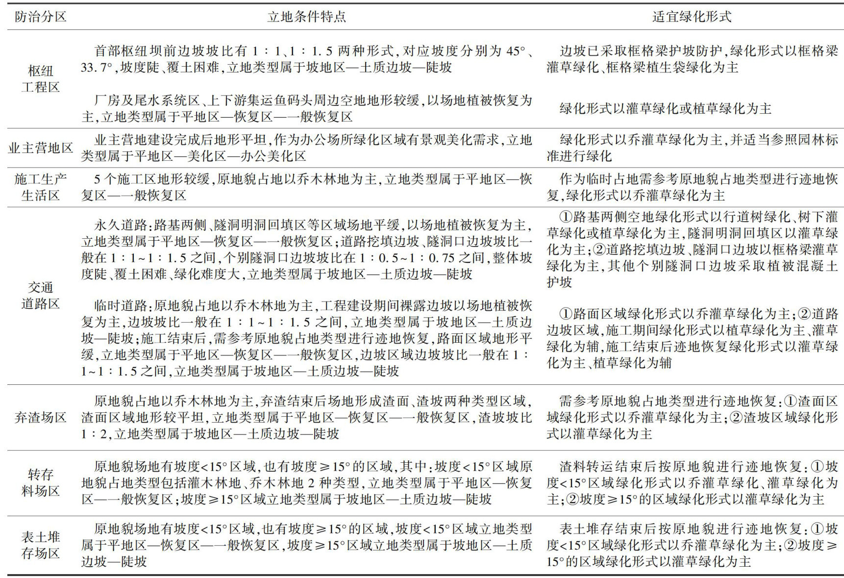
摘要:为积极响应“生态优先、绿色设计”水土保持新政策要求,针对藏东南林芝地区植被丰富、覆盖度高、水电站建设扰动集中的特点,以夏曲水电站为例,开展了项目区植被类型、立地条件调查及周边适生种种子苗木资源调查,在此基础上对水土保持原生植被进行移植设计,并结合项目建设区域所在波密县对应的雅鲁藏布河谷及藏南山地亚区立地类型,针对枢纽工程区、业主营地区、施工生产生活区、交通道路区、转存料场区、弃渣场区和表土堆存场区7个防治分区的立地条件特点,开展不同区域植被配置,形成了完整的水土保持植被保护和迹地恢复模式,为藏东南林芝地区水电站等生产建设项目的植被保护及生态修复提出了有效的建设思路。
摘要:伴随我国城镇化进程的持续深化,交通工程建设步入高速发展阶段,且建设规模不断扩大。高速公路具有线长、点多、面广的特性,施工期间往往会对沿线的植被覆盖、土壤结构乃至地形地貌等自然生态要素造成不可避免的扰动与破坏,实施科学的水土保持措施成为有效防治高速公路建设水土流失的关键。以耒宜高速扩容工程为研究对象,通过系统模拟预测其建设可能引发的水土流失情况,基于预测结果,制定优化工程总体布局、分区设置边坡防护工程、完善排水工程,并结合植物措施的水土保持策略,旨在降低工程建设对区域水土环境的扰动,为同类线性工程的水土保持工作提供科学参考。
摘要:我国“十五五”时期经济社会发展规划明确提出“人民生活品质不断提高”“美丽中国建设取得新的重大进展”的重要目标,绿色低碳高质量发展成为基本准则,水土保持技术服务迎来重要的发展时机,要更好地服务于国家发展战略。技术服务重点发展方向有以下五部分,一是在水土流失综合防治宏观指导方面,包括:修编区域水土保持规划,编制相关行业规划的水土保持对策与措施篇章,以县为单位的水土流失减量降级科学指导;二是在水土保持生态产品及碳汇价值转化方面,包括:多年治理成果的生态产品价值转化,水土保持重点工程建设与生态产品价值实现一体化建设,大面积预防保护区和重点治理区的水土保持碳汇提升与转化,生产建设项目水土保持固碳增汇减排;三是在生产建设项目水土保持智能服务与高效监管方面,包括:水土保持绿色设计绿色施工技术,水土保持方案智能服务与管理,以水土流失风险为导向的智能化重点监管,遥感监管智能化联动整改,水土流失生态损害鉴定评估;四是在以人为本的新型城镇化水土保持升级方面,包括:城市水土保持功能提升及生态产品价值实现,城市生态清洁小流域与高品质人居环境建设,城市水土保持法规制度与技术标准,韧性城市建设中的水土保持新技术;五是在支撑水土保持管理水平提升方面,包括:以县为单位以小流域为基点的水土流失防治监测与评价,以汇聚巨量水土保持基础数据支撑各类智慧模型的精准高效开发与应用,以小而精的技术标准服务特定区域和行业的水土保持,以新时代水土保持示范创建引领高质量发展。
摘要:水土保持区域评估报告是特定区域开展水土流失防治工作总的指导和参考文件,提高其在特定区域内对生产建设项目施工过程中水土流失防治工作指导的可操作性、可落地性具有重要意义。在评估报告编写和审批过程中形成的较为明确的土石方转运场地分布图、表土剥离范围图、植被移栽区位置图及土石方余缺信息表、侵蚀模数取值表、典型措施设计表、参建单位职责清单表“三图四表”共享成果清单,能够进一步提升报告成果的应用性,节约入驻企业水土保持投入,缩短水土保持方案审批时长,提高水土流失防治成效,以“共享”模式进一步推进水土保持“放管服”改革成效。以深圳市光明区某区域水土保持区域评估报告为例,探讨了水土保持区域评估报告共享成果清单的应用。
摘要:长距离输变电工程建设影响范围极为广泛,为减少建设过程对地表造成的扰动和水土流失,开展水土保持设施验收尤为重要。面对自主验收的新形势,结合相关文件规定,融合输变电工程水土保持设施验收实践经验,对输变电工程的水土流失特征、水土保持设施验收要求进行了归纳。同时,梳理出在初步验收、第三方评价、竣工验收、公开与报备等验收全过程面临的重难点,以期为水土保持设施验收工作的高标准开展提供参考。
摘要:以汕尾市海丰县长埔锡矿废弃地为研究区,通过现场土壤化学性质、重金属含量测定和植被调查,实施了基于乔灌草藤种子混播技术的人工辅助生态复绿。结果表明:研究区土壤pH值为3.22,呈极强酸性,电导率较低,土壤养分较贫瘠, As,Pb,Zn 是主要的重金属胁迫因子;研究区自然定居植物共有36科55属57种,以草本和灌木为主;为实现高效低成本的植被生态系统重建,通过乔灌草藤种子混播方式,筛选出坡柳、田菁、宽叶雀稗、蚕豆、谷子、葛藤和多花黑麦草等,修复1a后植被覆盖度达 65% 以上,形成了较为稳定的能够实现自我演替的植被生态系统。
摘要:在新农科建设背景下,原有培养模式与理念已不能完全适应新农科专业发展的需要,亟待改革与创新。以新农科背景下贵州大学水土保持与荒漠化防治专业为例,分析了培养方案不完善、师资结构不合理、教学资源和平台有限对人才培养质量的影响,结合区域生态环境建设需求,提出了通过打造“三师型”师资队伍、构建专业虚拟教研室、成立教学创新联盟、加强实践教学环节育人质量等方式解决制约人才培养质量问题的途径,以促进新农科背景下西部高校涉农专业本科人才培养质量提升,更好地服务社会经济发展和生态环境保护。
摘要:黄山市作为新安江流域核心生态屏障区与长三角生态安全关键节点,其在“八山一水一分田”的地貌格局与亚热带季风气候共同作用下,形成了以水力面蚀为主的水土流失特征。全市水土流失面积 1539.18km2 ,主要分布在坡度15° 以上的茶园、疏林地及人为扰动区,呈现“轻度为主、空间集聚”的分布规律。针对当前治理中存在的监管薄弱、投入不足等问题,从强化预防保护、实施精准治理、严格水土流失监管、创新制度保障、加强宣传等方面,对全市水土流失治理提出了综合防治对策。
摘要;水土保持监测是水土保持工作的重要组成部分,监测站是监测体系的重要基础。梳理了浙江省水土保持监测站建设和运行管理现状,根据新时代水土保持高质量发展要求,分析了全省水土保持监测站存在的管理单位对监测站管理投入的时间和精力减少、观测数据缺少深度挖掘和分析、监测内容及成果与水土保持管理脱节等问题,并从进一步健全运行管理机制、有效提升观测数据质量、着力推动监测成果服务管理等方面提出了水土保持监测站发展建议。
摘要:水利枢纽工程在建设过程中将产生大量工程弃渣,工程弃渣处置难度高,且传统的弃渣堆砌处置方式不仅占用土地造成地表扰动,更会导致大量资源浪费。系统总结弃渣综合利用理论基础和处理原则,以西北黄土高原区某水利枢纽工程为例,基于土石方特性和资源化利用潜力分析,探索出“分级分类、多级利用、全量消纳”的弃渣综合利用路径,从工程自身及市场需求、消纳能力、技术和经济可行性、环境效益等角度出发,提出将工程弃渣综合利用于项目自身、建筑骨料生产、建材生产、生态修复与土地资源再造、农业利用等方向,从技术、市场、环境与安全、管理与政策、实施与流程等方面评估了相关风险并提出了针对性对策建议。
摘要:武宁县作为江西省首个拥有两个国家水土保持示范工程(生态清洁小流域)的县域,在长乐生态清洁小流域开展了水土保持碳汇交易实践。在九江市水利局和武宁县水利局的组织领导下,江西水利电力大学张利超博士团队通过创新探索,成功开创并构建了生态清洁小流域“工程建设—示范创建—产品培育—价值转化”的全周期系统化实践路径,形成了可复制推广的“九江武宁样板”和“九江武宁经验”。根据《南方红壤区小流域综合治理水土保持碳汇项目方法学》,核算出长乐生态清洁小流域北湾、下坊两村 1069.3hm2 陆地林草面积内的水土保持碳汇为10.54万t,并且实现了首笔水土保持碳汇交易签约。当地通过深化林权改革、发展林下经济、延伸“碳链”等措施,推动生态经济发展,为水土保持碳汇生态产品价值实现及高质量发展提供了重要的实践范例。
摘要:为落实党的“人与自然和谐共生的现代化”要求及相关法律法规对水土保持监管的规定,针对四川省资阳市存在的生产建设项目密集、人为水土流失风险突出且传统监管难以全覆盖的现实问题,构建了部、省、市三级协同水土保持遥感监管体系。2019—2023年资阳市累计完成1319个生产建设项目防治责任范围上图,覆盖26个工程类型,三级协同监管共核查图斑 1052 个,识别生产建设项目扰动图斑752个,违法违规项目占比 18.58% ;市级加密监管的生产建设项目识别准确度达 82.61% ,精准查处违法违规项目9个,有效提升了监管的信息化、全域化、精准化水平。同时,监管实践也暴露出项目防治责任范围信息录入不规范、高分辨率卫星遥感影像获取难度大、部分工程建设单位重视不足等问题。
摘要:基于生态清洁小流域水土保持生态产品价值实现的理论,以广东省佛山市高明区西坑支流生态清洁小流域为例,对该小流域水土保持生态产品价值进行了核算,流域水土保持生态产品价值为5.28亿元/a,价值提升比例达573.99% 。进一步探索了生态产品价值实现路径,通过公开竞价方式完成了西坑支流小流域部分地块的市场化交易,实现了生态效益与经济效益的协同发展。
摘要:从矿物结合有机碳与颗粒态有机碳的形成途径、差异、影响因素等出发,介绍了土壤碳循环理论相关技术及其原理,进而提出了该理论影响下的水土保持生态修复设计。基于此,水土保持方案应在全面分析主体工程影响下,以减少扰动为核心理念,优化表土资源保护与利用方案,科学实施植被恢复,适当引入生态型排水沟及挡墙等。此外,随着微生物基因组测序技术的发展,可通过评估微生物健康状况确定表土质量,推动土壤碳汇管理与水土保持生态修复深度融合,为实现“双碳”目标提供科学支撑。
摘要:为给宁夏白芨滩自然保护区沙地经果林的开发利用及生态治理提供理论依据和科学指导,通过测定不同类型经果林地的土壤理化性质,揭示了其土壤质量状况。结果表明: ① 各林地类型土壤养分呈表聚现象,土壤养分含量较高的为建植12a苹果林地、建植4a苹果林地、黄杏林地和毛桃林地,与对照裸地相比,经果林地土壤全氮、碱解氮、全磷、速效磷、速效钾、有机质含量分别平均提高了 87.50%29.39%4.00%379.67%91.60%62.74% ,但土壤 ΔpH 值没有明显变化,土壤电导率和全盐含量则有所降低; ② 各林地类型土壤C/N变化范围为 8.71~11.25 ,较高的为对照裸地和梨林地,C/P和N/P变化范围分别为 5.52~14.350.52~1.40,0~<20cm 土层较高的均为黄杏林地、建植12a苹果林地和毛桃林地,且经果林地均较对照裸地高; ③ 土壤综合质量较好的林地类型分别为建植 苹果林地、毛桃林地和建植12a苹果林地。
摘要:为探究地形、土壤等环境因子对黄土高原地区人工林林分特征的影响,以甘肃省平凉市人工林为研究对象,采用相关分析和冗余分析(RDA)的方法,开展了相关研究,结果表明: ① 不同坡度土壤养分含量不同,土壤铵态氮( NH4+-N )、速效钾(AK)含量在坡度 .>5°~15° 处最高,土壤有效磷(AP)含量在坡度 >20°~25° 处最高,土壤硝态氮( NO3--N )含量在坡度 .>30° 处最高;阴坡土壤 NH4+-N,NO3--N,AK 含量显著大于阳坡;脊部土壤 NH4+-N.AK 含量高于其他坡位,中坡位土壤 NO3--N,AP 含量高于其他坡位。 ② 地形因子与土壤 NH4+-NΩ,NO3--NΩ,APΩ,AK 含量的相关性均不显著,海拔与林分平均冠幅成显著负相关,坡向与林分平均冠幅、土壤含水率分别成显著正相关和负相关,坡位与林分郁闭度、土壤含水率分别成显著正相关和极显著正相关。 ③ 冗余分析结果进一步显示,影响林分特征的环境因子主要为土壤AP含量、坡位和土壤含水率,其中土壤AP含量是影响该地区人工林林分特征的关键性主导因子。
摘要:为提高南方红壤区生态修复质量,促进区域生态可持续发展,采集表层流失后的裸露红壤,加入不同剂量的生物质炭进行室内土柱培育,培养周期 200d ,以探讨生物质炭对退化红壤微团聚体内微生物群落的影响。结果表明: ① 相同处理下不同粒径土壤微团聚体质量百分比存在显著差异,不同处理下粒径 <0.02mm 的微团聚体质量百分比有差异,其中C30处理显著增加; ② 不同处理下土壤微团聚体内总PLFAs(磷脂脂肪酸)含量,以及除了真菌其他微生物PLFAs含量均在粒径 <0.02mm 的微团聚体内最大; ③ C30、C40处理生物质炭能有效提高土壤微团聚体内微生物多样性,改善微生物群落结构。
摘要:为探究榆林市植被覆盖度时空变化及地形效应,基于2000—2024年4—10月MOD13Q1遥感数据和DEM数据,采用NDVI数据估算榆林市植被覆盖度,并系统分析榆林市植被覆盖度的时空变化及其与高程、坡度、坡向等地形因子的关系,结果表明: ①2000-2024 年榆林市、黄土丘陵区和风沙草滩区的植被覆盖度均呈波动上升趋势,且以中、中高覆盖度为主,低覆盖度面积缩减、高覆盖度面积扩张的态势与陕西省全域趋势一致,印证了退耕还林还草等生态政策成效显著。 ② 2000—2024年榆林市植被覆盖度年均空间变化率为0.0048,在空间上呈现出东高西低、南高北低的特征。 ③ 榆林市、黄土丘陵区和风沙草滩区的植被覆盖度随高程的升高呈先下降后上升趋势,而变异系数 CV 值呈持续下降趋势;随高程的升高,高覆盖度植被面积占比逐渐减小,而中覆盖度植被面积占比逐渐增大。 ④ 榆林市、黄土丘陵区和风沙草滩区植被覆盖度随坡度的升高呈先上升后下降的趋势,随坡度的升高,中高、高覆盖度植被面积占主体地位,且阴坡优势稳定。
摘要:生态敏感性评价能精准识别环境敏感区域,可为在局地尺度上提出生态廊道分级修复策略提供依据。以云中山—系舟山生态廊道为研究对象,选取土地利用类型、土壤可蚀性因子、植被覆盖度、水域缓冲区和自然保护区5个评价因子,并将生态敏感性分为极低敏感、低度敏感、中度敏感、高度敏感和极高敏感5个等级,根据评价结果提出分级修复策略。结果表明:云中山一系舟山生态廊道的极高敏感和高度敏感区面积为 1777.05km2 ,占研究区总面积的 41.78% :中度敏感区面积为 1423.62km2 ,占比为 33.47% ;低度敏感和极低敏感区面积为 1 052.99km2 ,占比为 24.75% 。生态敏感性分布总体呈现出空间异质性特征,与土地利用类型空间分布趋势最为接近;极高敏感与高度敏感区修复策略以维持生态原生状态的保护和预防措施为主;中度敏感区修复策略以发挥缓冲与调控作用为主;低度敏感与极低敏感区修复策略以完善生态系统类型和生态环境污染治理为主。
摘要:近年来受全球气候变化的影响,我国发生暴雨的频次和影响范围显著增加,2023年7月29日20时至8月2日7时,受台风“杜苏芮”减弱低压环流和冷空气共同影响,北京遭遇了有仪器记录以来的最大降雨。基于北京市响潭小流域响潭坡面径流场2023年6—9月的观测数据,分析强降水年份不同水土保持措施径流小区的水土流失特征。结果表明: ①2023 年观测期响潭小流域总降雨量 743.0mm ,比该流域汛期多年平均降雨量 494.8mm 超出 50.16% ,观测期内降雨天数32d,其中小雨和中雨共计 25d, 大雨2d、暴雨和大暴雨共计5d; ② 最小产流降雨量为 5.5mm ,其中坡耕地小区在小雨及以上等级降雨时均有径流产生,梯田和树盘小区在中雨及以上等级降雨时产生径流,封禁小区在暴雨及以上等级降雨时产生径流; ③ 暴雨及以上等级降雨是产流产沙的主要驱动力,在制定水土流失防治措施和水土保持规划时应重点关注暴雨对土壤侵蚀的影响; ④ 有水土保持措施的径流小区的保水保土效果显著优于坡耕地小区,保水保土效果表现为封禁小区>树盘小区>梯田小区 > 坡耕地小区; ⑤4 个径流小区的径流量和土壤流失量均与降雨量和降雨强度成正相关关系,但相关性在不同径流小区存在差异。
摘要:七星关区位于贵州省西北部、毕节市北部,是典型的西南岩溶喀斯特地貌区,水土流失和石漠化问题严重,是贵州省水土流失重点治理区。分析2010—2018年七星关区生产建设项目水土保持监管情况,发现水土保持监管存在监管任务重、管理机构不健全、管理力量薄弱、宣传力度不足等难题。2018年以后,七星关区从健全水土保持管理机构、壮大水土保持执法队伍、重视水土保持宣传工作、严格水土保持行政执法和公正司法、持续加强学习培训、严守水土保持方案审批关等方面不断加强监管力度,提高监管效能。2020—2023年七星关区共完成水行政执法监督检查项目 537个(次),督促生产建设项目编报水土保持方案22个,审批水土保持方案222个,督促130个生产建设项目开展水土保持监测,完成水土保持设施验收项目144个,共征收水土保持补偿费3690.78万元,实现了水土流失面积和强度的“双下降”。
摘要:为推动黄河流域淤地坝管理信息系统向智能化、精准化迈进,提升管理决策的科学性与高效性,探讨了系统升级选代的必要性及路径。通过分析现有系统在数据支撑、技术应用和功能实现等方面存在的不足(数据层面存在监测站点覆盖率不足、多源数据融合度低等问题,技术层面面临智能算法应用滞后、模拟预测精度有限的困境,功能层面存在风险预警响应迟缓、跨部门协同模块缺失等),结合黄河流域生态保护与高质量发展重大国家战略的新要求、淤地坝精细化管理的内在需求及现代信息技术发展的适配需求,从数据底板优化、技术体系升级、功能模块完善3个维度提出了具体的升级迭代路径:数据底板优化需构建“空天地”一体化监测网络,实现全要素数据实时汇聚与动态更新;技术体系升级要引入数字孪生、人工智能等技术,提升灾害模拟与预警的精准度;功能模块完善应新增跨部门协同处置、坝系连锁风险推演等模块,强化系统实战应用能力。
2026年1月27日,国家重点研发计划“新时期淤地坝系平衡理论与优化布局关键技术研究”项目启动暨实施方案论证会在郑州举行。 淤地坝系是水土流失综合治理的关键性工程体系,是紧紧抓住黄河水沙关系调节“牛鼻子”的重要发力点。该项目由黄河水利科学研究院牵头,联合黄河勘测规划设计研究院有限公司、西安理工大学、西安黄河规划设计有限公司等单位共同承担。项目面向国家战略需求,从聚焦淤地坝系对小流域“产-输-淤”
2026年1月29日,加强水土保持工作部际联席会议第一次全体会议在北京召开,会议主题为审议联席会议工作规则和2026年工作要点。 会议强调,要坚持以习近平新时代中国特色社会主义思想为指导,全面深刻准确领会、不折不扣贯彻落实习近平总书记关于水土保持工作的重要讲话指示精神,认真落实中央办公厅、国务院办公厅《关于加强新时代水土保持工作的意见》《关于全面推进江河保护治理的意见》等文件要求,精准要求点、着
关于征订2026年度《中国水土保持》杂志的函 各流域管理机构、各省(区、市)水利(务)厅(局)水保局(处、中心),新疆生产建设兵团水利局,各水保学会,有关单位: 《中国水土保持》是水利部主管、水利部水土保持司开展业务指导、水利部黄河水利委员会主办的综合性刊物,具有政策性、技术性、实用性、知识性和资料性,旨在贯彻水土保持方针政策,宣传水土保持成就,报道水土保持科技成果,交流水土保持生态建设经验,传递
注:本征订单由订阅单位或个人填写,可通过 QQ 、电子邮箱发给我们。 本刊每月5日在郑州出版,全年定价180元。订阅款可采取银行转账或邮局汇款两种方式交纳。银行转账时请备注“订水保杂志”。本刊寄送采取邮政挂号方式,若需快递寄送,则请额外注明(快递费自理)。 银行转账信息: 开户行:交通银行郑州政二街支行户名:黄河水利委员会新闻宣传出版中心账号:411060200010149028852
特高压输变电工程作为国家能源战略的关键构成部分,具备线路绵长、塔基分布分散、施工周期漫长、穿越生态敏感区多等特点,其环水保管理面临着巨大挑战。在传统管理模式下,建设单位要分别与环保监理、环境监测、水保监理、水保设施验收等多家服务单位对接,存在职责交叉、信息共享壁垒、协同效率低下等问题,而且长输线路施工点多面广的特点使环水保监督难以做到全面覆盖。为落实国家电网有限公司“四全两控”(指业务全覆盖、管理
尊敬的各位专家、学者、管理者及广大水土保持从业者: 良法善治,民之所向。2010年12月25日,第十一届全国人大常委会第十八次会议修订通过《中华人民共和国水土保持法》(以下简称《水土保持法》),并于2011年3月1日起正式施行。这是我国水土保持发展史上的重要里程碑,标志着水土流失防治工作全面步入法治化、规范化、系统化的新轨道。 十五载法治护航,神州大地绿意更浓。在《水土保持法》的强力支撑下,我国坚
1946年,中国共产党领导人民开启了治理黄河的伟大事业。80年来,在党和国家的坚强领导下,黄河保护治理取得了举世瞩目的成就,创造了黄河岁岁安澜的历史奇迹,实现了从“被动治理”到“主动保护”的历史性转变。 “黄河宁,天下平。”水土保持是黄河保护治理的根本措施,是黄河流域生态保护和高质量发展的生命线。为纪念人民治黄80年,总结80年来黄河流域水土保持工作的辉煌成就、宝贵经验与理论创新,深入探讨新时期
尊敬的各位专家、学者、管理者及广大水土保持从业者: 2016年1月5日,习近平总书记在重庆主持召开推动长江经济带发展座谈会,明确提出“共抓大保护、不搞大开发”的战略导向,为长江经济带的高质量发展确立了根本遵循。 光阴十载,江水奔流。10年来,在习近平生态文明思想指引下,沿江省(自治区、直辖市)及相关部门坚持生态优先、绿色发展,长江流域水土流失治理取得显著成效,流域生态环境发生转折性变化,经济社会发