图像处理 | 基于MLC-YOLO的折纸动作关键目标检测方法
图像处理 | 基于MLC-YOLO的折纸动作关键目标检测方法
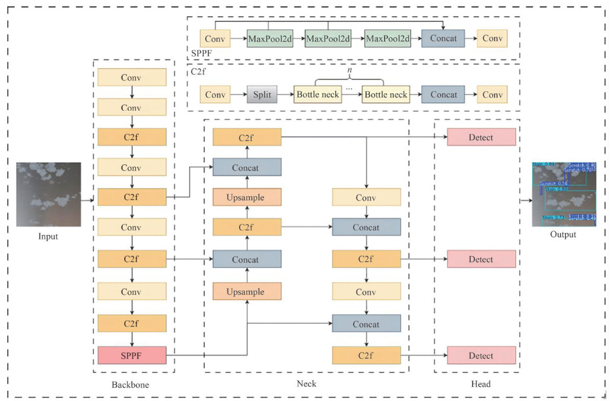
摘要:由于简易精神状态检查(CMMSE)量表中“三步指令”的人工评分存在评分者间及自身内部差异,且过程耗时,提出一种基于MLC-YOLO的目标检测方法,旨在实现该动作的自动精准检测。首先,对人体关键部位和纸张进行多级分类目标检测,采用同类极大置信度选择简化后处理,保证同类目标的唯一性;其次,设计自适应空间信道解耦模块,实现高效降采样;然后,在C3中引入幽灵卷积和小波变换,提升多尺度特征提取的效率与能力;最后,针对小目标检测层,引入空间和通道协同注意力,提高复杂场景下的准确率与召回率。实验结果表明:该方法的mAP95达 61.8% ,较原模型提升 5.6% ,参数量减少 51.52% ,证明了方法的有效性,为目标唯一和多级分类的目标检测问题提供了新思路,为MMSE中的“三步指令”的自动评分提供有效的目标检测方法。