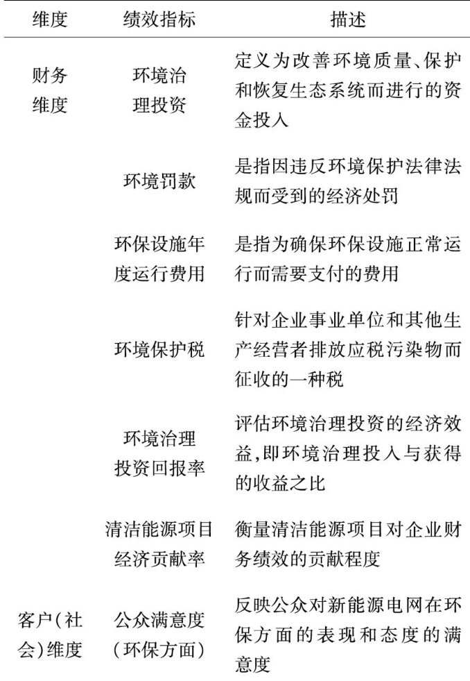
环境研究 | 石家庄不同下垫面 03 和 PM2.5 污染对比研究
环境研究 | 石家庄不同下垫面 03 和 PM2.5 污染对比研究
摘要:为探索石家庄市不同下垫面 O3 和 PM2,5 污染特征异同点,利用2020年-2023年石家庄环境监测乡镇站数据、气象观测数据,对石家庄不同下垫面(山区、市区、平原) 03 和 PM2,5 污染特征进行对比分析,结果表明:石家庄不同下垫面四季 03 逐小时变化规律为单峰型, PM2.5?NO2 逐小时变化规律呈双峰型;春秋冬三季不同下垫面 PM2,5 和 03 的相关系数均为负值;不同下垫面 03 超标日数呈增多趋势,市区比山区和平原 O3 超标日数多;石家庄午后主导风向为偏南风,偏南风维持时间 5~8h ,且平均风速在 2.8m/s 以上可能出现 03 污染传输现象。