摘要:21世纪的当下,我国步入经济新常态,在此发展环境下,推动我国经济从高速发展向高质量发展转型,使得建筑企业面临更大的竞争压力和挑战,必须改变传统、单一的经济成本管理理念和模式,积极引进和充分应用先进的现代化理念和手段,才能实现对企业日常运营和管理过程中各类人力、物力以及财力资源的相关信息和数据进行有效整合与充分利用,这是实现建筑经济成本精细化管理的必经之路,也能够切实提升建筑企业项目管理的实际效能。本文以此为切入点,对建筑经济成本管理的重要性进行了分析,并总结了当前存在的实际问题,结合自身思考给出相对应的优化策略,希望能够帮助企业更加科学、高效地提升经济成本管理效能。
摘要:在全球数字化转型加速推进、我国经济向高质量发展阶段迈进的背景下,乡村振兴战略实施与区域经济协调发展均面临传统模式下资源配置低效、产业升级滞后等现实挑战,数字经济凭借其高创新性、强渗透性特质,逐渐成为破解上述难题的关键抓手。本文以数字经济与乡村振兴、区域经济协调发展的内在关联为核心研究对象,旨在厘清三者间相互赋能、协同共进的作用逻辑,系统剖析数字经济在推动农业现代化、拓展农产品销售渠道、促进乡村产业融合,以及优化区域资源配置、助力区域产业协同升级、完善区域创新合作机制等方面的具体表现,并进一步探索加强数字基础设施建设、提升农村数字素养、推进区域数字经济协同发展等实践路径。从而更充分释放数字经济赋能效应,加快乡村振兴进程、缩小区域发展差距,为实现我国经济社会均衡可持续发展提供参考。
摘要:装配式建筑对房地产经济成本效益的影响显著,关乎行业转型方向。本文首先对装配式建筑与房地产经济成本效益进行了概述,然后分析了装配式建筑对房地产经济成本效益的影响,最后提出了加强产业链协同与标准化建设、推动技术创新与管理升级、强化人才培养与产业工人队伍建设的房地产经济成本效益提升策略。
摘要:随着市场竞争的日益激烈,制造业企业面临着更为复杂的经营环境和成本压力。因此,成本管控已成为提升企业经济效益的重要手段。本文从成本管控的定义与构成入手,深入探讨其在制造业中的应用特点、主要方法与工具。文章又进一步分析了成本管控与制造业企业盈利能力、生产效率及风险管理之间的关系,提出了生产环节、运营环节及组织管理方面的具体成本管控策略。通过优化各环节的成本管理,制造业企业能够有效提高其经济效益,增强市场竞争力。
摘要:本文以“破局契机—多维影响—应对策略”三维框架为切入点,提出数字化转型重新诠释国企人力资源管理的价值理念,归纳提出揭示事务性工作冗余、经验决策依赖、服务体验滞后、培训模式低效、数据安全风险及文化惯性阻力等六大转型痛点,同时提出流程自动化、数据中台建设、全渠道服务、沉浸式学习、合规治理及变革管理等应用性策略建议,以期为有效提升国企人力资源管理能力和激发人才潜能提供一定的参考和借鉴。
摘要:高新技术企业认定对企业发展意义重大,而财务工作会贯穿申报全流程,发挥着至关重要的作用。本文首先阐述了高新技术企业申报过程中财务在精准核算研发费用、助力达成财务指标、量化知识产权价值等方面的具体作用,然后分析了当前高新技术企业申报过程中存在的研发费用核算不精准、财务报表数据与研发项目实际情况脱节等财务问题,最后提出了相应的财务优化策略,旨在助力企业优化财务工作,顺利通过高新企业认定。
摘要:本文着眼于企业数字化进程中物联网(IoT)融合面临的核心挑战及应对办法,经剖析技术整合、数据安全保障、管理模式革新以及人才匮乏等领域的棘手难题,拟定增大技术研发投入、强化数据防护、促进管理模式革新以及加大人才培育力度等举措。研究结果表明,当企业处于数字化转型阶段,实现IoT技术的顺利执行,需要依靠技术能力的提升、安全保障的强化、管理模式的创新以及专业人才的引入,建议企业采用综合手段,助力数字化转型圆满成功。
摘要:随着我国建筑业的快速发展和市场竞争的日趋激烈,施工企业面临着前所未有的机遇与挑战。本文通过深入分析当前施工企业面临的主要挑战,系统研究了施工企业在市场开发和提升竞标能力方面的关键策略,提出了包括差异化市场定位、全面提升企业资质、加强技术创新投入、完善人才队伍建设、优化成本管控体系、建立健全风险防范机制等核心策略,希望能为施工企业在激烈的市场竞争中脱颖而出提供理论指导和实践路径。
摘要:在全球监管趋严与企业风险环境复杂化的背景下,合规管理(Compliance Management)与内部控制(InternalControl)已成为企业治理的两大核心支柱。然而,传统模式下两者常独立运行,导致管理成本高、风险应对碎片化等问题。我国《中央企业合规管理办法》及国际标准(如COSO—ERM框架)均强调风险管理的整合性,但实践中协同机制仍不成熟。如何通过系统性协同构建,实现合规管理与内部控制的“ 1+1>2, 效应,成为企业提升治理效能的关键课题。本文详细阐述了企业合规管理与内部控制体系相关概述,具体分析了企业合规管理与内部控制的关联性,总结了企业合规管理与内部控制协同的各方面障碍,并提出具体的企业合规管理与内部控制协同构建路径,以期为相关研究提供有益参考与借鉴。
摘要:为了解决农副产品物流企业在资金管理、风险管控、数字化应用及组织架构等方面存在的问题,本文首先分析了农副产品物流企业的特征及司库管理的理论基础;其次阐述了数智化背景下农副产品物流企业司库管理的意义,并剖析了农副产品物流企业司库管理中存在的现实问题,从资金管理、风险管控、数字化应用及组织架构四个维度提出了体系构建策略;最后展望数智化背景下农副产品物流企业司库管理的未来发展趋势,旨在为提升农副产品物流企业财务管理效能和抗风险能力提供理论参考与实践指导。
摘要:新形势下,经济一体化趋势不断加深,做好财务监督管理工作已成为国有企业的重中之重。为进一步实现国有资产保值增值、推动国有企业长效稳定发展,研究如何提高国有企业财务监督管理水平已成必然。本文首先对国有企业财务监督管理进行了概述,然后分析了现阶段国有企业财务监督管理中的常见问题,最后提出了针对性的解决措施,以期能为推动国有企业长效发展、促进我国经济稳定增长提供有力保障。
摘要:在国有企业深化改革和高质量发展背景下,办公室作为企业运行的行政中枢与综合协调平台,其管理精细化水平直接关系到企业决策效能与整体运营质量。本文首先对国有企业办公室行政管理精细化进行了概述,然后分析了国有企业办公室行政管理在制度体系、职责划分、考核激励、管理手段等方面存在的问题,最后提出了完善管理制度、建立精细化管理模式、搭建行政管理信息系统等精细化策略。
摘要:近年来信息技术的发展与革新在一定程度上冲击了传统实业企业的发展,互联网企业迎来了极大的发展机遇。随着业务量的增加,互联网企业现金流管理逐渐成为内部管理的重点。本文首先对现金流管理进行了概述,然后分析了互联网企业在不同发展阶段的现金流管理重点及核心挑战,最后提出了相应的应对策略。
摘要:在全球环境问题与可持续发展背景下,煤炭企业面临政策合规、市场竞争及自身可持续发展的三重压力,推动经营管理变革与创新势在必行。变革的必要性在于满足日益严格的环保法规以规避处罚,应对清洁能源的替代竞争,以及解决资源枯竭和环境污染等内在制约。创新实践策略主要包括:通过应用充填开采等技术创新资源开发方式,以提高资源回收率并控制地表沉降;强化环境治理与生态修复,实现土地复垦;推进煤矸石、矿井水等废弃物的资源化利用,发展循环经济;加强科技创新与智能矿山建设,利用自动化、信息化平台提升生产效率与安全管理水平。这些变革与创新是煤炭企业履行社会责任、提升核心竞争力、实现高质量发展的关键路径。
摘要:随着我国城市化进程从“增量扩张"转向“存量优化”,城市更新成为推动城市高质量发展的重要途径。产业导入作为城市更新的核心引擎,其成效直接关系到更新的可持续性与城市的产业竞争力,然而,当前城市更新中的产业导入面临顶层设计缺失、机制运行不畅等诸多挑战。对此,本文提出从核心理念、构成要素、政策激励、空间适配、多元协同、专业运营等维度构建一个系统性的产业导入机制框架,在此基础上实施强化规划统筹、优化政策工具、完善治理体系、提升空间品质、培育运营能力、健全评估机制等策略,以期为推动城市更新项目的成功实施与产业转型升级提供理论参考与实践指引。
摘要:作为新质生产力的重要表现形式,人力资源的重要性不言而喻,也是企业现代化转型和可持续发展过程中的重要战略资源,所以要强化人力资源管理力度,尤其要加大激励机制建设力度,这对于激发和释放人力资源活力具有重要作用。企业必须采取行之有效的措施,充分发挥人力资源管理激励机制应有的功能和作用,切实提升员工绩效,并保持企业持续的竞争力。当前,依然有部分企业在落实激励机制方面存在体系不完善、晋升渠道不透明、培训成效不显著,以及激励不到位等一系列现实问题,阻碍了激励机制作用的发挥,难以推动员工自我价值的实现,也无法满足企业长远发展的现实需求。本文针对落实激励机制方面存在的问题,从相对应的角度拟定了策略,希望能帮助企业更加科学地推动人力资源管理激励机制的高效运作,以高质量的人力资源管理激发和释放人才活力,助力企业发展。
摘要:建筑工地材料浪费现象严重,本文以班组为单位实施精细化管理进行成本管控作为研究背景展开论述,从传统材料管理模式中存在问题的责任主体不明确、管理链条出现断链着手,结合材料“计划—领用一施工一回收"的全流程打造班组责任划分体系,理清每个班组的责任源头、责任过程和责任末端;另一方面建立一套与之配套的量化考核及动态激励模式,把班组所耗材料的损耗率等硬性指标、班组经济利益以及班组的精神荣誉、未来发展的长久利益联系起来,以此激发班组自我节源减损的动力。因此,将班组作为管理模式重心,通过建立班组管理权责明晰、奖罚分明的运行机制,能够减少工地材料的浪费现象。
摘要:随着我国经济的不断发展,建筑行业也在逐渐完善,而建筑工程的造价管理在其中扮演着重要的角色,其对整个工程的造价有着直接的影响,所以必须加强对工程造价的有效管控,从而保证工程的顺利开展,进而实现企业的效益最大化。本文就建筑工程造价管理工作进行了深入的分析,并提出了相应的解决措施,希望能够为相关的工作人员提供参考。
摘要:市政专业设计单位的员工培训对提升企业核心竞争力意义重大。本文系统分析了培训工作中培训规划系统性不足、内容与需求脱节、培训方式单一、评估机制不完善等问题。提出了基于战略导向原则的培训体系构建方案,设计了目标体系、内容体系、组织体系和制度体系的具体框架。本研究还探讨了培训实施组织保障、计划制定与实施、资源配置与管理、激励机制设计、效果评估与反馈等执行路径,希望能为市政设计单位建立科学有效的培训体系提供实践指导。
摘要:本文以山西汾酒混合所有制改革实践为研究对象,针对传统绩效管理体系的管控模式与混改背景下国有企业市场化运营的内在冲突,分析了其核心矛盾:考核标准偏离混改战略目标导向;治理结构失衡削弱考核主体多元;激励约束机制弱化降低管理效能;考核周期固化制约市场响应能力。针对上述困境,山西汾酒绩效管理体系在混改中实行四维重构路径,通过组织、流程、激励和技术的联动,推动绩效管理体系向战略适配范式转型,使国有企业混合所有制改革中的绩效管理体系在战略锚定、治理协同、长效激励与敏捷响应等维度实现了系统性提升。
摘要:“以人为本"视角下的人力资源管理,旨在通过激活人的价值实现组织与个体“双向增值”。本文首先从激发员工内生动力、强化组织情感联结等方面阐述了“以人为本"视角下的人力资源管理的重要性,然后分析了“以人为本"视角下的人力资源管理在理念认知表面化与落地断层、员工需求多元化与响应困境、制度体系碎片化与协同缺失、文化惯性与理念的冲突方面面临的挑战,最后提出了深化认知、动态响应等应对挑战的策略。
摘要:随着90后、00后逐渐成为职场主力军,传统的人力资源管理模式面临着前所未有的挑战。新生代职员具有鲜明的个性特征,他们思维活跃、学习能力强、追求自我价值实现,但同时也表现出个性张扬、忠诚度较低等特点。本文通过分析新生代职员的个性特征,探讨了基于个性化管理、赋能式领导、柔性激励等创新管理模式,旨在充分发挥新生代职员的潜能,实现组织与个人的共同发展。
摘要:业财融合能够通过打通业务与财务数据链路,实现决策支持、流程优化和实时管控,这就要求企业进行财务管理转型,但很多企业在财务管理转型过程中存在诸多问题。基于此,本文首先对业财融合与企业财务管理转型进行了概述,然后分析了基于业财融合的企业财务管理转型存在的问题,最后提出了基于业财融合的企业财务管理转型优化路径,主要包括做好业财融合规划设计、建立完善业财融合管理体系、做好企业业财部门信息融合、推进企业业财一体化管理、强化配套管理。
摘要:大数据持续发展,人工智能技术持续迭代更新,财务板块作为集团企业核心领域,越来越依赖智能技术。2022年,国务院国资监管委员会提到,要进一步加快建设一流财务信息化管理体系的步伐,引导各企业实现财务智能化发展。受经济全球化影响,集团企业纷纷建设财务共享中心,以期实现降本增效,助力企业实现阶段性战略目标。但是,实践中部分集团企业建设财务共享服务中心时,会遇到各种阻碍因素,影响智能化财务共享中心高级职能发挥。基于此,本文主要探析数智化时代背景下,集团企业财务共享中心应用现状,分别从费用报销、总账管理、资金管理、应收应付管理四个维度展开,提出合理的改进建议和科学的保障性措施,以供参照。
摘要:本文聚焦于业财融合视角下企业固定资产管理问题及优化策略。在阐述业财融合对固定资产管理重要性的基础上,深入剖析当前企业固定资产管理在预算、购置、使用、处置等环节存在的问题,揭示因业务与财务部门沟通不畅、数据信息不协同等导致的管理困境。通过理论分析,提出构建业财融合沟通机制、强化固定资产数据信息共享、完善业财融合全流程管理体系等针对性优化措施,旨在提升企业固定资产管理水平,增强企业综合竞争力。
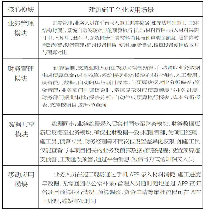
摘要:本文基于业财融合视角,深入探究建筑施工企业全面预算管理优化路径。研究发现,建筑施工企业全面预算管理具有业务财务协同性、动态适应性、数据贯通性、价值导向性等特征,但实践中仍存在业财部门协同不足、预算数据与业务脱节、预算管理流程不完善、信息化支撑力度不够、预算考核机制不科学等困境。针对上述问题,本文提出构建业财协同机制、实现预算数据与业务联动、优化预算管理全流程、搭建业财一体化信息平台、完善预算考核激励机制、提升人员业财融合素养等优化措施。
摘要:本文聚焦财务共享中心的运营特性,分析其业务集中化、流程标准化及信息化支撑对财务报表透明度与准确性的作用。通过梳理数据集中化、信息共享机制对报表透明度的影响路径,以及自动化核算、多维度审核对报表准确性的保障作用,指出当前应用中系统对接、跨部门协同及人员能力方面的问题。基于此,提出系统整合、协同机制构建及人员培养等优化策略,为企业借助财务共享中心提升财务报表质量、强化信息披露有效性提供参考,助力完善企业财务管理体系,适应规模化发展需求。
摘要:近年来,人工智能科技的迭代进步正悄然重塑着诸多行业图景,传统的财务分析领域亦身处这场变革的浪潮之中。本文将深入探究人工智能技术在财务分析领域的实际运用现状、核心技术范畴及其未来演进的可能性。我们尝试勾勒出一幅AI技术(涵盖机器学习、自然语言处理、深度学习等)如何赋能财务分析的蓝图,包括在纷繁复杂的财务数据处理、精妙入微的模式识别、洞察先机的预测分析、严谨周密的风险评估以及高效精准的决策辅助等方面。我们相信AI的引入有望显著提高财务分析的效率、精准度及深邃度。通过AI驱动的分析,企业能够更敏锐地捕捉潜在的风险信号,发掘被忽略的增长机遇,优化稀缺资源的配置,从而为管理者提供更具穿透力的决策洞见。AI在财务分析领域的落地并非坦途,它同样面临着数据隐私保护、模型解释性的挑战,以及专业人才的稀缺、伦理准则的约束等现实障碍。未来的研究与实践应着力于跨越这些藩篱,充分释放AI的潜能,推动财务分析朝向更智能、更自动化、更实时的方向迈进。本文将主要从理论层面展开论述,描绘AI在财务分析中的应用框架及其未来的发展愿景,希望能为相关领域的探索与实践提供一份参考。
摘要:大数据时代的到来为企业财务管理带来了新的机遇与挑战。财务共享中心作为一种新兴的财务管理模式,能够有效整合企业财务资源,提高财务管理效率。然而,在大数据背景下,财务共享中心面临着诸多风险,如何有效识别和控制这些风险已成为亟待解决的问题。本文首先识别了大数据背景下财务共享中心面临的数据安全风险、技术风险、业务流程风险和人员风险,然后构建了财务共享中心风险评估指标体系,并选择层次分析法和模糊综合评价法对风险进行评估。最后,针对识别出的风险,从数据安全、技术、业务流程和人员四个方面提出了相应的风险控制策略,以期为企业财务共享中心的风险管理提供参考和借鉴。
摘要:数智化浪潮下,企业资金管理面临新的机遇与挑战。数智化司库作为资金管理变革的新方向,以大数据、人工智能等新兴技术为支撑,推动企业实现资金集中管理、精细化管控、智能化运作。本文在分析数智化司库内涵与特点的基础上,系统剖析了企业资金管理在流程优化、风险管控、人才转型、系统升级等方面面临的困境,并提出构建资金集中管理平台、强化资金预算管理、优化资金配置策略、创新融资方式、加强资金风险管理、深化大数据应用、推进人工智能技术运用、注重资金管理团队建设等八点应对策略,为企业资金管理的数智化转型提供参考。
摘要:文章首先界定智能财务系统与会计信息可靠性的核心内涵,进而系统分析智能财务系统通过提升自动化处理水平、强化数据稽核能力、促进业财深度融合等核心机制,对会计信息可靠性产生积极赋能作用。在此基础上,本文重点阐述构建与智能财务时代相适应的可靠性保障体系,从技术、制度和人才三个维度,提出强化系统健壮性、完善数据治理、优化内部控制、推动人才转型等关键举措。本研究旨在为企业有效应用智能财务技术、持续提升会计信息质量提供理论框架与实践指引。
摘要:建筑施工行业具有项目周期长、地域分散、成本构成复杂等突出特点。传统管理模式中业务执行与财务管理脱节现象显著,制约企业运营效率与风险防控能力。因此,推进业财深度融合,已成为建筑企业优化资源配置、实现精益管理的必然要求。本文分析建筑企业业财融合的核心难点,并提出针对性解决路径,以期进一步推动企业管理效能的提升。
摘要:基于数字化转型推动技术性贸易壁垒呈现新特征、企业应对存在多重困境的情况,本文以技术赋能理论与标准竞争理论为支撑,对数字化转型背景下企业应对技术性贸易壁垒的路径进行了研究。首先阐述了技术性贸易壁垒数字化延伸加速等新特征,然后剖析了企业面临的数字信息不对称等现实困境,最后提出了构建数字信息预警体系等应对路径,主要包括构建数字信息预警体系、深化数字化合规能力、深化标准协同创新和优化检测认证流程。
摘要:在数字要素时代,数据作为新型生产要素重塑经济格局,正推动企业运营逻辑深度变革。本文首先对数字要素背景下集团企业财务管理信息化建设进行了概述,然后分析数字要素背景下集团企业财务管理信息化建设存在的信息化人才储备不足、监督机制不完善及考核机制缺陷等关键问题,最后提出了培育数据驱动理念、健全监督体系、强化人才培训和建立动态考评制度等优化策略,旨在支撑集团企业财务管理信息化建设从基础核算向业财融合与价值创造加速转型,有效服务战略目标达成。
摘要:人工智能技术的突破为财务决策支持系统的智能化升级提供了技术支撑。本文聚焦人工智能驱动的财务决策支持系统,从技术架构、核心功能、应用场景及潜在挑战四个维度构建理论框架。通过整合多模态数据融合机制与动态建模技术,建立实时决策引擎以提升信息处理效率;设计智能风险评估模块与投资组合优化算法,验证系统在风险预警与资产配置中的有效性;探索并购估值辅助与供应链金融风控等场景的实践路径;系统剖析数据隐私保护、模型可解释性对技术落地的制约。研究发现,人工智能技术可显著增强财务决策的时效性与准确性,但需要构建隐私计算框架与可信决策链以平衡效率与安全。研究证实,跨学科协同创新是突破技术瓶颈的关键,需要建立包含算法开发、法律规范与伦理审查的复合型治理体系,推动人工智能在财务决策领域的可持续发展。
摘要:数字化转型是数字时代机场集团发展的必经之路,当前很多地区的机场都已经积极引入了数字技术及智能技术,以快速实现数字化转型。建设智慧共享财务管理体系是促进机场集团数字化转型的关键,在数字技术及智能技术的支持下能够大幅提升机场集团财务管理的工作质量及效率,并实现资源共享,这对机场集团财务风险的管控、发展战略目标的实现等都有着积极的促进作用。本文结合相关文献,对数字化转型下机场集团智慧共享财务管理体系的建设进行了深入分析,希望能够为相关学者及工作者提供参考。
摘要:随着国家对单位基本建设项目投资力度的不断加大,财务管理作为保障基本建设活动顺利进行的关键环节,其重要性日益凸显。然而,当前单位在基本建设财务管理方面仍存在诸多问题,如管理意识淡薄、制度不健全、监督不力等,这些问题直接影响了基本建设项目的质量和效益。本文旨在分析单位基本建设财务管理存在的问题,并提出相应的改进策略,以推进单位基本建设财务管理的高质量发展。
摘要:本文聚焦AI技术与预算管理、经营目标的融合协同,深入剖析传统预算管理模式中目标脱节、动态调整机制缺失等问题,基于AI的数据处理、预测分析等优势,构建包含数据驱动、智能预测、动态监控等环节的动态协同模型,并结合企业实践进行实证检验。研究旨在帮助企业通过AI实现预算管理与经营目标的高效耦合,为提升经营管理效能提供理论参考与实践路径。
摘要:社会经济环境的高速发展使得企业面临着前所未有的挑战,对于企业来说,推进财务管理与审计监督的有效协同,能够提升企业的运营管理效能,强化风险管控能力,帮助企业打造更加透明、高效、安全的内部环境。文章结合企业的实际情况分析了大数据环境下企业在财务管理与审计监督协同上存在的主要问题,并针对性提出了具体的优化策略,包括完善协同机制、强化数据共享和治理、加强人才培养等,旨在切实解决企业在财务管理与审计监督协同上存在的问题,构建起可靠的财务审计协同机制,促进企业的高质量发展。
摘要:业财融合,顾名思义,业务与财务相融合,共同为企业管理提供驱动力。财务部门能够及时获取前端业务的数据,业务部门也能通过财务部门的数据分析结果,有针对性地调整业务流程,实现双赢,提高企业整体的运营效率。随着大型施工企业的管理升级与不断变革,业财融合成为施工企业财务管理的新趋势。本文阐述了施工企业应用业财融合的意义、开展业财融合的途径,以及针对在融合过程中存在的问题,提出了建议。
摘要:建筑施工行业面临财务管理复杂性高、分散性强、风险大等诸多挑战,亟须搭建高效规范的司库体系,推进业财深度融合,实现财务管理的转型升级。本文分析了建筑施工行业财务管理的特点、存在的问题及成因,提出了司库体系搭建的必要性、目标原则、组织架构、流程优化、信息化建设等策略,并探讨了业财融合的内涵意义、实现路径和关键措施。在此基础上,构建了基于PDCA的建筑施工行业司库体系与业财融合实施路径,从规划、执行、检查、改进四个维度,为建筑施工企业财务管理变革提供了系统性的解决方案。
摘要:现代企业经营环境复杂多变,健全的财务内部控制体系对企业稳健发展至关重要。本文从企业财务内部控制的理论基础出发,分析了企业内控环境不完善、风险评估机制不健全、控制活动执行存在偏差及信息沟通存在障碍等问题,深入探讨了内外部的影响因素,并提出了优化内控环境、构建科学的风险评估体系、强化控制活动执行、完善信息沟通机制等系统性的改进路径,希望能为企业提升财务内部控制水平提供理论指导和实践参考。
摘要:基于当前企业薪酬预算中统计数据应用不足的情况,本文对薪酬预算制定中的数据收集、预算模型构建、预算编制与动态调整进行了系统研究。阐述了通过内部与外部薪酬数据融合实现预算科学化的方法,介绍了利用回归分析、分位数回归等统计技术提升预算精准度的思路,展现了基于统计数据的薪酬预算方法在企业提升薪酬管理水平、优化成本控制中的实际价值。
摘要:随着非学科类教育培训行业的快速发展,非学科类教育培训企业面临的市场竞争日益激烈,大多数中小非学科类教育培训企业会面临转型等重大压力,传统管理模式下非学科类教育培训企业资源损耗较大,利润空间不断压缩,这就需要非学科类教育培训企业通过加强内部控制体系建设来实现降本增效的目标。本文首先对非学科类教育培训企业内部控制进行了概述,然后分析了非学科类教育培训企业内部控制中的问题,最后提出了针对性措施。
摘要:经济转型阶段,中小银行处置不良资产时,存在着很多难点,也蕴含着转型机遇。本文首先阐述了经济转型期中小银行不良资产处置的核心难点,然后提出了相应的突破途径,继而分析了在不良资产处置过程中蕴含的转型机遇,最后提出了不良资产处置与转型协同策略,期望能够助力中小银行适应经济转型,实现稳健发展。
摘要:在金融市场日益复杂化与基金投资规模持续扩大的背景下,基金收益与风险管理的重要性日益凸显。本文从财务数据在基金风险管控中的具体作用出发,深入剖析当前基金收益确认标准混乱、风险计量方法不统一以及财务信息披露滞后等问题,并提出系统性的实施路径,包括统一收益核算标准、构建风险量化模型、完善财务披露机制与强化内部控制体系,通过制度化手段提升基金财务透明度与风险应对能力,借此为基金管理人提供具备可操作性的财务改进路径,也为行业监管与投资者保护提供数据支持与制度建议,以供参考。
摘要:在酒店行业竞争愈发激烈、消费者要求多元化的今天,酒店更应加强采购环节内部控制管理,以优化服务、提升综合竞争实力。本文阐述了酒店采购环节内部控制管理在提升资金使用效益、降低风险等方面的重要性,剖析了目前酒店采购环节内部控制管理存在审批、计划、合同、验货、付款等环节的问题,并提出了针对性策略,包括完善采购审批流程、拟定采购计划、加强购销合同管理、强化验货环节管控、实现付款流程标准化等,以供相关行业参考借鉴。
摘要:内部控制制度作为企业管理的核心机制,通过规范业务流程、强化风险管控、保障信息质量等途径,对提升财务管理水平具有基础性作用。本文从内部控制制度的内涵与要素出发,系统分析了其在资金管理、成本控制、风险防范、财务信息质量保障等方面的具体作用,结合企业实践中存在的制度不完善、执行不到位等问题,提出了针对性优化策略。研究表明,健全有效的内部控制制度能为企业财务管理提供刚性约束与流程保障,是企业实现财务稳健运营、提升市场竞争力的重要支撑。
摘要:本篇探讨了建筑业融资结构的现状与未来的优化之路,旨在为建筑企业提升资金效率、降低融资成本、规避财务风险提供思路。作为经济基石的建筑业,其资金需求庞大且复杂,陈旧的融资模式已显乏力。我们将深入剖析当前建筑业融资结构的症结,例如融资渠道的单一性、负债结构的失衡、股权融资的困境等。在此基础上,我们将展望建筑业融资结构优化的未来蓝图,涵盖拓展多元化的资金来源、重塑债务结构、积极拥抱股权融资、借力金融科技创新融资模式、强化风险管控等关键环节。通过对这些策略的深入挖掘,期许构建一个更为稳健、高效、可持续的建筑业资金体系,助力建筑企业迈向高质量发展的新征程。
摘要:当前全球经济格局日趋复杂,企业集团作为市场经济的主体,其规模与业务触角不断延伸。在这样的背景下,传统的财务治理框架已显得力不从心,难以有效地应对多层级、跨区域、多元化的管理挑战。本文旨在剖析在数字浪潮与不确定性叠加的新时代,集团化财务治理如何迭代升级,构建一个更为灵动、穿透且富有前瞻性的新模式。文章将审视传统模式的固有弊端,并深入剖析新环境下财务治理所面临的严峻考验与潜在机遇。核心内容将聚焦于新范式下的关键构件,涵盖战略融通下的财务管控、以科技赋能为核心的财务共享服务、全链路风险管控下的财务风险管理以及以价值为导向的投融资决策。我们认为,未来集团财务治理将以先进技术为驱动,以创造可持续价值为目标,以风险的有效防范为底线,打造一个协同高效、应变自如的财务生态系统,为集团行稳致远提供坚实支撑。
摘要:在建筑市场竞争日益激烈的当下,施工企业资金管理面临诸多挑战。本文首先阐述了施工企业资金管理风险防范的重要性,然后分析了当前施工企业资金管理存在的项目资金回收周期长、预算编制不精准等风险隐患,进而提出了优化项目回款流程、强化资金预算编制精度、拓展多元融资、健全资金使用监管体系的防范策略,旨在助力施工企业有效应对资金风险,实现稳健长远发展。
摘要:现阶段,外贸企业处在复杂多变的全球经济环境中,其面临贸易保护主义、成本上升等严峻挑战,企业需要借助有效的内部控制更好地应对各项挑战。价值链视角下的内部控制能够全面识别并有效控制各项业务活动各环节中的风险,促使企业在全球化进程中赢得先机,实现可持续发展。本文首先介绍了内部控制与价值链理论,其次分析外贸企业业务流程与价值链,再次深入探讨价值链视角下的外贸企业内部控制存在的问题,如价值导向的内部控制环境薄弱、风险评估机制不完善、内控措施未能贯穿于价值链业务流程、内部信息沟通交流不畅、缺乏完善的内部审计监督体系,最后提出了外贸企业如何在价值链视角下优化内部控制体系的有效措施,促进内部控制体系有效实施,进一步推动外贸企业健康稳定发展。
摘要:在金融数字化浪潮推动下,城市商业银行(以下简称“城商行")加速财务会计信息系统的选代升级,以实现核算自动化、管理精细化与决策智能化。然而,数字化转型在提升财务运营效率的同时,也使财务会计信息系统面临技术架构变革、数据流转复杂、内控制度适配不足等新型风险,传统风险防控体系已难以满足数字化场景需求。本文结合城商行财务会计信息系统的数字化转型特征,从技术、管理、数据三个维度剖析系统面临的风险类型及成因,提出“技术加固—管理优化—数据治理—应急响应"四位一体的风险防控策略,为城商行在数字化转型中保障财务会计信息系统安全、稳定运行提供理论参考与实践路径。
摘要:对集团企业而言,资金管理是运营与管理的核心,特别在当前变化莫测的市场竞争环境下,集团企业应强化资金集中管理力度,以实现对有限资源的合理配置和充分利用,这对集团企业提升财务管理能力和水平、防范和化解资金风险,以及更加高效地实现财务成本精细化管理目标意义重大。现阶段,依然有部分集团企业缺乏对资金集中管理的深刻理解和全面认识,导致在资金集中管理模式、信息化建设、风险防范以及对国家相关法规政策的解读方面,存在或多或少的问题。所以本文对此进行了分析,提出相对应的策略,希望有助于集团企业更加有力地推动资金集中管理提质增效,为集团企业资金集中管理打下坚实基础。
摘要:在当前新发展格局下,国有企业被赋予引领高质量发展和增强产业链韧性的关键使命,内控机制的战略支撑作用日益凸显。本文立足于新发展格局视域,围绕国有企业高质量发展对内部控制的新要求,结合风险导向、全面覆盖、权责清晰等原则,提出制度完善、执行强化、流程嵌入与信息化升级等四项提升内部控制有效性的策略,旨在推动国有企业构建科学、规范、高效的内控体系,增强风险应对与战略保障能力。
摘要:本文将围绕国有企业会计监督与内部审计协同运行的现状以及不足之处开展分析讨论,阐述一系列针对性的解决对策,包括打造目标协同机制、构建数字孪生驱动的信息协同机制、设置模块化流程 + 生态化组织协同机制,并结合完善的企业治理结构、开放透明的企业文化氛围,切实提高企业财务管理水平,改善风险防控效果。在促进企业资源高效配置,提高运营效率的同时,也能推动企业的稳定发展。
摘要:改革开放以来,建筑施工企业作为国民经济的重要组成部分,财务管理工作对其发展具有重要的影响,建立适用于企业的财务管理制度,对企业的发展有着至关重要的作用。本文在简述建筑施工企业财务管理的基础上,围绕施工行业自身的特点,阐述了财务管理工作在建筑施工企业发展中发挥的作用,同时依据调研和查阅资料,对目前建筑施工企业财务管理存在的问题进行了分析,在文章最后一部分,提出了针对性的建议。
摘要:在数字化与精细化管理需求驱动下,财务管理工作开展过程要更加重视业财融合,以此为发展方向能够促使财务管理工作深入开展。基于此,本文围绕业财融合工作开展实际,分析了业财融合的内涵与核心要素,探索了业财融合对财务管理的影响,总结了有效开展业财融合的措施。通过进一步转变传统财务管理方式,落实业财融合模式,能提升财务管理的协同性,利于保证资源的高效配置,提高财务管理效率。
摘要:在当前经济环境下,建筑施工企业面临着成本控制压力加大、竞争日趋激烈、利润空间不断压缩等严峻挑战。全面预算管理作为现代企业财务管理的核心工具,对于建筑施工企业提升项目精细化管理水平、加强项目成本管控、增强市场竞争力具有重要意义。本文通过深入分析建筑施工企业在全面预算管理模式下财务管理的现状,识别预算编制、执行、考核等环节存在的问题,并结合行业特点提出针对性的改进方法,旨在为建筑施工企业构建高效的全面预算管理体系提供理论指导与实践参考。
摘要:随着全球化的推进和技术的进步,企业面临着更加复杂多变的市场环境。资金流动是企业财务管理中的核心组成部分,直接影响着企业的运营效率与市场竞争力。本文首先探讨了资金流动的基本概念与构成,分析了其对企业运营的重要性,并回顾了当前资金流动的现状。其次,文章详细介绍了资金流动优化的理论基础、方法及相关工具技术,强调优化资金流动对企业可持续发展的意义。最后,针对资金流动优化过程中的挑战提出了具体的解决策略,并探讨了如何通过风险管理来确保资金流动的安全与灵活性。
摘要:本研究聚焦建筑施工企业财务报表体系的重构逻辑。我们观察到,面对行业特有的长周期、高复杂性与风险性,以及不断变化的监管要求,现有报表体系在信息透明度、成本精细化、合同资产负债揭示及投融资活动反映等方面存在显著瓶颈。基于对财务报表目标、相关准则及行业特性的深入剖析,本文构建了以信息使用者需求、风险管控、项目管理为导向的重构原则。进而提出了优化报表项目、深化附注披露、构建管理类报表并运用技术手段的具体路径。本文旨在论证重构后的报表体系在提升决策效能、强化风险防范、优化投融资分析及税务管理方面的核心价值,以期为建筑施工企业提升财务管理水平、增强市场信任提供理论支撑与实践启示。
摘要:老旧管网改造工程是城市建设更新中的重要一环,其工程质量好坏直接关系到城市给排水、供热等系统的安全运行,而加强老旧管网改造工程成本控制又是保证企业运营效益的关键支撑。本文首先阐述了加强老旧管网改造工程成本控制的意义,然后分析了老旧管网改造工程成本控制存在的问题,包括前期调研不充分、项目预算编制粗放、招标及采购环节不规范、施工阶段管理薄弱、工程结算审核不严以及缺乏全过程动态成本管控体系,最后基于问题提出了优化对策,以期为企业提升老旧管网改造项目效果提供参考。
摘要:本文聚焦国际货运企业全面预算管理,首先分析了其在战略资源配置、成本控制及风险抵御中的关键作用,然后深入探讨了国际环境不确定性、汇率波动、复杂成本构成及信息系统分散等主要难点,最后基于实践视角,提出了构建多情景预算体系、建立滚动预测机制、健全汇率风险管理及推动信息系统整合等优化路径,以期能够助力国际货运企业提升预算管理水平、增强核心竞争力。
摘要:本研究围绕建筑项目全生命周期成本管理展开,关注动态控制与协同管理的重要价值。本文以BIM与信息化手段为支撑,对成本分解、动态反馈与敏感性因素进行了深入探讨。所建立的体系涵盖目标设定、层级化设计与多方协调,为实现精细化管理提供了清晰路径。成果重点强调跨阶段知识共享对持续改进的推动作用,并通过合同激励与风险共担机制加强利益相关者的积极参与。绩效评估模型与偏差纠正方案贯穿始终,有助于在不同条件下灵活调度资源,保持成本支出在理想范围。研究结果表明,动态评估配合信息化技术可进一步提升预测精度与管理效率,推动项目总体经济收益的增长,为从业者带来具备可操作性的成本管理优化指引。
摘要:在全球经济竞争日益加剧的背景下,制造企业面临着前所未有的成本压力和市场挑战。制造企业为保证自身的可持续发展与竞争力,应高度重视优化成本管理规划,健全成本管理体系,密切关注各环节成本支出,促进实现降本增效。本文旨在深入探讨制造企业优化成本管理相关内容,讨论分析成本管理过程中存在的具体问题,并立足实际提出相应的解决建议,期望能够提高制造企业的成本管理水平,提升企业整体运营效率。
摘要:全面预算管理是企业实现战略目标与优化资源配置的核心工具,其运行效果与数据准确性紧密相关。本文聚焦全面预算管理全流程,分析数据收集、处理、应用等环节的准确性问题,探究制度、技术、人员层面的成因,从流程优化、技术赋能、人员管理维度提出改进对策,并明确保障措施以推动对策落地。研究旨在为提升企业全面预算管理质量、增强预算决策科学性提供参考,助力企业在复杂市场环境中更好地发挥全面预算管理的作用。
摘要:随着国有体制改革工作不断深化,国有企业为了适应改革发展变化,不断优化内部经营管理方式。有的国有企业从固定资产管理着手,推动国有资产价值增值,但是固定资产管理并非易事,其中存在许多难点问题。因此,本文以财务管理为导向,探索固定资产管理的有效路径。首先阐述固定资产的基本概念;其次分析财务视角下国有企业固定资产管理的难点;最后立足实际,结合分析结果,提出几点固定资产管理策略。
摘要:在当前激烈竞争的市场环境下,制造企业须面临着巨大的转型压力。降本增效作为企业提升核心竞争力的重要手段,其核心在于实施精细化的成本管理策略。本文深入探讨了降本增效视角下制造企业成本管理的精细化策略,分析了当前成本管理存在的问题,并提出了具体的优化措施,如精细化成本核算、全员成本管理等,旨在为制造企业提供一套系统的成本管理优化方案。
摘要:本文围绕数字化时代下企业财务核算信息化建设展开深入探讨。首先阐述了数字化时代给企业财务核算带来的机遇与变革,分析了当前企业在推进财务核算信息化建设过程中面临的诸多问题,包括系统兼容性差、数据安全隐患、人员能力不足等。接着从多个维度提出针对性的建设策略,涵盖系统选型与整合、数据安全防护、人才培养与发展、流程优化以及管理支持等方面。通过理论分析与实际案例相结合的方式,旨在为企业在数字化浪潮中成功实现财务核算信息化建设提供全面且具有可操作性的指导,助力企业提升财务管理水平和综合竞争力。
摘要:在建筑行业竞争日趋白热化的背景下,财务成本控制的精细化管理对于建筑企业的生存与发展具有重要意义,它可以保障建筑项目顺利推进,逐步推动企业持续发展。本文结合其不足之处,从成本预算、过程控制和核算体系构建等角度研究了建筑企业财务成本控制的精细化管理策略。运用现代的管理思想和方式,对成本控制流程进行优化,从而降低企业成本,提高企业竞争力,以供参考。
摘要:在建筑行业转型升级的背景下,研发费用管理已成为建筑施工企业财务管理的重要内容。本文阐述了建筑施工企业研发费用财务管理的意义,分析研发费用管理在会计政策应用、费用核算与归集、内部控制与监督及财务信息披露等方面存在的问题,并从完善会计政策体系、规范核算流程、加强内部控制与监督及提升财务信息披露质量等方面提出优化对策,旨在为建筑施工企业提升研发费用管理水平、提升企业核心竞争力提供理论参考。
摘要:在我国经济步入新常态的当下,对建筑施工企业运营管理提出了更高要求。建筑施工企业当前面临更加复杂多变的竞争环境,需要全面提升运营管理效率,加大财务成本管理力度,这对于提升施工企业的运营管理效率和实现更大的经济效益,具有十分积极的作用。所以要保障财务成本精细化管理措施落到实处,以此对财务、预算、税收、投融资等各方面内容予以高效管控,更好地帮助企业领导与管理层,对当下企业整体的资金使用情况有个清晰的了解和全面的把握,为后续各项财务管理措施和方案的制定打下坚实基础。
摘要:企业财务会计精细化管理对提升效率质量、优化资源配置、增强风险防范及促进战略目标实现意义重大。当前企业财务会计存在管理理念偏差、数据碎片化、部门协同不足、人员能力欠缺、风险机制不健全等问题。企业应通过完善制度体系、加强全面预算管理、强化成本控制、提升资金管理水平等策略,释放其在降本增效等方面的成效。
摘要:民营企业在国民经济中扮演着至关重要的角色,对于推动社会经济发展具有十分重要的作用。近年来,随着社会经济步入新常态,各行各业的竞争愈演愈烈,民营企业为了增加销售量以及提高利润,开始扩大经营规模。在该过程中,分期收款、赊销等商业信用方式备受青睐,有利于民营企业在短期优化财务报表、缓解库存压力,但也带来了各种问题,其中主要问题是应收账款增多。应收账款管理不当会加剧民营企业的资金周转风险、影响资金的配置及使用,甚至导致企业资金链断裂。基于此,本文阐述民营企业应收账款的含义,分析新形势下民营企业的应收账款风险类型,并讨论防范应收账款风险的策略,旨在助力民营企业优化应收账款管理体系,实现长远健康发展。
摘要:作为国民经济的重要支柱产业,建筑施工企业其财务管理水平直接关乎企业的竞争力与可持续发展能力,传统的粗放式财务管理模式在激烈的市场竞争环境中难以得到有效应用,迫切需要向精细化管理过渡。本文基于价值创造核心视角,全面分析建筑施工企业财务管理现状及其存在的问题,形成基于价值创造的精细化财务管理模式,有利于建筑施工企业在复杂多变的市场环境中维持竞争优势,实现具有可持续性的发展目标。
摘要:作业成本法是一种以作业为基础的成本核算与管理方法,强调通过成本动因的精确分配,提高资源分配的透明度和成本信息的可靠性。基于此,本文结合制造业成本管理的特点,从成本核算、成本控制、产品定价和预算管理四个方面探讨作业成本法的具体应用。与此同时,文章针对传统成本管理方法存在的不足提出了解决对策,主要涉及加强技术支持与系统化管理、动态调整成本动因以及融合精益管理和价值链分析等内容,旨在提升制造业成本管理的质量和效率。
摘要:在市场竞争日益激烈的环境下,国有企业项目成本管理水平关乎企业经济效益与可持续发展。本文首先阐述了国有企业项目全过程成本管理的必要性,然后剖析了当前国有企业项目全过程成本管理存在的前期规划成本测算粗放、执行过程管控松散等问题,最后提出了优化前期测算机制、强化项目执行成本动态管控等优化策略。
摘要:在金融市场竞争日益激烈的当下,成本管理成为银行稳健运营与发展的关键。本文聚焦A银行成本管理问题展开了深入探讨,首先阐述了成本管理对A银行的重要性,然后分析了A银行成本管理存在的成本核算维度单一、成本管控执行不到位等问题,进而提出了相应的优化对策,旨在助力A银行提升成本管理效能,实现可持续的稳健发展。
摘要:基于世界经济国际化以及信息化的双重作用,民营企业必须借助先进的信息技术进行财务管理信息化建设,以提升自身的财务管理水平。本文首先阐述了大数据时代民营企业财务管理信息化建设框架,然后分析了大数据时代民营企业财务管理信息化建设存在的问题,最后提出了针对性优化路径,期望能够助力民营企业提升财务管理信息化水平。
摘要:在经济增速放缓背景下,市场需求疲软,很多制造企业面临产品价格下降、成本支出增高的困境,严重制约了制造企业的发展。为了实现高质量发展,制造企业需要通过加强成本核算,推动企业优化资源配置、降低成本支出。基于此,本文首先对制造企业成本核算进行了概述,然后分析了当下制造企业在成本核算方面存在的成本核算方法不科学、成本核算范围不全面、成本核算数据不准确、核算人员能力待提升等问题,最后提出了相应的对策建议。
摘要:近年来,国内建筑行业竞争日益激烈,建筑企业要想在该大环境下持续做大做强与实现可持续发展,就需要加强项目成本管理,有效调节各项成本支出,争取将所有成本控制在最小范围内,以实现降本增效。本文首先对建筑企业工程项目成本管理进行了概述,然后分析了建筑企业工程项目成本管理的存在的问题,最后提出了建筑企业加强工程项目成本管理的策略,主要包括强化成本预算管理、构建全员参与机制、大力培养专业人才、推进信息系统建设和实行全过程成本管理。
摘要:生产成本核算与管理是制造企业财务管理的重要内容,对企业的生存和发展起着至关重要的作用。然而,当前制造企业在生产成本核算与管理中还存在很多问题,如成本核算方法有待优化、成本核算标准不够合理、成本核算内容不够精细、原料成本核算不够准确、成本管理执行力度不足等,针对这些问题,制造企业应优化成本核算方法、改进成本核算标准体系、细化成本核算内容、加强原料成本管控、提高成本管理执行力,不断提升生产成本核算的精准性和成本控制的有效性。
摘要:《国企改革深化提升行动方案(2023-2025年)》对国有集团企业的改革转型与管理模式提出了更高标准与要求。全面预算管理作为对接政策要求的新兴管理工具,在资源规划、风险防控、效益提升方面具有重要效用。本文首先对集团企业全面预算管理进行了概述,然后从预算编制、执行、考核及信息化建设四维度分析了集团企业全面预算管理的常见问题,最后提出了相应的管理效能提升策略。
摘要:本文从财务风险防范的视角出发,对央企全面预算管理的内涵、作用与现实困境进行了系统分析。研究发现,央企在预算编制、执行、控制及评价环节中普遍存在风险识别不足、监控体系薄弱、信息反馈不畅及绩效考核与风险约束脱节等问题。为此,本文提出了多项改进对策,包括引入多情景预算模型、建立动态财务监控平台、完善内部审计独立机制以及构建以风险指标为核心的预算绩效考核体系。研究旨在为央企构建科学、灵活、具有风险预警功能的全面预算管理体系提供路径参考,从而提升国有资产保值增值能力与国家战略性产业的安全韧性。
摘要:近年来,我国高速公路建设进程不断加快,在数量和质量层面均表现亮眼成绩,为人民生产生活作出了重大贡献。但受环境、地质和技术等条件的限制,部分高速公路仍面临拥堵问题、安全问题和服务问题,这些问题成为“智慧高速公路"建设的关键驱动力。鉴于此,本文阐述物联网技术在智慧高速公路建设中的基本含义和意义,梳理其技术应用场景,并探讨其进一步开发路径,以期为高速公路建设提供有益参考。
摘要:随着城市化进程的加速和建筑技术的迭代更新,房屋建筑工程的规模日趋庞大,复杂程度显著攀升,对工程管理和施工质量控制提出了更高的要求。本文针对当前房屋建筑工程管理中的关键问题,从优化施工方案设计与成果评估、强化现场作业管理及施工过程控制、应用信息技术提升管理效率等方面,提出了一系列创新策略,旨在为提高建筑工程管理水平和施工质量控制效果提供新的思路。
摘要:桥梁是道路工程的重要组成部分,其耐久性和使用寿命直接影响着道路的通行能力和安全性。而桥梁的防水和排水性能是影响其耐久性的关键因素。文章首先阐述了桥梁防水排水的重要性和主要内容,然后重点分析了桥面铺装防水、伸缩缝装置防水、桥面泄水和桥面止水等关键技术,总结了一些先进的材料和工艺,如改性沥青防水粘结层、整体式钢边橡胶伸缩缝、桥面泄水管和桥头搭板排水等,以期为提升桥梁工程质量和延长使用寿命提供参考。
摘要:为了提升环境地质勘察工作的科学性和准确性,充分发挥水文地质技术在环境问题识别和治理中的支撑作用,文章系统分析了水文地质勘察技术在环境地质调查中的核心应用方法和技术路径。基于水文地质参数与环境风险评估的内在关联性,深入研究了地下水监测、污染源识别、含水层探测等关键技术在环境风险评估中的具体应用模式,并从工程实践角度探讨了水文地质勘察成果在污染治理和环境保护中的技术应用方案。研究结果表明,水文地质勘察技术能够为环境地质问题的准确识别和有效治理提供重要的技术支撑和数据基础。
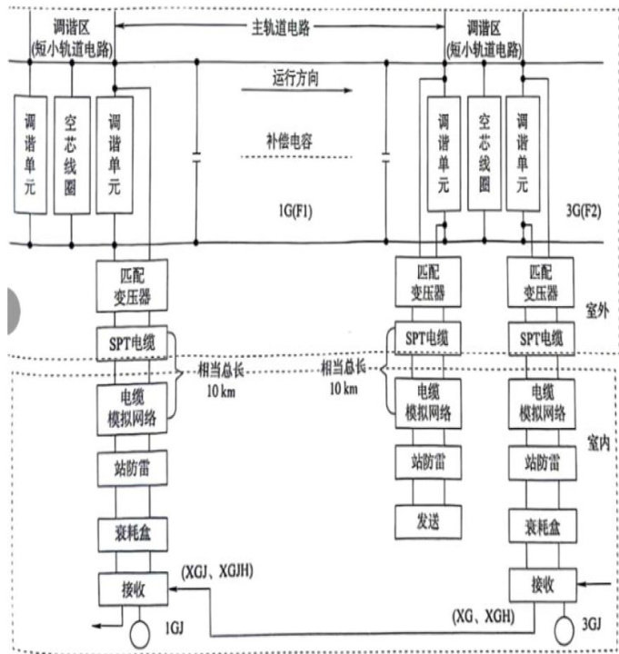
摘要:ZPW-2000A轨道电路为铁路信号设备的重要组成部分,本文基于ZPW-2000A轨道电路深入探讨其电路原理、故障处理流程、故障分析查找方法、典型故障案例及应急处理。故障现象多样,部分故障分析判断及处理难度大,本文就近年来管内发生故障的判断处理进行了总结归纳。
摘要:随着我国电力系统的不断完善,电子技术的应用范围也随之扩大,同时随着工业化生产规模的不断扩大,电力系统中强电系统的优势逐渐凸显。电子技术在强电系统中的应用,顺应了当代科技发展的趋势。本文首先分析了电子技术的应用优势及其应用的意义,其次提出了强电系统中电子技术的具体应用,最后探讨了电子技术的发展趋势与挑战。