摘要:产业链、供应链、创新链的空间布局虽彼此相对独立,但均与三链的融合发展密切相关,决定着区域产业的发展成效。随州作为“中国专用汽车之都”,其专用汽车产业的三链布局是产业先发地区转移配套的结果。基于三链空间布局与融合的基本原理,并结合三链发展新趋势,随州应采取三链空间“集中布局”与“网络化布局”相结合的“混合布局”模式,以促进三链有效融合;实现产业空间布局的关联性、产业分工的耦合性、供应关系的稳定
摘要:在构建新发展格局的战略背景下,长三角作为我国经济最活跃的开放区域,其产业链供应链协同优化对提升区域经济韧性具有重大现实意义。本文基于产业协同理论,构建包含政府、市场和技术的三维分析框架,系统剖析长三角产业链供应链协同优化的内在机理。研究发现,行政壁垒导致的要素流通阻滞、产业同质化引发的资源错配,以及创新生态体系不完善构成主要制约因素。提出通过建立跨区域协同治理机制、构建数字化供应链平台、完善
摘要:广州作为“千年商都”,持续优化数字营商环境是新发展阶段推进高质量发展的必然路径。广州从构建“数字政府”简化行政手续,规范企业开办和采购,加强知识产权保护和质量监管,创新穗港澳对接机制等方面深化改革、打造市场化国际化数字营商环境,取得了显著成效。未来需要对标世界银行新评估体系,大力培养数字人才,加强数据要素管理,运用数字技术提高法治监管水平,为广州经济社会发展创建良好环境。 关键词:数字营商
摘要:随着中国新型城镇化和区域一体化进程加快,民航机场作为综合交通枢纽在粤港澳大湾区城市群一体化中作用日益突出。本文基于相关理论,梳理了大湾区机场群发展现状,分析其对城市群一体化的驱动机制与成效,指出机场功能同质化、协同治理不足、多式联运衔接不畅及生态环境压力等问题,并提出完善交通枢纽体系、促进临空经济协同、创新治理模式、提升国际竞争力和推进绿色低碳发展的策略,对大湾区高质量一体化发展具有重要意义
摘要:为科学评估候机楼内商贸企业运营效能,需构建多维评估体系。从安全运营、服务体验、经营效益等3个维度展开分析,进而形成涵盖安全、服务、经营的综合评价模型,以此实现商贸企业和机场运营方的共赢发展。 关键词:商贸企业;机场商业管理;综合评价模型 中图分类号:F2 文献标识码:A doi:10.19311/j.cnki.16723198.2026.01.005 根据2024年全国民航行业发展统计
摘要:文化创意是新时代发展提出的一种创新理念体现,其对文化领域的发展产生了引领作用。工艺美术产业受文化创意发展的影响,为了更好保持其产业的发展活力,推动产业的高质量发展,需要工艺美术产业积极探索创新发展路径。对此,本文先分析了文化创意的背景,后探讨了文化创意发展对工艺美术产业发展的影响,总结了文化创意背景下工艺美术产业发展现状,最后提出了一系列文化创意背景下工艺美术产业创新发展路径,希望对其产业发
摘要:聚焦数字化赋能制造业新质生产力的机理,是基于Carlota Perez的技术经济范式理论,构建“技术链—素链—产业链”三链协同框架:数字技术链是新质生产力的技术基石与核心驱动力;要素链以数据为核心,与传统要素深度耦合促进新型配置结构的形成;产业链则通过需求反馈与价值验证,反向锚定技术链创新方向,三者互动形成闭环反馈机制。该框架有助于破解数字化转型结构性矛盾,化解技术应用与要素配置脱节问题,为
摘要:随着全球制造业竞争加剧,区域装备制造产业面临提升效率、降低成本、保证质量的多重挑战。当前在过程管理方面普遍存在生产计划制定不科学、工艺流程标准化程度低、供应链协同管理缺失、质量控制体系不完善等问题。结合精益化管理、数字化驱动等现代管理理念,提出构建科学化生产计划体系、建立标准化工艺流程管理、完善供应链协同管理机制、健全全面质量控制体系等优化措施,有助于提升产业整体竞争力,促进转型升级。 关
摘要:制造业是现代化经济体系的重要支柱,制造业数字化转型升级是推动制造业高质量发展的必然趋势。江门市制造业数字化转型升级存在水平不高、关键核心技术不强、人才缺失以及转型基础和发展环境仍需优化等问题,需要从加快核心技术创新、推进数字化转型生态系统建设、深化人才引培、营造财税支持的发展环境和建立健全多种可持续投入机制等多种途径加快推动制造业数字化转型升级。 关键词:制造业;数字化;转型升级 中图分
摘要:柳江铁桥作为广西柳州首座跨江铁路桥梁,不仅是西南地区交通网络的重要枢纽,更是多民族交往交流交融的历史见证。从抗日战争时期的军事要道,到中华人民共和国成立后的工业动脉,再到如今承载着集体记忆的文化地标,柳江铁桥以它独特的“铁骨柔情”,串联起了柳州各民族共同奋斗、共同发展的历史篇章。本文将追溯这座铁桥的建造历程,剖析其在民族地区交通网络中的关键作用,展现它如何成为促进民族团结的“连心桥”,并探讨
摘要:数字化人才短缺已成为制约制造型企业数字化转型的核心瓶颈,本文基于上海烟草机械有限责任公司(以下简称“上海烟机”)的实践探索,根据企业自身的数字化人才情况进行针对性分类,并对数字化人才培养的各个阶段进行了详细划分,系统提出了“战略定位—能力打造—实践展示—成果评估”的数字化人才培养体系。实践表明,数字化人才培养需突破传统培训范式;通过组建数字化研学社(以下简称“数研社”)等企业实际案例验证,该
摘要:本文对我国装备制造业龙头企业A公司高价值专利培育的案例进行调查与研究,旨在探索装备制造业企业的高价值专利培育路径,为提高我国装备制造业企业专利管理提供有效的策略。本研究从专利法律价值维度、专利技术价值维度、专利质量维度建立了专利价值评估指标设计,对企业高价值专利培育进行了探索研究,从专利布局分析,产业发展预测,技术方向预测对A公司高价值专利培育布局给出建议。通过实践案例,为装备制造业企业建立
摘要:数字经济对边境旅游产业的重塑是一个多维度、动态化的系统性过程,其作用机制可从技术赋能、产业协同、要素重构、治理优化4个核心层面展开分析,结合边境旅游的跨境属性与广西实践案例进行研究,构建了具有地缘特色的数字旅游生态系统,为广西打造 “中国 — 东盟数字旅游示范区” 提供了理论支撑与实践路径。 关键词:数字经济;边境旅游产业;创新研究 中图分类号:F2 文献标识码:A doi:10.193
摘要:在数字技术深刻变革社会治理格局的背景下,法治政府数字化转型面临一系列复杂且深层次的困境与挑战。这些挑战不仅源于技术发展的不平衡,还包括数据治理碎片化、制度适配滞后、能力结构失衡以及行政体制的条块分割等多重因素。地方在推动数字政务时,受制于地方性组织架构、法律制度以及文化传统的限制,进而影响治理效率与公正性。其根源在于技术理性的异化、制度变迁的滞后、行政路径依赖以及企业主导的开发模式所带来的法
摘要:数字经济的崛起对全球经济结构和消费模式均产生了深远影响,服务消费模式也步入了深刻的变革阶段,消费者对物质消费与实物消费的期望大多下降,转而愈发留意新型消费、个性化消费和享受型消费,诸多消费需求逐渐向服务消费偏移。本文依托数字经济的背景,剖析了服务消费新模式的创新发展,重点研究了数字技术对服务消费的影响及其引起的革新。本文应从数字经济对服务消费模式的效果、创新方式、消费者行为的变迁等方面展开探
摘要:为应对跨境电商日益严峻的欺诈风险、数据孤岛与监管合规挑战,本研究融合生成式AI与联邦学习技术,以亚马逊和阿里巴巴国际站为例构建三维分析框架。研究发现:生成式AI显著提升欺诈识别时效(秒级),联邦学习破解了跨境数据合规共享难题。两者融合使亚马逊2024年跨境支付欺诈率下降41%,阿里国际站中小企业授信效率提升3倍。但技术应用仍面临数据主权冲突、数据编码、算法协同壁垒等新风险。因此,本研究提出“
摘要:在数字经济浪潮席卷全球、新质生产力迅速崛起的时代背景下,我国高等教育财务管理领域正面临史无前例的发展机遇与变革挑战,在此基础上,本研究深入分析新质生产力对高校财务数字化转型的赋能作用,全面阐释新质生产力的构成要素及其鲜明特征,阐释其与高校财务数字化转型的内在逻辑关系,探讨我国高校在财务数字化变革中所面临的挑战,从技术运用、组织结构、人才培育及制度支撑等多维度制定相应的对策与方案,我国高校财务
摘要:随着数字经济的蓬勃发展,为响应国家人才强国战略,准确把握学科建设服务国家治理现代化的最新趋势,满足社会发展对公共管理拔尖创新人才的迫切需求。本文将探讨国家治理现代化对公共管理人才培养的新要求,阐释公共管理学科建设与拔尖创新人才的内涵,分析当前公共管理学科建设与拔尖创新人才培养融合中存在的困境并提出融合路径,为推动公共管理学科建设与拔尖创新人才培养有效融合、服务国家治理现代化提供理论与实践参考
摘要:本文针对职业教育数字化转型的现实需求与核心矛盾,构建了“技术—教育—生态”协同理论模型,系统阐释了数字化转型的内涵、目标与多维协同机制。研究提出,技术维度需通过基础设施升级与智能工具创新打破时空壁垒;教育维度聚焦教师数字素养提升、教材动态化重构及“岗课赛证”融合教学模式创新;生态维度强调政策引导、校企协同与资源共享的保障作用。基于三维模型,进一步从技术赋能、教育革新与生态协同三方面设计了适配
摘要:随着航空运输业的蓬勃发展,机场运营的安全性与高效性面临更高挑战。人工智能技术凭借强大的数据处理和智能决策能力,在机场信息系统建设中得到广泛应用。北海机场为确保机场运行安全,规范地面车辆和人员跑道侵入防范管理工作,开展了基于人工智能的飞行区地空一体化系统建设:引入智能鸟情光电探测技术,构建基于智能鸟情光电探测设备和多源异构算力的鸟情防控数字化管控平台;引入 “红外+可见光”大视场视频监控系统,
摘要:2022—2025年,中国与巴西的数字经济合作从以企业为主导的市场化模式逐步转向高层引领与务实合作相结合的“政企双轮驱动”新阶段。在双边高层对话与金砖合作机制推动下,双方在数字基础设施、电子商务、人工智能等高新技术领域取得显著进展,政策对接不断深化,项目落地成效明显。然而,合作仍面临数字鸿沟、数据合规差异、地缘政治干扰及本土产业竞争等多重挑战。未来中巴应通过完善对话机制、强化多边合作、推动数
摘要:版权贸易是文化贸易的组成部分,其发展体现了一个国家的创新能力和文化软实力,能够促进国家知识经济的发展。本文梳理了我国版权贸易发展的状况,在相关数据分析的基础上,进一步揭示了我国版权贸易发展中存在的问题,提出了我国版权贸易发展的路径。通过与“一带一路”国家和地区开展文化交流,对于推进我国版权贸易的规模、结构升级和数字化转型以及提升我国版权的国际影响力具有重要意义。 关键词:一带一路;版权贸易
摘要:孟加拉国毗邻中国,双边经贸往来密切。但是对于很多中小企业而言,信用证收款、市场渠道建设、品牌信任度、印度竞争产品的冲击等问题,难以有效开拓孟加拉国市场。本文从严格审核信用证,多措施规避风险、线下渠道和线上渠道相结合、多维度提升企业品牌影响力、差异化竞争,培养企业独特的竞争优势这四个方面探讨破解孟加拉国的营销困境。 关键词:中小企业;国际营销;孟加拉国市场;信用证 中图分类号:F74 文献
摘要:本文通过分析近5年新能源汽车的出口规模、产品结构以及国家分布情况,对国内新能源汽车领域的9个头部品牌开展了海外商标抢注监测,根据监测结果从国际贸易环境视角分析了地理位置、市场消费潜力、环保和能源意识以及扶持政策对海外商标抢注的影响。指导企业从国际贸易环境出发开展海外商标抢注,同时重视本土化调研避免文化禁忌,合理选择国际注册方式和类别,规范保存商标使用证据。 关键词:国际贸易;新能源汽车;商
摘要:俄罗斯经济在世界经济体中占有较大的比重,俄罗斯又是全球最大的原材料出口国之一。近年来,美国和欧洲对俄罗斯实施了一系列经济压制措施,使得遭到新冠疫情冲击而倒退的世界经济又一次受到严重冲击。西方国家对俄罗斯制裁这一行为对全球经济的影响重大,再加上许多欧洲国家纷纷拒绝与俄罗斯合作,不仅使世界经济格局和产业链遭遇重大风险,还对原料出口造成了极大破坏,使得世界粮食安全受到极大威胁。联合国秘书长古特雷斯
摘要:近年来,跨境电商产业呈裂变式发展,我国跨境电商人才缺口随之急剧放大。本文通过文献研究与实地调研,系统梳理人才培养之“卡脖子”困境及其深层成因。基于系统论和多元智能理论,从政策、教育、产业3个不同维度提出破解对策。研究表明,通过“政策引导—教育供给—产业需求”三方协同,可破解人才供需失衡矛盾,形成“人才支撑产业升级、产业反哺人才培育”的双向循环,最终推动我国跨境电商产业从“产品出海”跃升为“产
摘要:随着数字经济时代的来临,国际经济与贸易领域发生了深刻变革。传统的人才培养模式已难以满足行业对复合型、数字化、应用型人才的需求。本文聚焦应用型本科高校国际经济与贸易专业人才培养模式问题,发现在数字化挑战下现有课程体系的时代契合度有待提升,实践教学环节与岗位实际需求衔接紧密度有待加强等问题,应面向 “数字经济和数字贸易”创新人才培养模式,提出教学内容融入数字技术或开设相关课程,搭建AI+国际贸易
摘要:新疆国贸专业人才培养面临区域特色化需求与产业链数字化升级的双重挑战。作为“一带一路”建设核心区与向西开放战略枢纽,亟须在人才供给端解决课程体系同质化、实践教学资源不足、综合竞争力薄弱等问题,以顺应跨境贸易、数字贸易发展强劲的时代趋势,把握新疆自贸试验区制度型开放红利的历史机遇。为优化国贸专业人才培养模式,从政策引导、创新课程体系、推动产学研一体化、强化师资队伍等方面提出建议。 关键词:新疆
摘要:2025年8月,美国对巴西部分出口商品加征高额关税,给巴西带来经济与战略挑战。在此背景下,本文将从政治、经济与外交3个维度入手,分析巴西的应对之策。研究显示,在政治层面,巴西通过强化政府立场和媒体叙事,巩固主权与话语权;在经济领域,政府推出《主权巴西计划》,结合财政、信贷、税收与市场机制,增强国内韧性,并以贸易多元化降低对单一市场依赖;在外交实践中,巴西依托多边机制、深化战略伙伴关系并推动区
摘要:党的二十届三中全会指出,健全提升产业链供应链韧性和安全水平制度。推进产业链现代化,是提升产业链供应链韧性和安全水平的重要举措。当前,受中美关税战、全球经济增长放缓和俄乌冲突的持续影响,全球产业链呈现加速重构趋势,产业链供应链韧性和安全成为十分迫切的问题。提升产业链现代化水平,确保产业链的安全稳定,成为“十五五”时期的重要工作。在提升产业链现代化水平的进程中,金融业责无旁贷。为发挥金融配置资源
摘要:本研究以安徽省郎溪经济开发区(以下简称“郎溪经开区”)为研究对象,探讨企业人力资源管理效能对企业投资回报率的影响机制。研究发现:人力资源配置效率、员工培训与发展体系、人力资源供给稳定性与企业投资回报率呈显著正相关;技能培训投入每增加1%,企业项目投资周期平均缩短7.2%;而人才离职率每上升1%,企业投资决策延迟概率增加15.8%。当前郎溪经开区面临高端制造人才缺口率达24%、专业技术人才年均
摘要:科技创新和新质生产力是我国竞争力的核心基础,而国家的竞争实质上是人才竞争。党的十八大以来,党中央就将促进科技人才发展列为我国经济社会发展的重要战略,陆续出台一揽子政策,多方位多角度提高对科技人才的支持力度。当前,我国仍面临科技人才评价体系不够全面、科研项目风险防范及责任分配机制改革有待深化、科研资源分配存在结构性失衡、科研项目持续支持后劲不足等难点问题,亟须从人才评价与激励机制改革、人才发展
摘要:随着全球化进程的不断深入,国际移民现象日益普遍,华侨群体作为连接中国与世界的重要纽带,在推动中外经济文化交流中发挥着关键作用。广东省佛山市作为粤港澳大湾区著名的侨乡,吸引了大批华侨返乡创业。本研究将以佛山市为案例地,一方面细化返乡华侨的文化认同和制度环境各自所包含具体的要素内容,另一方面深入探讨文化认同和制度环境对华侨返乡创业决策机制的影响机制,以此为更好地吸引华侨返乡创业提供可借鉴的湾区经
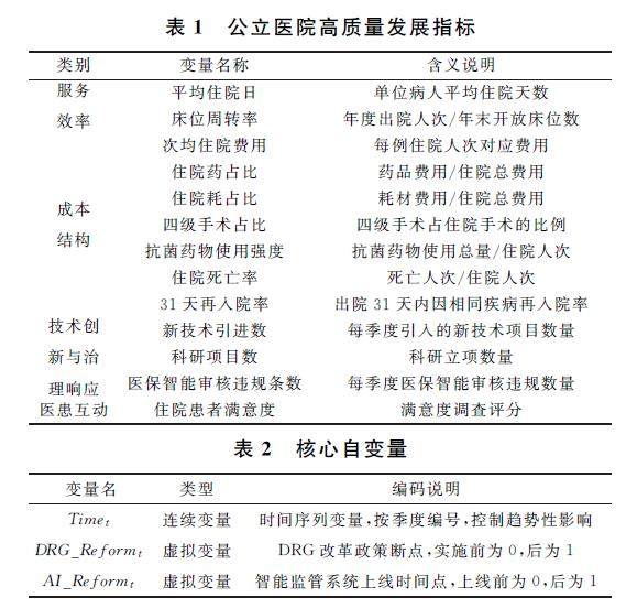
摘要:本文基于某三甲医院2020—2024年数据,实证分析医保支付制度改革对医院运营的影响,并探讨其与新质生产力的契合逻辑。研究发现,医保改革显著降低次均住院费用,缩短平均住院日,优化费用结构,提升医疗服务效率。医保改革作为生产关系层面的制度创新,与信息化、智能化等新质生产力相互促进,共同推动公立医院高质量发展。本研究为医保政策优化与医院治理现代化提供了实证依据。 关键词:新质生产力;医保改革;
摘要:数智化情境具有去中心化和非经济效益特征,导致医药商业平台企业的社会责任治理面临新的困境。从个体、平台和社会3个层面,剖析了医药商业平台企业社会责任的边界和内容,提出了多层次协作治理框架,即从个体层面构建责任感知与能力赋能机制,整合平台的经济与社会功能,形成“责任生态”;从平台层面创新基于有限责任的双边弹性治理机制,平衡平台的经济诉求与社会价值;从社会层面强化平台企业的连接能力、聚合能力和共振
摘要:在职业教育数字化转型背景下,混合式教学模式的创新应用成为提升人才培养质量的关键路径。本研究基于高职连锁门店营运管理课程,构建了“一体三段三融合”混合教学模型,通过教学空间、学习方式和评价体系的系统重构,实现了知识传授、能力培养和价值塑造的有机统一。该模式以建构主义理论为指导,通过系统整合线上线下教学资源、理论实践内容以及校内外教学环境,形成了完整的教学闭环,提升学生专业素养和实践能力方面的作
摘要:受限于政策、制度的约束,现代产业学院在运营领域的共建仍存在融合程度不高、成果产出薄弱的问题。而利益关系的平衡是保障校企合作的基础,文章基于社会交换理论透视产业学院主体间的利益交换和互动关系进行探讨。通过对文旅行业的个案探究,发现学校存在投入不足且对企业的补偿能力偏弱、校企之间的利益分配不均衡、合作主体的关系不固定、主管部门及行业协会的作用不够突出、管理制度的形式化。建议强化学校智库服务能力、
摘要:在医防融合政策推动下,慢病管理平台正由单一主体向多主体协同的方向转变。本文对慢病管理平台多主体协同发展路径进行了研究,针对多主体之间的数据冲突、决策差异与资源协调问题,构造了“数据—决策—资源”三位一体的慢病管理平台多主体协同框架,以促进多元主体之间的有效合作,实现信息共享、资源互助。本文研究成果有助于完善慢病管理平台建设,推动医防融合相关政策的完善和落实,助力形成全社会共同参与的慢病防治格
摘要:产教融合正极大地推动企业主体深度融入教育教学过程,成为当前高职教育体系中人才培育模式改革的重要方向。现代学徒制作为一种融合传统培训与现代职业教育的新型人才培养模式,持续加强实践教学体系的构建,致力于培养高素质的技能型人才。结合我校开设的多个现代学徒制试点专业的具体情况,针对当前实践教学管理中存在的校企合作浮于表面、师资队伍建设滞后且难以提升、实践教学管理及评价体系不完善等诸多问题,我们积极探
摘要:衡量高职院校社会服务绩效水平高低的常规评价指标主要有人才培养、科技服务和社会培训。本文基于全国2023年32个省级单位质量年度报告中的数据,利用熵权TOPSIS算法测度了全国各省份社会服务绩效水平高低,得到了全国32个省级单位社会服务水平的贴近度值。数据结果表明,多数省份社会服务总体表现位于中等程度,并且在3个评价指标上显示发展差距;区域发展不平衡状况较为显著。最后,基于以上研究中发现的问题
摘要:本文聚焦于我国电力行业的低碳转型过程,主要探讨了绿色财税政策在推动电力行业低碳发展中的作用和可行路径。研究发现,电力行业是我国碳排放的主要领域。2023年我国电力行业碳排放量约为51亿吨,占全国碳排放总量的46%,而绿色财税政策是推动其绿色转型的重要举措。绿色财税政策可通过优化资源配置、推动供求双侧转型、补偿创新外溢效应促进电力行业低碳发展。然而,现行政策存在覆盖不完善、税种设计不合理、目标
摘要:“双碳”目标是我国针对全球气候变化作出的战略性目标选择,而这一目标,需要全社会共同参与共同完成,尤其是担当着先锋作用的大学生们,更应该自觉秉持绿色发展理念,践行绿色低碳生活,为实现“双碳”目标发挥先锋作用。在“双碳”目标背景下,将绿色低碳融入大学生的专业课程教学,是一种融入绿色发展知识的专业教育,更是践行生态文明观的思政教育,文章提出金融学课程要从教学内容、教学模式、教学方法、教学评价等多维
摘要:本文聚焦ESG与零售业协同发展路径。背景显示,中国2023年绿色消费破2万亿元、零售业带动6200万人就业。借胖东来商贸集团有限公司来验证S/G要素价值,提出“E-S-G协同驱动”路径。指出ESG实践面临成本、标准、认知挑战,建议将ESG纳入企业战略、呼吁政府提供补贴。 关键词:ESG;零售业;胖东来;E-S-G协同驱动;低价内卷 中图分类号:F062 文献标识码:A doi:10.19
摘要:在“碳达峰碳中和”战略全面推进背景下,乡村作为生态文明建设的重要空间单元,正面临绿色低碳转型的新机遇与新挑战。本文基于“双碳”目标与乡村振兴战略融合视角,梳理了我国乡村在农业绿色化、能源清洁化、生态碳汇等方面的发展现状,指出当前存在农业高耗、能源结构滞后、农民意识不足等问题。结合浙江余村、德国菲尔德海姆村、日本丸森町等典型案例,深入分析其低碳发展经验。最后,从绿色农业推广、清洁能源普及、碳汇
摘要:本文以环境规制为切入点,深入剖析绿色创新不平等加剧的内在机理。通过构建系统的理论框架,揭示环境规制在不同城市发展情境中,通过直接的成本约束—创新激励机制、间接的资源配置—产业结构调整和技术扩散—吸收机制以及制度政策衍生的差异化机制,显著影响城市绿色创新不平等,为优化环境政策、促进区域绿色协调发展提供理论依据。 关键词:环境规制;城市绿色创新;不平等加剧;内在机理 中图分类号:F062 文
摘要:在全球旅游产业数字化转型与可持续发展议程深化的双重背景下,旅游目的地普遍面临“经济增长与生态社会治理失衡”的发展困境。将AIESG耦合作为旅游目的地可持续发展的“价值共创密码”,系统剖析其在环境、社会、治理三维度的耦合逻辑,并直面AIESG耦合落地中的实践梗阻,不仅丰富了旅游可持续发展与技术—标准耦合的理论体系,更为旅游目的地激活AIESG耦合价值、破解实践难题提供了可操作的理论指引与实践方
摘要:在“双碳”战略推动铁道交通行业绿色转型的背景下,本文聚焦铁道交通运营管理专业绿色技能人才培养模式。通过理论分析,界定了绿色技能培养的“三维协同”核心要素,构建“课程—实践—认证”三位一体课程体系、“校内—企业—行业”协同育人机制及“知识—技能—素养”融合评价体系,提出双师型师资建设、校企资源整合、动态质量监控的人才培养实施路径。研究旨在为该专业对接行业减排需求提供培养范式,服务“一带一路”绿
摘要:面对国家碳达峰碳中和的发展战略,论文结合经济管理类专业的统计学课程教学,将“双碳”理念下的课程资源建设有机融入专业课程教学中。重点围绕课程资源构建进行研究,提出了在统计学教学中进行“双碳”课程资源建设的改革措施,推进经济管理类本科专业人才课程“双碳”理念与思政要素深度融合,有效建立结合“双碳”理念的课堂教学评价机制,切实提高人才培养质量。 关键词:统计学教学;碳达峰碳中和;课程资源建设
摘要:公立医院财政专项资金是指医院由中央、省市级财政部门拨入的主要用于医院设备购置、人才队伍建设、重点学科建设及承担公共卫生任务等的专项拨款。随着公立医院改革步伐的不断推进,财政专项资金管理对于医院运营发展的重要性日益突出。本文着重对于公立医院财政专项资金管理中存在问题进行分析研究,并提出相应优化管理措施,旨在使财政专项资金发挥最大社会效益和经济效益,提升公立医院整体的资金管理能力和运营水平。
摘要:本文聚焦国有企业合资公司内控建设与管理的特殊性,系统剖析其审计全流程中存在的质效提升瓶颈,并构建科学规范的优化路径。研究发现,合资公司因股权多元、治理复杂及文化差异等特征,内控管理面临审计立项与战略脱节、实施穿透性不足、成果利用缺乏战略高度、整改闭环失效等典型问题。基于审计全流程视角,本文提出“系统契合—规范穿透—高度提升—严格闭环”的四位一体优化框架。此外,文章建议通过完善合资公司内控评价
摘要:近年来,企业社会责任对企业绩效的影响关系受到广泛关注;社会信任作为一种非正式制度,与企业社会责任履行息息相关。研究以沪深A股2012—2021数据为研究样本,分析企业社会责任对财务绩效的影响机制,并探究社会信任的调节作用。得出结论:企业社会责任与财务绩效之间存在倒U型非线性关系,社会信任会加强两者的倒U型关系。研究为未来企业社会责任投入提供理论与实践的参考。 关键词:企业社会责任;财务绩效
摘要:在产业链与创新链深度融合的大背景下,智能制造企业面临着技术迭代加速、市场需求动态变化挑战。财务敏捷化管理作为智能制造企业适配双链融合的核心能力,其体系构建与价值创造关系到资源配置效率与战略落地精度。本文立足智能制造企业战略转型需求,深入剖析财务敏捷化的内涵,阐述智能制造企业构建财务敏捷化体系的价值,通过构建“数据解构—关联融合—动态重构”的三阶逻辑框架,揭示财务敏捷化体系的底层数据驱动机制,
摘要:在数字经济时代下,业财融合促进民营企业财务管理由传统核算型向战略支持型转变。由于受限于民营企业现有管理理念,难以充分响应企业战略发展的需求,且在转型之路上常面临专业人才短缺、信息化建设滞后等问题。本文采用了案例研究法,以贵州A刺梨深加工公司作为典型案例,通过融合升级、人才机制、数据支撑、优化绩效、融合拓展等路径探讨了业财融合视角下民营企业财务管理转型及实施效果。研究表明,财务管理转型有助于民
摘要:[背景/目的]在传统的企业财务分析的方式中,通常面临着数据、技术和业务融合等多方面的挑战,表现出数据格式不统一,较为分散等特点。实时性不足也是较为明显的问题,并且没有SQL或python的自动化工具,财务团队也无法做到处理大批量数据。[方法/路径]本文提出一种新的财务分析工具体系,它基于商业智能工具,采用混合数据架构模式,并通过创新的数据建模与治理方法,比传统财务分析更为完善。该体系融合业务
摘要:本文从国有企业基层内部审计角度,在总结基层审计部门形同虚设的主要表现基础上,系统分析了提高基层审计独立性的必要性,提出了垂直管控、穿透监督、价值赋权、生态重构的四维解决路径,力求通过探索发展路径,使基层审计破茧重生,重新激发出应有的活力,真正实现为企业发展保驾护航的光荣使命。 关键词:国有企业;基层内部审计; 独立性;重塑 中图分类号:F23 文献标识码:A doi:10.19311/j
摘要:目的:基于CITESPACE软件对我国公立医院全面预算管理研究热点及其变化趋势进行可视化分析。方法:检索2007年至2025年中国知网数据库公立医院全面预算管理的相关研究文献,筛选并提取文献信息,运用CITESPACE软件对关键词进行共现分析与聚类分析,形成关键词时间线图谱。结果:共筛选出1626篇中文文献,发文量近年来呈现出逐步上升趋势;研究热点集中在全面预算、体系构建;研究前沿为绩效评价
摘要:本文聚焦高校预算管理这一核心议题展开深入探讨,指出当前实践中存在的认知偏差、目标协同不足、管控力度薄弱、项目库建设滞后等突出问题,同时针对性地提出了包括更新管理观念、树立“全员、全过程、全方位”的“三全理念”、强化项目库系统化建设、科学调整项目执行周期等在内的一系列切实可行的优化对策,为提升高校预算管理效能提供了清晰思路。 关键词:预算管理;三全理念;项目库 中图分类号:F23 文献标识
摘要:大数据时代公立医院的绩效管理面临着前所未有的机遇和挑战。传统的绩效管理模式依赖于经验判断和静态指标,难以适应动态复杂的医疗环境。当前公立医院在绩效管理过程中仍面临体系碎片化、考核反馈单向化、考核指标异化等问题。大数据技术的引入,使得公立医院能够进行穿透式分析,识别具体的医疗成本耗费情况,从而实现更加客观和准确的绩效考核和评价。在此基础上,提出了构建全院整合数据平台、打造闭环绩效反馈机制、动态
摘要:本文通过剖析现行预算绩效管理体系在层级协同、分类管理等方面的问题,构建“纵向三级联动+横向五类分类”的体系框架,引入动态权重调节模型、TRL动态调节系统等创新工具,可实现财政治理从单一控制向多元协同转型,为优化财政资源配置、提升治理效能提供新范式。 关键词:分层分类;预算绩效管理;财政治理;多元协同;动态权重 中图分类号:F23 文献标识码:A doi:10.19311/j.cnki.1
摘要:本文主要对房地产不良资产有一个客观准确的评估价值,我们将应用数学模型,把不同类型的房地产不良资产进行科学的评估。第一部分,深入剖析不同类型的不良资产,并探讨房地产不良资产评估中数学模型构建的重要性。第二部分,针对具体的房地产类型分别从市场法,收益法,重置法3个方面进行详细的阐述。第三部分,如何提高数学模型在房地产不良资产评估中的精度,以及面临的挑战。希望本文的数学模型研究能给房地产不良资产市
摘要:2024年内部控制首次被写入新修正的《中华人民共和国会计法》,从法律层面对内部控制提出了新要求,加强内部控制与风险管理成为地勘事业单位有效防范风险、提升管理水平、实现稳定健康发展的必然选择。本文以地勘事业单位内部控制与风险管理为研究对象,深入剖析地勘事业单位在内部控制与风险管理方面存在的问题,如制度体系不完善、风险意识薄弱、监督机制不健全等,并有针对性地提出一系列对策建议和改进措施,旨在提升
摘要:推进科技创新是培育和发展新质生产力的关键所在。人工智能作为当前科技革命的核心,展现了巨大的创新潜力和计算能力,其与生产过程的深度融合,正是激发新质生产力的关键路径。然而,人工智能与新质生产力的融合也面临着诸多挑战,其机制和路径尚待明确。马克思恩格斯科技观中的许多观点为我们提供了研究这些问题的理论基础和重要方法。 关键词:马克思恩格斯科技观;人工智能;新质生产力 中图分类号:D9 文献标识
摘要:红色文化作为中国共产党团结带领中国人民在革命、建设和改革伟大实践中形成的宝贵精神财富,在中国式现代化建设中具有特殊的时代价值。在新中国的建设和发展过程中,新疆地区发挥了独特而关键的重要作用,积累了丰富的红色文化资源。这些资源既见证了中国共产党在新疆地区的卓越成就,也激发各族人民在现代化建设道路上奋勇前行的宝贵精神财富,是社会主义现代化建设的重要精神动力。深入挖掘新疆红色文化的时代内涵,积极探
摘要:数字治理已深刻融入社会治理的新格局,成为赋能基层、推动基层数字化转型、提高治理效率的核心路径。但在当前基层治理实践中,基层数字治理“减负增能”的功能逐渐异化为新型基层数字负担。如何破解基层数字治理异化困境、提升治理效能以实现有效的基层数字化转型,已成为我国基层治理现代化发展的关键课题。本文从基层治理领域出发,深入探讨基层行政数字负担的形成机制,系统性地研究解决基层数字治理异化的有效途径,并提
摘要:本文基于理论分析视角,研究税收优惠政策如何对高新技术企业的创新产生激励的效果。通过深入剖析其背后的作用机理,并从高新技术企业创新决策、创新投入及创新产出方面探讨了税收优惠政策如何对其产生影响。同时通过分析目前针对高新技术企业的税收优惠政策,发现其存在的问题,并提出了相应的解决对策。旨在通过完善我国的税收政策体系,为促进高新技术企业的科技创新提供有力的支持。 关键词:税收优惠;激励作用;高新
摘要:近年来,随着全球能源转型加速推进,融资环境持续收紧,石油天然气行业的风险格局正在深刻重塑,面对新的风险管理环境,商业银行须结合石油天然气行业特性,搭建差异化授信政策框架,建立油价联动信用评级模型、现金流动态仿真系统与智能化押品管理相结合的信贷风控体系。实证分析表明,专业化风控模型相较于传统风控方法,在风险识别准确率和预警效果上均有显著提升,对防范系统性金融风险具有重要的参考价值。 关键词:
摘要:随着网络直播带货的发展,参与主体已由“经营者—消费者”二元扩展至主播、平台、MCN机构、品牌方等多元角色。在此背景下,平台的交叉网络外部性与内生算法机制使得价格欺诈呈现出波及更广、隐蔽性更强的特点,使得刑法规制面临一系列挑战,如法律规定的模糊性导致适用标准不清,证据收集与认定困难阻碍了案件侦办,多元主体参与导致责任认定复杂,刑罚设置不合理难以有效威慑欺诈行为,从而在司法实践中形成显著的规制困
摘要:智能驾驶技术的应用对保险业责任免除条款的设计提出了新的挑战。通过分析智能驾驶对传统驾驶情境下保险责任免除事项的影响,探讨了智能驾驶情境下事故责任主体的多元化、风险类型的复杂化以及现行法律框架相对滞后等问题,提出了基于风险分层的新理念、技术评估、法律适配和多方协同的责任免除设计路径,同时也对交强险、产品责任险和新型场景责任险做了多维模型构建,为智能驾驶情境下责任免除的合理设计提供了较为深入的理
摘要:新质生产力正成为推动经济社会跃迁的关键动力,但由于平台化组织、算法治理与数据要素化所带来的高度复杂性与强耦合性,系统性风险以新的形态在“技术—产业—金融—社会”多维空间中同步生成与扩散。本文在系统梳理“新质生产力—平台化—数据要素—制度重构”的逻辑链条基础上,提出一个“要素—结构—机制(ESM)”分析框架,给出四阶段形成过程(萌发—扩展—整合—嵌入治理)、五类伴生风险通道(技术不确定性、数据
摘要:经济社会和科学技术的飞速发展,推动着新商科课程的深化改革,更对其授课教师团队建设提出了全新要求。研究团队基于102份有效问卷的实证数据,系统分析了“双师型”教师团队建设的现实困境、能力构成与实施路径。研究表明产业数字化转型催生了对教师“技术应用+商业洞察”的复合能力需求,但现有教师团队中仅29%能自主开发AI教学资源;为此需要构建包含“数字技术能力(42%权重)、产教融合能力(36%)、教学
摘要:新文科建设要求财务管理专业由“核算型”向“数据驱动、战略决策、价值创造”的复合型方向转型,在这一背景下,教师数字素养成为决定转型成败的关键变量。然而当前学校层面数字化氛围不浓厚、软硬件配备有所欠缺、组织设置和培训体系方面不足,教师层面数字化意识淡薄、专业数字素养不高,教育数字化工具应用能力不强,同时缺少针对财务管理教师专门的数字素养的评价标准和指标体系,数字素养整体处于“中等偏低—碎片化”水
摘要:在数字经济与人工智能技术深度融合的背景下,传统会计人才培养模式面临严峻挑战。本文基于“管理+会计”“技术+会计”“情商+会计”的复合型能力框架,系统探讨会计智能化人才培养模式的创新路径与职业重塑机制。通过分析会计专业教育供给侧与需求侧的结构性矛盾,梳理国内高校在培养方案、课程体系等方面的实践探索,构建“需求调研—模式演化—目标定位—能力构建”的研究逻辑。研究发现,会计智能化本质是技术赋能的管
摘要:现代学徒制作为一种职业教育模式,在现代职业教育中具有重要的实践意义。现代学徒制按空间可分为“校内学徒制”和“校外学徒制”。会计专业开展校外学徒制存在岗位需求少、管理难度大、企业成本高等诸多困难与问题,而校内学徒制能够有效解决这些难题,是一种值得推广的人才培养模式。广东女子职业技术学院会计专业通过引企入校,在校内搭建企业真实工作场景,以企业“师傅”带徒弟的方式进行真账真做,有效提高了学生的实践
摘要:随着数字经济成为经济发展的主导形态,财会专业人才能力需求发生结构性变革。文章基于数字经济对财会领域的技术冲击与岗位能力重构,提出财会本科生职业胜任力培养框架,涵盖技术工具应用、数据分析决策、数字化治理等核心维度。研究表明,现有培养模式存在课程滞后、师资数字素养不足、实践场景脱节等系统性缺陷。据此构建“三层能力锚定—交叉课程重构—生态协同赋能”的培养模式,提出目标定位革新、课程体系融合、教学方
摘要:本文以乡村振兴战略为背景,探讨了旅游管理专业人才培养模式的改革与实践。研究采用文献研究法、调查法和实验法,结合国内外研究现状,分析了旅游管理专业人才培养的现状与挑战,提出“三融三维三联动”模式,即“思教、科教、创教”三融合,“本土化、专业化、项目化”三维度浸入,以及“校—地—企”三联动,构建了适应乡村振兴需求的旅游管理专业人才培养体系。通过实践验证,该模式有效提升了学生的专业认同感和实践能力
摘要:项目导向教学(Project-Based Learning, PBL)作为深化产教融合的有效路径,正逐渐成为旅游管理类课程改革的重要方向。本文以旅游项目策划与设计课程为研究对象,基于“策划能力、创新能力、沟通能力”三维核心素养构建学生能力评估体系,系统分析不同教学模式下学生能力表现的差异。研究通过教学实践比较、量化问卷与统计分析发现,项目导向教学显著提升了学生的项目策划落地能力、创意思维水平
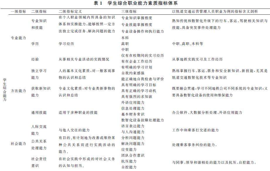
摘要:在全球科技革命推动数智化深入社会各领域的背景下,城市轨道交通行业正加速向数智化转型,对人才能力素质提出新要求。本研究面向近5年高职城轨运营管理专业毕业生进行问卷调查,涵盖个人与单位基本情况、职业能力素质要求、专业发展与建设等三大模块21个问题的问卷,并在问卷调查基础上,构建高职城轨运营管理专业学生职业能力素质指标体系,希望为高职院校相关专业人才培养及专业转型提供科学导向。 关键词:数智化;
摘要:随着科技的进步和经济的发展,企业间竞争愈发激烈,会计行业的人才需求发生了翻天覆地的变化,管理会计成为会计发展的重要方向之一。社会对业财融合型财务人员的高度需求,促使职业院校重视管理会计课程教学工作。基于岗课赛证视角,分析了当前管理会计课程教学的现状,从整合教学内容、创新教学方法、加深产教融合等角度提出了管理会计教学改革路径,期望提高大数据与会计、大数据与财务管理专业人才培养水平,增强会计专业