摘要:新质生产力是指科技创新在其中发挥主导作用,具有高科技、高效能、高质量特征,符合新发展理念的先进生产力。新质生产力的出现和发展是推动人类文明进步的根本动力。文章利用熵权-TOPSIS法测算了年我国25个省份2013—2022的新质生产力发展水平指数,将经济结构划分为“产业—城乡—消费”三维经济结构进行分析,最后基于空间杜宾模型实证检验新质生产力对我国经济结构变迁的影响效应。研究表明,我国新质生
摘要:留守老人作为乡村振兴过程中的重点关注群体,其生存福祉保障是“老有所养”的核心体现,直接关系乡村发展稳定。文章以惠水县新场村为例,采用问卷、访谈及文献研究法,从经济保障、生活照料、健康医疗、精神慰藉及服务需求五各维度展开调研。结果显示,该村留守老人面临经济单一、照料短缺、健康服务不足、精神慰藉缺失及专业服务需求迫切等问题。基于此,结合个案、小组、社区三大社会工作方法,提出针对性介入策略,为提升
摘要:在乡村振兴战略深入推进的背景下,茶旅融合作为三产融合的创新路径,正凭借“以茶促旅、以旅兴茶”的双向赋能机制,成为激活乡村经济、传承特色文化的核心动力。霍山县作为我国古老茶区,茶叶资源丰富、茶文化底蕴深厚,近年来依托优质生态禀赋与产业基础,大力探索“茶叶+文化+旅游”融合模式,形成了涵盖采茶体验、非遗制茶、茶宴品鉴、红色研学的全链条业态,为生态资源转化为经济优势提供了鲜活样本。然而调研发现,霍
摘要:当前,数字经济已经成为促进社会发展进步的关键力量,而数字经济高质量发展更是新时代推动经济结构优化升级、培育新质生产力的核心引擎。文章围绕辽宁省数字经济高质量发展路径展开研究。首先,阐述了数字经济高质量发展对辽宁省培育增长新动能、重塑区域竞争新优势以及构建产业结构新形态的意义;其次,分析了辽宁省数字经济高质量发展在传统产业转型、制度保障、基础设施、数字人才方面存在的困境;最后,从推动传统产业数
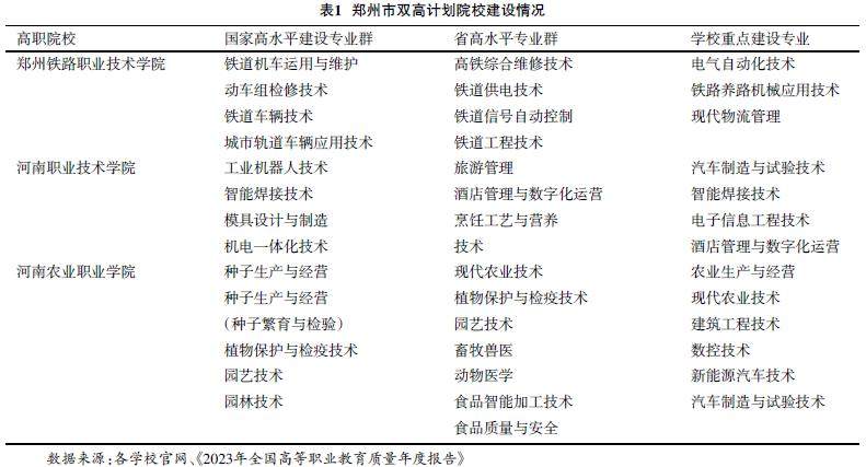
摘要:区域经济协调发展是国家经济高质量发展的关键一环,职业教育作为支撑新型工业化和中国式现代化建设的强劲引擎,以独特的育人模式和强大的培养能力,为社会经济高质量发展筑牢人才基石。郑州市高等职业院校立足地方产业发展,为区域经济发展做出积极贡献。但是在人才培养质量、社会服务供给、专业设置等方面存在不足之处。因此,郑州市高职院校需提高人才培养质量、深化产教融合,建设区域特色专业群,赋能区域经济高质量发展
摘要:经济结构的服务化转型在全球方兴未艾,对全国或区域中心城市主城区而言,构建优质高效服务业新体系成为城市服务业高质量发展的使命和方向。为此,从构建优质高效服务业新体系的内涵与外延视角出发,选取温州市鹿城区作为研究案例,分析其服务业发展基础现状与主要问题,在此基础上从培育特色鲜明业态、搭建高阶能级平台、谋建前沿领域项目、营造多元应用场景、探索跨界融合模式等角度提出施策建议,旨在推动温州市鹿城区打造
摘要:南京市浦口区作为长三角地区数字经济发展的重要节点与南京高质量发展的核心增长极,近年来在数字产业化、产业数字化、数字化治理等领域取得显著进展,但仍面临龙头企业引领不足、数据效能释放有限、数字人才结构性短缺、营商环境配套有待完善等短板。文章基于实地调研与政策文本分析,系统梳理浦口区数字产业发展的主要成效,深入剖析产业结构、供需对接、人才储备、基础设施等维度的突出问题,并结合新质生产力培育要求,从
摘要:民营经济的发展壮大与经济高质量发展紧密相关。民营经济是经济社会发展的重要支撑,是经济活力的重要体现。安徽省作为长三角一体化发展和中部崛起两大国家战略的叠加区,其民营经济的发展质量直接关系到全省经济社会发展的全局。新时代背景下,加强和改进民营经济统战工作,不仅是巩固党的执政基础的必然要求,更是激发民营经济创新活力、推动安徽实现高质量发展的关键举措。研究旨在深入分析民营经济统战工作与民营经济高质
摘要:在文化与旅游深度融合及社交媒体驱动的背景下,旅拍业态成为地方经济增长的新动能。本文以平遥古城为对象,梳理其兴起机理与商业结构重组,揭示消费特征、传播机制与文化审美更新,评估直接与间接经济效益及就业创业拉动,并指出文化真实性、服务规范与价格透明等治理难题。进一步提出分级认证、标准合同、数字监管与文化创新等路径,以推动文旅融合与品牌塑造,实现高质量发展。 关键词:旅拍业态;地方经济;文化传播;
摘要:随着山西旅游行业的高速发展,山西文旅保险也呈现稳中有进的发展态势。自改革开放后,山西文旅保险共经历了起步、规范、加速发展三个阶段。为推动文旅保险的高质量发展,如何抓住发展机遇、怎样解决发展中面临的困难,成为山西文旅保险新发展阶段急需解决的问题。因此,文章提出了山西省文旅保险发展的六个建议,即需要从加大宣传力度、围绕特征规划、探索新兴领域、服务乡村振兴、规范市场竞争、做好风险减量等方面着手,推
摘要:以新质生产力理论为框架,通过实证分析与案例研究相结合的方法,系统探讨其赋能宁夏装备制造业高质量发展的内在机制与实践路径。研究识别出技术创新能力薄弱和产业链协同短板两大制约因素,并提出以技术创新为核心、产业链协同为支撑的双重发展路径,为宁夏装备制造业转型升级提供了理论支撑和实践指导,也为类似地区提供了可复制经验。 关键词:新质生产力;宁夏地区;装备制造业;高质量发展 中图分类号:F421
摘要:社交电商作为融合社交互动与商业交易的新型模式,重塑了品牌与消费者之间的关系格局。品牌忠诚度在社交电商环境下面临内容同质化严重削弱品牌差异认知、互动机制缺失阻滞情感信任构建、体验环节割裂抑制持续购买转化以及关系维系乏力瓦解长期忠诚基础等现实困境。针对上述问题,企业应通过精准定位目标群体以建立品牌认知优势、创设多维情感触点、以培育品牌信任关系、优化全流程服务体验驱动复购行为养成以及搭建社群价值网
摘要:文章基于矛盾不对称理论,从“消极评价”视角出发,探讨预制菜消费者矛盾态度产生的影响因素,以及矛盾态度对购买回避行为的影响。采用结构方程模型等方法,对433份问卷数据进行了实证检验。研究结果表明:(1)安全风险感知、味道感知以及负面情绪分别正向影响矛盾态度;(2)消费者矛盾态度正向影响购买回避行为,矛盾态度在前述自变量和购买回避行为间起到中介作用;(3)消费者对政府监管的信任会减弱矛盾态度与购
摘要:随着数字经济快速发展,互联网消费金融迅速深入到大学生群体之中。互联网消费金融为大学生带来消费便利的同时,其背后潜藏的高金融信用风险不容忽视。为此文章通过调查问卷的方式,系统考察当前大学生互联网消费金融信用风险状况,阐述大学生互联网消费金融信用风险管理在风险评估、风险监控、风险处置,以及大学生金融素养方面存在的不足。尝试提出完善互联网消费金融信用风险评估体系的建议;优化互联网消费金融风险监控与
摘要:高校基建项目决算管理面临数据繁杂、审核链条长、成本核对难度大等现实挑战,传统方式难以满足精细化、透明化和高效化的决算需求。BIM技术作为一种集可视化、参数化、协同化于一体的数字建造手段,为高校基建决算管理提供了系统性优化路径。文章围绕高校基建项目的决算特征,系统分析BIM在数据集成、合同控制、成本核算与审计机制中的应用价值,提出以模型驱动的全过程决算管理体系,通过标准化、智能化与协同化路径,
摘要:高校会计档案管理作为高校财务管理工作的重要组成部分,具有保管原始凭证、提供财务查询、接受审计稽查等重要功能。随着高校资金量的不断增长和业务量的不断增加,会计凭证数量与日俱增,传统的会计档案管理不仅给内部管理者带来很多难题,也因此无法满足广大使用者的需求。随着RPA技术的发展和政策法规的出台,会计档案电子化成为必然趋势。文章基于当下的形势,剖析了传统会计档案管理的弊端,通过对RPA技术与高校会
摘要:文章聚焦公立医院预算绩效评价成果实际运用情况,分析存在的不足并探寻深层原因,然后给出有针对性的改进办法。通过对比国内外的案例得知,我国公立医院在绩效评价成果执行阶段存在明显的不足,主要表现在数据汇总困难、缺乏相应的激励与约束机制,深入探究后发现,内部治理结构以及外部政策环境上的制约,成为造成这些问题的主要原因,应当从加强绩效评价成果同预算安排的协同、优化薪酬分配制度、完善财政资源调配等层面来
摘要:随着我国医疗体制改革的深入推进,医院的财务管理水平与成本控制能力已成为衡量其核心竞争力的重要指标。财务绩效评价体系作为一种系统化、科学化的管理工具,为医院成本控制提供了量化依据与决策支持,有助于提升资源配置效率和管理精细化水平。本文通过分析财务绩效评价体系的构建原则、指标设计及其在医院成本控制中的实践应用,系统探讨其在优化资金使用效率、提高运营效益、促进内部管理规范化及强化风险防控等方面的作
摘要:我国国有企业混改进入深化攻坚阶段,财务管理协同水平成为影响混改成效的关键。当前混改企业面临财务目标冲突、治理机制不完善、流程割裂、信息不对称及财务文化差异等现实困境。从构建“目标—组织—流程—信息—文化”财务管理协同机制出发,通过明确多元财务目标、完善市场化治理架构、重塑一体化业务流程、搭建智能化信息平台及培育融合型财务文化,在战略资源配置、风险管控、价值创造、人才建设及协同监督五方面探索效
摘要:在人工智能技术范式革新与国家“人工智能+”战略纵深推进的双重驱动下,财务领域正经历着从工具理性到价值理性的深层结构变迁。人工智能凭借其在核算自动化、分析智能化与风控实时化等方面的优势,不仅重构了财务作业流程,更深刻改变了传统财务职能的价值基础。基于对人工智能驱动财务变革的作用机制、转型动因与可行路径的系统解构,构建“思维一能力一工作内容”的财务人员转型理论框架,并提出以“政府一企业一高校一个
摘要:就业专项资金是落实就业促进政策、保障民生稳定的核心财政资源,基层行政事业单位作为资金使用和监管一线主体,其监管效能直接决定政策落地成效。从劳动就业中心视角出发,论述了基层行政事业单位就业专项资金的内涵、管理主体、使用范围与分配逻辑,在此基础上,系统剖析了基层行政事业单位就业专项资金监管面临的监管制度体系短板、执行层面偏差及技术支撑不足等困境,并提出了健全监管制度体系、优化执行监管流程及强化数
摘要:本文聚焦财务数字化转型背景,深入研究RPA与AI的协同应用。剖析RPA模拟人类操作、自动化处理重复性财务任务的特性,同时阐述AI在财务分析、风险评估中的技术优势。揭示RPA与AI协同底层逻辑——RPA提供数据支撑,AI拓展应用边界,并结合账务处理、预算管控等场景说明协同价值。在此基础上,分析技术融合、人才短缺等应用阻碍,提出应对策略,最后展望技术发展趋势与财务数字化转型新图景,以期为企业转型
摘要:随着制造业迈入智能化发展阶段,企业财务管理体系面临数字化转型压力,文章研究了制造业财务信息化建设的现实基础与存在问题,分析了当前系统架构、预算模式、数据治理、内控机制及人才结构的关键短板,提出了财务系统优化、预算精细化、数据能力提升、内控体系重构与人员能力升级等五项路径建议,构建面向数字化环境的财务管理优化方案,可为制造企业提升财务响应效率与经营协同能力提供实践参考,具有较强推广与实施价值。
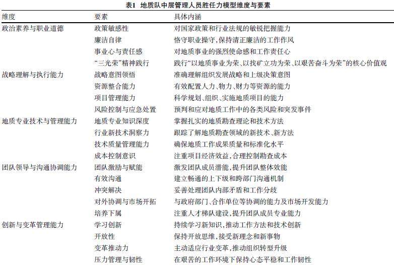
摘要:随着地勘行业转型升级的深入推进,地质队正面临着空前的挑战与机遇。作为战略执行与团队管理的关键枢纽,中层管理人员的胜任力水平对组织的生存与发展具有直接作用。构建科学、适用且系统化的地质队中层管理人员胜任力模型,并对其开展实证检验。首先,运用文献分析法、行为事件访谈法及统计分析法等多种方式,识别出地质队中层管理人员胜任力的关键要素。其次,通过实证调研,构建起涵盖政治素养与职业道德、战略理解与执行
摘要:为应对原材料价格波动、生产复杂性增加及政策环境变化带来的成本压力,新能源企业亟需构建系统化、精益化的成本管理体系。文章以精益生产理念为理论基础,聚焦新能源企业的成本构成特性,并通过某光伏组件生产企业的具体实践,深入分析库存优化、流程再造、能源管理、价值工程及全员改善机制的具体应用与成效。研究结果表明,精益生产理念有助于构建贯穿全价值链的成本控制体系,显著提升资源利用效率与组织运营效能。 关
摘要:在大型企业集团数字化转型与监管要求趋严的双重背景下,共享服务公司的战略定位正经历深刻重塑。因此,以中国石化为案例,深入研究共享服务公司在集团内控体系建设中的核心作用。研究发现,共享服务公司已从传统的成本节约中心演进为集团内控体系的“风控赋能中枢”。其作用机制表现为一个四层递进的逻辑链条:通过流程标准化夯实管控基础,借助数据集中化打破信息孤岛,利用风险可视化实现主动预警,最终以管控智能化强化刚
摘要:公司债券作为企业融资的重要方式,在补充公司资金来源方面担任着举足轻重的角色。以C公司债券发行为研究对象,分析在申报、发行、存续三个阶段的不同应用策略,并通过券商选择、信用评级提升、债券品种优化、窗口期选择和债务精细化管理等措施,着重分析公司债券发行过程中各项成本费用的关键控制因素,并对发行各环节提出系列优化措施,进而为促进企业公司债券发行的高质量发展和提质增效提供建议。 关键词:公司债;发
摘要:为推动产业转型升级,本研究按照全面性、适应性和可持续性三大原则构建了产业转型升级中的ESG绩效评估体系。评估体系运用“原则映射—要素分解—指标提取—适用性检验”四步筛选法,实现指标科学性与合理性的要求。该评估体系在实际应用中可显著提升企业的ESG综合得分,尤其是在环境、社会和治理维度成效突出,能有效引导企业从被动合规转向主动创造长期价值,助力企业实现高质量转型,为推动产业转型升级提供可信的评
摘要:文章聚焦于资金链与企业精益成本管控的内在逻辑及协同机制,探讨了基于资金链优化的成本管理问题与创新策略。研究表明,资金链断裂风险、成本管理环节脱节以及缺乏精益思维是当前企业成本管控中的主要痛点,其核心矛盾在于流动性压力与资源利用效率低下的相互影响。为破解这一难题,提出以系统性思维重塑精益成本管控理念,优化资金筹集、投放与运营流程,并通过价值流分析、作业成本法和信息化手段实现成本结构重构与动态监
摘要:在当前复杂多变的商业环境中,财务柔性作为企业抵御风险、实现可持续发展的核心能力,其重要性愈发凸显。基于2013—2024年A股上市公司的微观面板数据,以供应链金融为研究切入点,实证探究了其对企业财务柔性的影响及作用机理,并进一步研究了资本结构的中介效应和数字化水平的调节效应。研究结果表明,供应链金融显著降低企业财务柔性,资本结构在供应链金融影响财务柔性的过程中发挥部分中介作用,数字化水平主要
摘要:新质生产力是创新起主导作用,摆脱传统经济增长方式、生产力发展路径,具有高科技、高效能、高质量特征,符合新发展理念的先进生产力质态。新质生产力的发展能够为大学生高质量充分就业创造新机遇,提供新途径。以长沙市为例,剖析了新质生产力赋能大学生高质量充分就业的内在逻辑,探讨了新质生产力背景下大学生高质量充分就业面临的现实挑战,构建了新质生产力赋能大学生高质量充分就业的推进路径,以期为促进大学生就业提
摘要:以共同富裕为视角,聚焦个体工商户所得税征管问题。首先梳理其理论基础,以分配正义理论为价值支撑,以实质课税原则为核心准则,以税收公平原则为基本导向;继而剖析现实困境,包括劳动所得与经营所得税负倒挂、所得性质界定模糊、“转换收入性质”定性失准及涉税信息壁垒等;最后提出优化路径,包括通过税率适配或税目合并实现税负均衡,构建主体+行为体系明确所得界定,区分避税与逃税规范行为定性,搭建平台+部门+技术
摘要:医保基金支付方式的改革不仅是医疗体系运行效率提升的关键环节,也关系到基金的可持续性和服务价值的实现。文章以金融思维为切入点,借鉴成本控制、风险管理和价值评估等工具,将医保基金运作置于资金流与价值链的视角下进行分析。通过引入现金流匹配、风险分散和投资回报等金融理念,更好地优化支付结构,提高医疗服务供给端的激励效应,并增强基金运行的稳健性和透明度。旨在探索医保基金支付方式在金融思维下的逻辑转化路
摘要:在新质生产力快速发展的背景下,高等职业教育作为技术技能人才培养的关键载体,亟须推进系统性改革以适应产业变革的需要。文章围绕高职院校课程体系、实践教学、师资建设与产教融合四个关键维度,构建以新质生产力为导向的高职院校人才培养路径框架。通过明确人才培养定位、重塑人才培养机制,有力推动职业教育实现内涵式、高质量转型发展,从而促进职业教育与经济社会之间的良性互动。该框架旨在为构建新质生产力驱动下的新
摘要:当前我国面临严峻的老龄化社会趋势,国家战略大力支持民办养老机构扮演提供高品质养老服务关键角色,民办养老机构管理者专业能力和综合素质就显得尤为重要。在即将到来的“十五五”时期,为全面助力中小城市民办养老机构管理者经营水平提升,提供科学准确的参考依据,研究选取唐山市若干具有代表性民办养老机构管理者为研究对象,通过自行设计问卷及半结构式访谈法,对这些管理者自身基本情况、学识业务水平、经营创新能力等
摘要:在数字经济深度融合国民经济体系、数据要素成为核心生产力的背景下,消费者个人数据保护已升级为关乎数字经济可持续发展的基础性议题。虽然构建了“保护与利用并举”的制度框架,但数字经济的平台化、网络化特征仍使个人数据侵害问题频发,呈现出非法收集、违规使用、非法流转、防护缺失的典型现状,且呈现链条化、技术化、隐蔽化特征。本文系统剖析了这一问题的深层成因,提出构建多维度治理体系、厘清数据权属等具体对策,