摘要:国家治理体系和治理能力现代化是中国式现代化的重要方面。社会主义市场经济的国家治理体系包括政府治理、市场治理、社会治理和公司治理等多个方面,核心是处理好政府治理和市场治理的关系。建设有效市场和有为政府并使两者协同作用,是社会主义市场经济中国家治理经济体系和治理能力现代化的表征。有效市场和有为政府的结合是需要在实践中破解的经济学上的世界性难题。联系中国实际,破解这个难题就是统筹好有效市场和有为政府的关系,形成既“放得活”又“管得住”的经济秩序。从国家治理体系角度,放与管的主体都是政府,客体都是市场。能否“放得活”“管得住”市场就反映国家的治理能力。国家治理体系现代化包括调节资源配置的市场经济体制的现代化。在国家治理体系中,政府有为不是代替或驾驭市场有效运行的有为,而是在应该由政府发挥作用的领域有为,包括克服市场失灵、规范市场秩序。有为政府需要在自身改革中避免政府行为失败、建设高效政府。
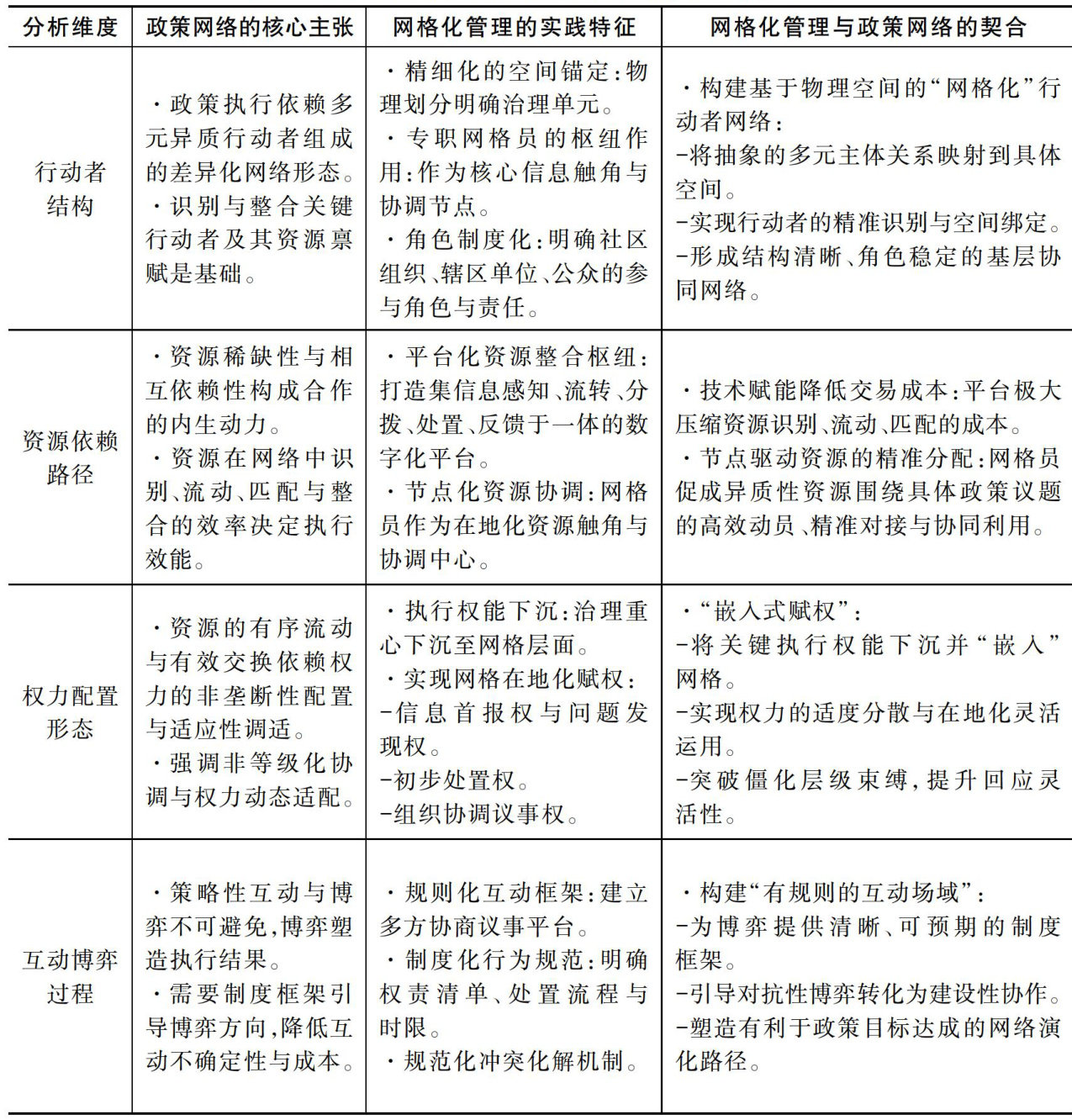
摘要:网格化管理作为中国基层治理的特殊建构,在破解“最后一公里”执行阻滞中展现显著效能,但其如何推动基层公共政策执行仍存在理论盲区。为此,本文基于政策网络理论,以W市B社区为典型案例,详细解构网格化管理推动基层公共政策执行的内在机制。研究发现,网格化管理通过四维协同机制实现基层政策精准落地:结构协同上,依据政策目标刚性、资源分布与权力均衡阈值,动态适配“府际网络一问题网络”政策网络结构;过程协同中,通过规则内化、权力调适与价值重塑吸纳和转化行动者基于资源和权力衍生的博弈策略,驱动政策网络演化;技术协同层面,依托数字技术消弭信息壁垒、算法技术约束行政裁量、区块链技术构筑信任链条、智能技术提升回应精度,重塑网络交互规制;效能协同体现为政策网络的效率与合法性的动态平衡。研究不仅增补了政策网络理论关于网络结构的动态调适机制,也拓展了中国公共政策“末梢执行”的理论集群。
摘要:把关治理是观察中国地方政府创新政策非持续性问题的关键窗口,其作为理解政策扩散动力逻辑的概念性框架,系统影响着政策扩散的广度和深度。研究基于政策过程理论和把关理论在传播学意义上的同源性,以及四个差异化扩散效能的案例实践,揭示把关治理对创新政策扩散的作用机制与作用结果。研究发现,地方政府在政策扩散的准入环节通过合法性把关划定门槛,在适配环节通过能效度把关筛选与地方资源相符的政策,在执行环节通过协调性把关判断政策采纳方式,从而呈现出断裂式扩散、梗阻式扩散、悬浮式扩散和深化式扩散等效能类型。由此可见,把关治理作为一种治理机制深嵌于地方政策扩散过程中,反映出地方政府作为能动把关者,平衡创新风险与治理稳定的治理智慧。
摘要:在建设平安中国和法治中国的过程中,中国基层社会形成了具有高度的统合性、嵌入性和规则性的综合性治理体系,体现了中国特色社会主义的制度优势。综合性治理是在法律许可范畴内充分统合党政系统和地方社会的信息、关系与规则资源,因事制宜地攻克疑难问题。综合性治理的人格化载体通常具有多元权威,能够通过全场景嵌入的工作机制掌握地方社会的例行常规和治理对象的行动逻辑。基于此,综合性治理能够克服专业性治理的局限,跨越正式制度与日常生活之间的界限,缓解权力与责任不对称的行动困境,落实以良法促善治、维护社会长治久安的总体目标。
摘要:基层协商民主是协商民主体系基础工程,有利于增强全过程人民民主扎根基层的生命力。基层协商民主包含哪些有效形式,又是如何实现,这些问题值得进一步探讨。通过Z省社区案例研究表明,基层协商民主的重要作用在于通过民主和治理的效能统一而解决基层民众利益问题。基层协商权力结构决定基层民众参与的利益效能,也就是基层民意机关的政治传导力度和基层行政机关的行政执行力度分别决定了基层民众的参与强度和基层民众的参与效能。基层协商民主有效性特征根本上系于人民性的利益效能,而有效性因素核心在于政府内部权力互动机制。未来需要上升到复杂型基层协商,以论证利益有效协商分析框架的适用性。
摘要:党建引领城市基层治理现代化是推进中国式现代化的重要课题,在进一步全面深化改革新征程中面临一系列改革要求,即:以高质量基层党建保证党对城市基层治理的全面领导,在完善社会治理体系中更加充分地发挥党建引领作用,各级党组织在深化基层减负增效中发挥引领作用。在新的改革要求下,城市基层党建的系统建设、整体建设仍需加强,党领导建强城市基层治理共同体的作用仍需提升,党员和干部的思想观念与能力本领仍需跟进。为进一步推进党建引领城市基层治理现代化,应以系统思维为指引完善党全面领导基层治理制度,以提质增效为目标优化城市基层党组织运行机制,以能力建设为抓手锻造城市基层干部和党员队伍,以智慧党建为平台拓展城市基层治理新升级空间。
摘要:政党治理现代化是政党发展的重要目标,而党的自我革命则是实现这一目标的驱动力量。以党的自我革命推进政党治理现代化蕴含着“何以必要”“何以可能”“何以实现”的内在逻辑。为什么要以党的自我革命推进政党治理现代化?那是因为:党的领导是推进中国式现代化的根本保证,党在国家治理中处于总揽全局、协调各方的领导核心地位,以党的自我革命推进政党治理现代化直接关系国家现代化的前途命运。为什么中国共产党能以自我革命推进政党治理现代化?那是因为,党的自我革命彰显了马克思主义政党的政治禀赋,是跳出治乱兴衰历史周期率的“第二个答案”,是推进政党治理现代化的经验总结。新时代以党的自我革命推进政党治理现代化,要从提升政党治理的人民性和系统性,推进政党治理的制度化、民主化、智能化等方面入手。
摘要:数字化、网络化、智能化的发展,不仅形构了网络社会,而且深刻改变着人类社会生活的运行秩序和整体风貌。网络治理和网络治理现代化,既是网络社会发展和网络文明进步的内在需要,又是其重要保障条件。基于对网络空间内外两大共同体生活场域双向交互关系的解析,同时结合对“治理”与“治理现代化”、“网络治理”与“网络治理现代化”两组概念内在逻辑关联的阐释,将网络治理现代化的基本内涵创新性地概述为:在特定价值目标引领下,得以促成和实现的网络治理体系持续完善和网络治理能力不断提升的治理行动系统推展、治理进程调适优化、治理效能综合提升和网络文明持续进步的动态演进过程。在此基础上,梳理了目标引领与综合统筹、责任强化与多方协同、法治保障与规范实施、双域联动与权益维护、发展助益与主体成长五个方面事关网络治理现代化有效推进的实践路径。
摘要:数字科技伦理治理的社会生态是由数字科技类社会团体、媒体及社会公众等社会力量构成并主要发挥外部伦理监督作用的集合体。数字科技伦理治理的社会生态通过社会监督机制发挥价值引领和行为规范、舆论引导和舆论监督、治理技术创新和信息反馈等伦理治理作用。然而,数字科技伦理治理的社会生态建设仍存在整体上治理“软约束”,数字科技类社会团体弱伦理化,媒体监督滞后,数字科技伦理教育零散化以及社会公众数字科技伦理素养不均衡等短板。为进一步优化中国数字科技伦理治理的社会生态,整体层面应推动形成兼具参与广泛性与治理协同性的参与式协同伦理治理模式;群体层面应强化数字科技类社会团体的自我建设,优化媒体的内容质量、信息沟通与反馈机制等;个体层面应从加强学校教育、社会宣传等路径提升社会公众的伦理素养,共筑数字科技伦理治理的全民防线。
摘要:通过守门人制度控制大型平台市场力量已成为部分国家的现实选择,但萦绕于该制度的理论争议犹未停止。域外考察的结果表明,守门人制度在形式上趋于静态并在实质上取向非效率,宏观范式的创新优势未能完全掩盖规则内部的建构失衡,此种立法意旨和规范表达上的有意偏重难言直接借鉴。中国是否应当建立以及如何建立守门人制度根本上取决于本土环境,规制需求与法律供给的落差虽赋予守门人制度创设的合理性,但仍需重塑制度定位,实现社会性与经济性、确定性与灵活性的统合与平衡。为此,中国式守门人制度的建构方案应当保持对市场事实与法理逻辑的基本尊重,一方面推动立法文本的理性形构,重点在于建立以“生态系统控制”为标准的主体认定规则和“原则 + 规则 + 例外”相结合的义务体系;另一方面促进实施机制的多样化配置,探索以参与式执法和权威型司法为导向的制度运行道路,在更好规范大型平台的同时助力中国平台竞争法治自主知识体系的形成与完善。