一、异质性:“写出独属于你的小说” 韩欣桐:阎老师您好,很荣幸能够与您对谈,也非常感谢《当代作家评论》编辑部,安排我来做这项工作。这次问答有别于一般创作谈类型的访谈,问题会集中于当下人们所关注的文学热点话题,希望能借助您的人生和写作经验,引燃大家思考的火花。我想先从写作的驱动力谈起。您曾提到自己青年时辍学到水泥厂打工的经历,握铁镐的动作使您的右手手指完全变形,在这种艰难的情况下,您仍然努力写下去
一 2003年,当代美国的阿拉伯裔文化理论家爱德华·W.赛义德,在一本遗著中提出了“晚期风格”的概念。显然,这与他晚年的生命体验和处境有密切关系。据他的妻子说,在写这本书的时候,他的身体已出现严重状况,未及写完便离世①。这再一次让我们相信,理论本身与文学创作一样,也在很大程度上来自生命体验的驱使。赛义德首先从理论意义上探究了一个作家或艺术家在生命晚期,会自觉不自觉地展现成熟的品质,会有一种试图“
在中国文化世界化背景下,新世纪小说叙事呈现普遍的开放现象,“走出去”与“涌进来”的文化潮流形成密集的多重话语交叉,成为所有叙事者共同的现实语境。故事在变异,人物物理空间的拓展与流动成为常态,共时性的空间形式推动着各种身份的人物轮流出场。但作为汉语写作大系统的这一基本前提,以及各方言的子系统中独特的文化心理阈值,则如地球引力般的宿命,拉拽着叙事文体,自觉地向着汉语的多个传统回归。叙事者们在世界参差的
一 1986年,我入读大学中文系的次年,手头分到一册由本校教师集体编写的《中华人民共和国文学史》。这部教材的叙述下限,已然游弋在“意识流”“现代派”“知青”“寻根”等当时最前沿的议题之中。10年后的1996年,我人职大学中文系,领到中国当代文学史的授课教材,其下限已延伸至“新写实"“新历史”,乃至《白鹿原》。彼时的文学史写作,确乎与时俱进,宛如“贴地飞行”,紧紧抵住时代的脚跟。那是一个我们对于当
世纪之交,葛红兵相继发表《为二十世纪中国文学写一份悼词》《为二十世纪中国文艺理论批评写一份悼词》①,以极端化的言论总结20世纪中国文学,开启了“文学死亡"的论调。2001年,美国学者希利斯·米勒来中国演讲时,提出了在电信技术时代传统意义上的文学将不复存在的观点。2006年,顾彬接受采访时,列举了中国当代文学的各种缺点,经媒体发酵,形成中国当代文学“垃圾论”②,让人们对中国文学未来充满了担忧。202
新世纪中国生态文学以鲜明的现实介人性和叙事嬗变,体现了从自然抒情到生态批判、从单一文类到跨文体实验、从个体反思到主流话语互文的多维转向,形成一种生态整体主义的创作理念和文学史的书写逻辑。生态文学的叙事嬗变对新世纪文学史建构的启示在于,文学史书写必须建立动态的认知框架,既要关注文本表层的审美革新,更要把握其深层的话语转型;进行文学现象的历时性梳理的同时,也要展开共时性的理论建构。正如张清华所言:“文
陈春成的首部小说集《夜晚的潜水艇》,以工致考究的文笔与非凡的想象力,织金炼玉、踵事增华,叙写了九个传奇:铸剑、酿酒、裁云、传彩笔、《红楼梦》的宇宙…陈春成的这些小说令人心有戚戚,给读者斟满了一杯杯怀旧与新蜜共同酿就的浓酒。就《夜晚的潜水艇》的研究而言,王德威论述小说“隐秀与潜藏”的古典美学向度①,陈培浩也敏锐地注意到了小说与先锋问题的关联②,但尚未有论者深入地从文学史的视野来定位陈春成文本的意义,
《冷水坑》作为金特的首部小说集,收录了四篇作品,《暴风雪》位列第三,出版方给予该篇的简介篇幅也最短,似乎无意将这篇作品推向读者视野的中心,但这并未消解《暴风雪》的存在感。鉴于东北是金特的故乡,以暴风雪这一极具地缘印记的意象为题,难免让人揣测这篇作品承载了作者幽微的生命经验与核心思考,甚至被赋予了某种特殊使命。但耐人寻味的是,金特在《冷水坑》新书分享会上透露,他关注东北并非出于故乡情结,而是因为东北
基于对中国当代文学批评学术品质退化的矫正,更基于对中国当代文学学科合法性建构的努力,20余年来,中国当代文学历史化研究的倡导和实践已渐成规模,取得了令人瞩目的成就。洪子诚的中国当代文学史建构、吴秀明的中国当代文学历史化研究的理论构想、程光炜倡导的“重返80年代”,堪称引导这一研究潮流的“三驾马车”。但由于当代文学的进行性特征和开放性姿态,历史化研究仍存在不少难以达成共识的讨论空间。梳理中国当代文学
回顾近20年的海外中国现代文学研究,王德威的“抒情传统”论述在中国大陆学界引起了不容小觑的反响,成为一种时常被借用或曰挪用的批评概念。在王德威的认识中,之所以要提出“抒情”“抒情传统”,是因为有这样一个学术背景,甚至是思想背景:在过去的一个世纪里,中国现代文学文化研究被“启蒙”“革命”两大范式主宰,学者和批评家“对‘情'的问题却是避之犹恐不及"①。2006年,王德威在北京大学以“抒情传统与中国现代
科技美应该成为观察中国生态文学的一个重要视域。科技美包含科学美和技术美两方面,李泽厚认为:“科学美是一种反映美,是人类在探索、发现自然规律过程中所创作的成果和形式”,“技术美是人类在实践中创造的客观的工艺美”①。可以看出,无论科学美还是技术美,都是人类本质力量的体现,科技美包含了人类寻找、发现和总结自然规律,从而进行科技创造的过程、方法、产物等。生态文学天然携带了科技美的基因,主要表现在三个方面:
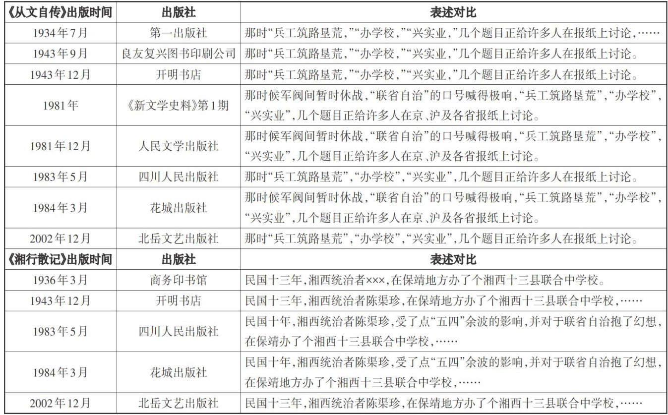
近年来,学界围绕“地方”的讨论持续增多。作为一种话语资源与认知装置,“地方”已超越单纯的地理空间范畴,被赋予历史、文化与哲学等多重内涵,成为一个重要的学术视角与理论生长点。伴随着“地方"问题作为学术热点被不断探讨,沈从文因其作品鲜明的地方性色彩,自然成为“地方"研究的焦点。事实上,地方性本就是沈从文研究的核心议题。然而,已有的研究多集中于湘西风物民俗对其创作的内在滋养,忽视了外来思潮,特别是“联省
《中国当代文学研究》在2024年第4期上刊发了由冷嘉整理,李向东、王增如校订的丁玲未刊稿《杜秀兰》,并及时组织了丁玲研究的专家对其进行深度分析与解读。《杜秀兰》具有社会主义语境的时代特征,在当下的刊发也就自然地带有历史与现实的复杂张力。同时,其创作时间处在《粮秣主任》和《杜晚香》之间,弥补了《粮秣主任》和《杜晚香》中间的创作空白,对研究丁玲写作历程中的思想演变和叙事机制具有重要意义。 中华人民共
在关于《山乡巨变》答读者问时,周立波坦言自己塑造的几个人物都有着故乡生活的影子,比如王菊生是他本人一位堂弟的缩影,盛佑亭的“面糊”是益阳乡间普遍的性格,以及亲自去陈先晋原型的家里拜访过一次等①。对于上述农民形象的塑造,在当时颇为切中时弊的是其背后的农民问题,更进一步讲则是社会问题。藏在合作化运动隐微之处的矛盾和冲突,反映在农民身上则是王菊生身为中农的单干思想、盛佑亭听闻竹林要归公的谣言便出街卖竹子
臧晴:从2020年的《民谣》到如今的《桃花坞》,已经过去了五六年。在这段时间里,你的创作发生了显著的变化。《民谣》以诗意与朦胧的语言呈现乡村生活,《桃花坞》则在更为复杂的历史背景下展开,涉及了深刻的角色和时代冲突。 王尧:《民谣》完成后,我开始构思《桃花坞》。这个题目是早就有的,2021年进入写作状态,不到两年完成了初稿,修订的时间比较长,从2024年初到2025年4月,基本重写了一遍《桃花坞》
王尧的长篇小说《桃花坞》①,内涵自然是丰富的。方家三代人的喜怒哀乐、悲欢离合、价值观念和人生选择,是小说的叙述主线,但也写了众多其他人物,有真实的历史人物,诸如柳亚子、章太炎、张一蘑、李根源、朱自清、闻一多等,更多的是虚构的人物。《桃花坞》写了那么多人物,写了那么多故事,主题肯定不是单一性的。王尧通过对众多真实或虚构的人物的塑造,通过对一些真实的历史事件和更多虚构的故事的叙述,表达了对近代以来中国
王尧的长篇小说《桃花坞》“是一部以方家三代人为代表的中国现代知识分子精神成长史,也是一部以桃花坞为样本的现代中国地域发展史"①,承载着中国人民抗日战争暨世界反法西斯战争胜利80周年的非凡纪念意义,凝聚了多维度的时间内涵。作者以娴熟的现实主义笔法在时间中穿行,对事件的线性次序进行艺术加工,在往日、当下和未来这三种维度上,将时间折叠、铺展、延伸,观照一座城池的历史纵深和书中人物的浮生岁月,更将小说与现
王尧是当代重要的批评家,晚近钻研知识分子的思想状况而别有所得,著有《“新时期文学”口述史》《日常的弦歌:的回响》诸书。行有余力,他更是将百年知识分子的书生意气、生命起伏转化为文字,推出了个人第二部长篇小说《桃花坞》。他的第一部长篇《民谣》以个人的成长为经,管窥蠡测时代的变化,细腻悠长,《桃花坞》延续这种小切口式的处理方式,借方黎之、方梅初、方后乐一家三代的生活起居、梦想追求,渲染铺陈近代以来地方知
在宁夏作家乃至西部作家的横向比较当中,郭文斌在文学创作上具有相当的独特性。于20世纪90年代初踏进文坛的郭文斌,是宁夏文坛少数既从事小说又从事散文创作的作家。在他清澈、诗意和舒缓的叙述下,美好的乡村世界及存于其间的伦理道德以一种古典主义的传统精神呈现。乡村于郭文斌而言是情感与经验的来处,更是他的文学观和世界观的微缩。因此,在论及郭文斌的文学创作时,首先面对的就是他生长于斯的西海固。然而,郭文斌的写
宁夏作家郭文斌,除纯文学的创作之外,不时有跨界写作,无论题材及体裁,常会溢出文学边界,除小说《农历》《吉祥如意》等,《寻找安详》《醒来》《<弟子规>到底在说什么》《郭文斌解读朱柏庐治家格言》《郭文斌说二十四节气》等作品,在体裁上很难定位。在中华书局等先后出版的文集中,还收入一套光盘《郭文斌讲座集萃》,包含《核心价值观与中国梦》《回归生命的根本喜悦》等,他还担任中央广播电视总台节目《记住
韩少功是颇有哲学气质的小说家,其用小说形式反思语言哲学问题的作品,如《马桥词典》《暗示》等,早已为人所熟知。这种具有哲学色彩的小说还有早期短篇《爸爸爸》,后期长篇《修改过程》也触到了语言哲学的基本母题。如果按照语言哲学进行归类,《马桥词典》《暗示》《修改过程》是小说的哲学,也是哲学的小说,称得上是“语言哲学三部曲”。 用小说形式思考哲学问题,是韩少功自觉的艺术追求。他说:“大概自维特根斯坦开始,
一个有个性、有建树、有创新的小说家,一定是在小说的叙事艺术上,形成了自己的一套模式和风格。“70后"作家汤成难,以她矫健的身影、丰硕的成果、峭拔的小说叙事艺术,越来越引起文坛的注目与读者的青睐。但她既不是那种紧跟时代潮流的主流性作家,又不是那种执着创新的先锋性作家,因此有点游走在文坛边缘的感觉。她探寻的是一条融现实主义与现代主义为一体的创作路子,我把它称为“现代现实主义”。她在这条路子上,走得孤单
引言:乡土中国如何被阅读 李洱2004年出版的小说《石榴树上结樱桃》,以21世纪初河南乡村为背景,通过女村委会主任孔繁花的连任竞选与超生处理,侧写全球化进程中传统结构与现代制度交织下的乡村变迁。2008年,德国总理默克尔访华之际,将该书德文版赠予温家宝总理并唔谈李洱,显著加速了该作的经典化历程①。 该作甫一问世,其独特的乡土叙事便引发学界关注②。乡土叙事是中国小说的重要题材,也是中国当代小说重
如何重读经典,如同经典自身,这是一个带有时代性且不乏个性化的常新话题,关乎解读者的教育背景、学养志趣、独特境遇等,大可见仁见智。作为学界公认的经典作品,《史记》的重要性不言而喻。黄德海继《诗经消息》(2018)之后,又出版了《史记今读》(2024),“这是一部叩问和猜想‘古人心思'的著作,是和‘史家之绝唱,无韵之离骚'对话的著作,是探寻司马迁‘到底是什么样的人’司马迁何以成为司马迁的著作。因此,《
在世界科幻文学发展语境中,兴起于20世纪初的华文科幻小说正逐步以独异的叙事架构与特定的审美表现,引起东西方学界的关注。自科幻文学被引入华文世界的大半个世纪后,华文科幻小说对未来图景的想象与生成,逐渐展现鲜明的“中国经验”传承。可以看到不少华文科幻作品正是以其自身的民族性叙事,参与了科幻想象对认知的创造性建构过程,特别是专注于探索中华历史文化的想象性底蕴与现代科学知识体系的建构关系。从传统文化意象与
20世纪80年代以来,经过网络,尤其是新媒体的推波助澜,碎片化更多地冲击着人们的视听。反映在艺术上,则引得很多创作者陷身于T·S·艾略特曾描述的那个“荒原”,高举现代主义和后现代主义的大纛向着虚无和破碎前进。近年来现实主义的返潮,在很大程度上便是对此的焦虑和不满。而周庆荣历年来的散文诗写作,亦对上述现象保持着警惕。他策略性地通过探寻事物性质、体认自我本质进而建构意义世界,在现代人碎片化的生活情境中
中国童话一直在继承传统童话悲悯情怀、努力打造儿童文学新经典的道路上奋勇前行。近20年来,作家汤汤凭借优秀的作品和在广大读者中的超高人气,三次获得全国优秀儿童文学奖。她的作品被译成多国文字,成为中国儿童文学走向世界的重要代表作家之一。她的“鬼童话"通过独特的中国文化符号和民族情感表达,逐渐被国内外学术界广泛关注。汤汤秉持“儿童本位”的创作理念,重视童话对孩子心灵成长的关怀与拯救,对“鬼童话"的主题进
2024年3月,《诗人的诞生:韩东的诗歌课》出版,这不仅使诗人韩东重新回到读者面前,更意味着那个可以称为诗论家的韩东再次回归。回溯40年来韩东的文学历程,尽管转向小说,涉足散文与电影,且出手不凡,但自1980年正式发表诗作、以诗人身份走上文坛以来,韩东从未远离诗歌。作为当代杰出诗人代表之一,韩东既是“朦胧诗”之后最具影响力的“引领者、创建者”①,更是重要的诗歌理论家。他在40年间以不同形式的诗论,
2021年8月,年仅47岁的胡续冬因病去世,他的朋友、学生和读者纷纷撰文悼念。在熟人的追述中,胡续冬是位尽职尽责但潇洒如平辈的老师、情深义重的朋友,也是能瞬间盘活现场的活动家。带着“江湖痞气”、“荤段子"信手拈来、张口就能“抖包袱”起绰号时妙语连珠从诸多描述中能看到胡续冬富于感染力的幽默天赋,他不管走到哪都是欢声笑语一片。这样一个欢乐之人,借用他的诗歌题目来说,宛如一台马力充沛的"笑笑机”①。在一
张枣写于2000年以后的诗歌,满打满算不过15首①,这中间还存在几年写作空白期(推测为2005—2007年)。结合诗人的自述来看,写作的减产恐怕不只是单纯的现象,还意味着诗人的写作遭遇了一些问题。在大致写于2008年的短文《枯坐》中,张枣提到了那几年的写作困境:“忽然想起自己几年没写诗了,写不出,每次都被一种逼窄堵着,高兴不起来。而写诗是需要高兴的,一种枯坐似的高兴。"②将“写不出”的自述与同时期
伴随着1992年中韩建交,中韩两国政治、经济和文化交流不断深入和加强。中国当代文学作品作为了解当代中国的窗口,被韩国市场关注和引进,当代文学在韩国的译介与传播之路由此开启。在韩国译介传播较多的中国当代作家有戴厚英、曹文轩、余华、莫言、苏童,以及金庸、琼瑶等。目前最受韩国读者喜爱、热度最高的当属余华。余华作品在韩国得到广泛译介与传播,并由传播走向深度接受,甚至多次在韩国被改编为电影、话剧等。余华作品