摘要:发展新质生产力不仅是推动经济高质量发展的内在要求和重要着力点,也是驱动中国式现代化的新动能。以市场配置资源为导向的市场化作为重要的外部制度环境,为培育发展新质生产力提供了重要支撑。本文基于2012—2022年沪深A股上市企业的实证研究发现,市场化能够显著提升企业新质生产力水平。机制分析发现,市场化通过缓解融资约束,进而推动企业新质生产力的提升。进一步研究发现,政策不确定性会削弱这种正向效应,而政府创新补贴则能够增强该效应。异质性分析表明,市场化对地区金融发展水平较高、行业竞争程度较低、知识产权保护程度较高企业的新质生产力水平的提升效果更为明显。本文厘清了在社会主义市场经济建设进程中构建企业新质生产力的机理,为政府制定提升企业新质生产力的相关政策提供了理论支撑和决策参考。
摘要:本文采用双重差分模型检验绿色金融改革创新试验区政策对试点地区企业过度负债的影响及其机制。研究发现,绿色金融改革创新试验区政策降低了试点地区企业过度负债水平。该政策通过优化债务结构、增加收益留存、弱化委托代理问题等机制强化对试点地区企业过度负债的抑制作用。异质性分析显示,在企业规模较大、行业竞争度较低、环境监管强度较低、地区金融发展水平较高的试点地区企业中这一政策的抑制效应更为明显。本文丰富了绿色金融改革创新试验区政策的微观领域研究成果,为检验防风险、促发展的政策预期效应和政策实施效果提供了经验证据和参考借鉴。
摘要:本文选取2010—2022年A股中小板、创业板的中小上市公司为研究对象,探究供应链金融对中小企业全要素生产率的影响及其作用机制。研究表明,供应链金融能够有效提升中小企业全要素生产率,其影响路径主要体现在优化资源配置、缓解信贷错配两个方面。此外,中小企业的数字化转型程度和供应链集中度具有显著的正向调节作用,数字化转型程度和供应链集中度越高的中小企业,供应链金融对其全要素生产率的影响越强。异质性分析表明,处于较低市场化水平地区和自身信息披露质量较差的中小企业,供应链金融对其全要素生产率的影响更为显著。本文不仅揭示了供应链金融与中小企业全要素生产率之间的内在逻辑,还为政策制定和企业实践提供了理论依据和实践路径,有助于推动中小企业实现高质量发展。
摘要:在创新驱动发展战略深入推进与民营经济迈向新质生产力转型的背景下,科技金融作为金融与科技深度融合的产物,对破解民营企业创新困境具有重要作用。本文以2008—2023年我国沪深A股民营上市企业为研究样本,基于“促进科技和金融结合”试点政策构建准自然实验,采用双重差分模型实证检验科技金融对民营企业创新的影响效应。研究发现,科技金融能够促进民营企业创新,缓解融资约束、降低经营风险在这个过程中发挥了重要的中介作用。异质性分析显示,科技金融对中西部地区、制造业行业和规模更小的民营企业创新发展的影响更为显著。基于上述结论,本文从民营上市企业、金融机构及政府部门三个层面提出相关建议,以促使科技金融更好地服务民营企业创新发展。
摘要:我国金融业已进入以数据为核心生产要素的新阶段,政府主导的数字社会信用平台整合跨部门数据,为银行信贷决策提供支撑。为考察该平台对银行信贷行为的影响,总结经验以助力银行服务地方经济高质量发展,本文以常德市相关实践为研究对象,采用辖内23家银行2020年至2025年6月面板数据,构建平台应用指数及子指数,通过实证模型、机制分析与异质性研究展开探讨。研究发现,一方面,银行依托数字社会信用平台推进数字化转型,信贷规模有所扩大,实体行业贷款与信用贷款占比提升,信贷结构持续优化。另一方面,不同应用模式的作用路径存在差异,直接接入模式对信贷规模增长和信用贷款占比提升作用更显著,第三方合作模式更利于信贷资源向实体行业倾斜。
摘要:我国数据资源“入表”稳步推进,尤其是企业数据资源“入表”呈现出量增、面扩特点,为企业融资与财务优化提供新路径。数据资源“入表”为银行创新数据资产信贷融资产品提供了基础,为银行未来业务发展、创收增益提供了机遇。但数据资源“入表”的价值评估、质押登记等机制尚不完善,数据资产价值不稳定导致流动性风险等问题,也给银行业带来风险与挑战。为此,本文提出完善数据资产相关法律及配套机制、健全数据资产相关会计标准、强化数据资源“入表”的风险监管和审计监督、推动商业银行加强数据资源“入表”及融资风险管理的政策建议。
摘要:防范化解地方政府债务风险是新时代地方政府治理的核心议题,本文以2011—2022年中国地方政府债务规模持续扩大阶段为观测窗口,采用面板回归模型模型,系统检验债务扩张对区域经济增长的抑制机理及其风险缓释路径。研究发现,地方政府债务对我国不同地理区域经济增长的影响存在差异,但整体上通过加大财政压力与阻碍产业结构升级双重渠道对区域经济增长形成抑制效应,而土地出让收入增长与房地产开发投资扩张,能够缓解债务扩张的负向经济效应,且调节效应呈现显著的债务类型异质性。基于此,本文提出政策建议,为债务风险对冲机制提供了优化路径与政策干预靶点。
摘要:锑作为一种战略小金属,有“工业味精”之称,被广泛用于军品与民品生产。为维护国家安全,我国先后于2024年8月、12月出台锑品出口管制措施。湖南作为全球锑品主要生产基地,2023年辖内娄底和怀化两市锑冶炼产能合计占全球、全国的比重分别为 33.6% 、 43.3% 。通过调查研究发现,美国对我国锑品依存度高达 63% ,我国的出口管制措施导致美国国内市场锑品供应压力加大、军工生产受到较大影响,锑品进口价格大幅上涨。美国对此采取了加大进口力度、推动锑产业链加速重建、加强锑替代材料研发与资源回收利用等措施。出口管制虽然反制效果明显,但也导致我国锑品出口市场需求大幅下降,生产企业存货积压严重,资金周转困难,部分锑冶炼企业停产。若管制长期持续,可能会进一步对当地经济发展和就业产生不利影响。此外,境内外巨额价差,也会导致国外矿石流入难和国内技术人才外流,削弱出口管制效果。
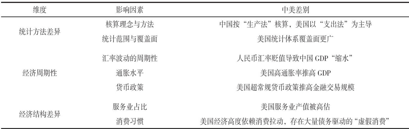
摘要:近年来,中国GDP与美国GDP的比值从2021年的 75.2% 峰值,下降至2024年的64.8% ,2025年上半年进一步降至 61.5% 。该变化主要由中美GDP核算方法差异、统计覆盖范围不同、汇率波动、物价水平以及经济结构差异等因素共同导致,其中汇率是重要影响因素。《国民账户体系2025》的实施,将对各国GDP计量方式、统计范围和经济总量评估产生影响,但不会根本改变中美GDP统计差距现状。其中,数据资产核算、福祉与可持续核算可能缩小中美GDP统计差距,无工厂货物生产可能扩大中美GDP统计差距。基于此,我国应建立涵盖增长质量、创新、民生、绿色、安全等多维度的综合评价体系及统计规则,客观反映中美经济情况。同时,积极参与金融统计规则制定,强化我国在国际金融统计领域的话语权。进一步开展自然资源资产负债表编制、生态产品价值核算,推进资源环境核算从理论向政策实践转化。
摘要:2025年6月,世界银行发布报告《加速蓝色金融发展:工具、案例研究与规模化路径》。海洋兼具极高的生态和经济价值,但受气候变化、过度捕捞和污染等多重威胁,生态修复资金缺口巨大,传统融资模式难以满足需求。在此背景下,以主权蓝色债券、蓝色碳信用、参数保险、债务一自然互换、专项基金与设施为代表的蓝色金融工具成为关键创新。这些工具通过主权信用撬动资本、市场化生态定价、快速风险赔付等创新机制,推动海洋保护与经济转型。然而,在实践过程中,蓝色金融仍面临市场壁垒、技术瓶颈、制度短板等核心挑战。对此,建议通过完善政策框架、优化数据体系、创新风险缓释机制、深化多方协作等系统性路径,推动蓝色金融工具的迭代与规模化应用,以实现海洋生态修复与可持续发展的双重目标。