摘要:在全球新一轮科技革命的大背景下,推动科技创新对培育和发展新质生产力、促进经济高质量发展具有重要作用。科技型企业是完善科技创新体系、加快新兴产业培育的重要基础,科技金融在满足科技型企业融资需求、支持科技型企业孵化和培育等方面发挥着重要作用。然而,目前科技金融发展存在银行信贷对初创期科技型企业支持不足、政府引导基金赋能不畅、风险资本市场融资结构失衡、风险分担机制不健全等问题。构建与科技创新相适应的科技金融体系显得尤为关键。本文通过明确科技型企业全生命周期各阶段的融资需求,在总结我国科技金融支持情况的基础上,剖析当前科技金融存在的问题,并提出完善我国科技金融体系的整体思路与政策建议。
摘要:近年来,地方政府引导基金快速发展,一些地方政府把政府引导基金作为实现产业结构转型升级和撬动社会资本投资的重要工具,充分发挥其优化产业布局、放大财政资金、促进产融结合、引导社会资本投资等正向引导作用,形成了"以基金培育产业、以基金吸引资源、以基金促进转型"的良性循环布局。同时,各地政府也一直热衷于积极探索政府引导基金运作,涌现出许多带有地方特色的运营模式。本文对我国先进地区的政府引导基金运作模式进行分析,总结其经验做法,并思考如何进一步做大做强河北省政府引导基金,更好地支持河北省产业发展。
摘要:本文聚焦河北省文化和旅游产业投融资的现状和政策效应,研究运用文献分析与定量定性政策分析等方法,系统评估了河北省文旅产业投融资的进展和面临的挑战。基于河北省丰富的文旅资源和近年来的政策导向,研究深入探讨了文旅产业对区域经济发展的关键作用,并量化分析了政策对投融资活动的影响。研究发现,河北省文旅产业虽在政策支持下取得增长,但市场竞争和经济波动带来的压力依然存在。据此,研究提出了战略性优化建议,以促进河北省文旅产业的高质量发展,为政策制定者和行业实践者提供决策参考。
摘要:向海图强,推动海洋经济高质量发展具有重要的战略意义,是实现中国式现代化的重要支撑。作为14个沿海开放城市之一,秦皇岛市积极贯彻国家陆海统筹战略,通过生态修复、区域协同、产业升级与科技创新,海洋经济实现蓬勃发展,但尚未成为区域经济高质量发展的强大引擎,发展质效仍需大力提升。在现有基础上,把海洋经济拓深拓宽,空间巨大。建议以推进海洋产业升级、提升海洋科技创新能力、加大财政金融支持力度、加强海洋生态环境保护、扩大国内外交流合作等为着力点,构建海洋经济高质量发展的政策体系。
摘要:“一带一路”倡议自提出以来,已成为全球经济合作的重要战略框架。金融服务作为“一带一路"建设的重要支撑体系,不仅为跨境基础设施投资、贸易流动和产业合作提供资金保障,还在风险管理、融资模式创新和金融科技应用等方面发挥关键作用。然而,金融服务在“一带一路"建设过程中仍面临诸多挑战,包括跨境金融监管差异、政治风险、资本市场发展滞后及融资成本高企等问题。本文系统探讨金融服务如何赋能“一带一路"建设,从金融基础设施优化、融资模式创新、金融科技赋能及风险管理机制构建等多个维度,提出推动金融服务体系升级的路径,以期为“一带一路"金融合作的可持续发展提供学术参考和政策建议。
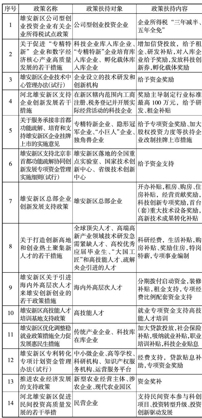
摘要:通过对雄安新区20余家科技型企业、3家科创平台和多家金融机构展开调研,发现当前雄安新区科技金融政策体系更加完善,银行业、保险业和投资基金的支持力度持续增强。同时,也存在着科技型企业与传统融资模式不匹配、知识产权融资体系不完善、风险分担机制不健全、银企对接不畅通等问题。本文立足实际,借鉴先进经验,针对性提出优化雄安新区科技金融发展路径建议。
摘要:近年来,绿色金融已成为实现全面绿色低碳转型的重要支撑杠杆,绿色金融政策执行效果受到广泛关注。2018年6月,人民银行将绿色信贷和绿色债券纳入中期借贷便利(MLF)担保品框架。鉴于此,本文将央行担保品扩容与绿色创新因素纳入可持续投资(ESG)资产定价模型,同时利用多重差分(DID)模型开展准自然实验。研究发现,政策实施通过降低绿色债券信用利差为绿色企业提供融资激励,通过提高棕色债券信用利差对棕色企业造成融资约束;其对企业融资成本的影响在时间上具有动态时变性,且在绿色金融改革创新试验区内的作用效果更为显著;政策通过提升融资成本促进棕色企业绿色转型。本文建议,我国应丰富央行担保品框架内容,加大绿色金融政策支持力度,加强棕色企业绿色转型融资激励,完善货币政策工具运用体系,有效助力棕色企业绿色转型,提升绿色金融服务实体经济质效。
摘要:在全球碳中和背景下,中国商业银行面临绿色金融发展与数字化转型的双重挑战。文章基于2010—2023年中国19家商业银行(包括6家大型国有商业银行、8家股份制商业银行和5家城市商业银行)的面板数据,通过构建固定效应、动态面板GMM和门槛效应模型,来探究商业银行数字化转型对其绿色金融的影响。研究发现:(1)商业银行的数字化转型程度对其绿色金融的发展有显著的正向影响,且绿色金融发展具有显著的路径依赖性。(2)异质性检验显示,相较于国有银行,非国有银行的绿色金融水平对数字化转型指数更为敏感。(3)同时,数字化转型对商业银行绿色金融的影响存在阶段性特征,不良贷款低于门槛值时,商业银行数字化转型对绿色金融的影响系数为0.014;当不良贷款高于门槛值,数字化转型水平同样促进绿色金融的发展,但这种促进作用的效果会降低。
摘要:在全球金融不确定性持续攀升的背景下,跨境资本异常流动已成为威胁金融稳定的重要因素。本文基于56个经济体2005—2024年的季度数据,系统考察了金融不确定性对四种资本异常流动状态的影响机制,并深入分析了不同类型宏观审慎政策的调节效应及异质性特征。研究发现:(1)金融不确定性上升显著降低了资本激增与外逃发生的概率,但提高了资本流入中断与流出撤回发生的概率,且金融不确定性主要通过促进本土信贷供给增加和抑制跨境投资两条路径影响资本异常流动。(2)宏观审慎政策能有效调节上述影响,但效果因工具类型而异:资本类工具能更有效地抑制金融不确定性下的资本激增与外逃;贷款类工具则在调控中断方面效力更强。(3)金融不确定性的影响在不同经济体中存在显著差异:银行风险承担能力高或金融市场效率高的经济体,其资本流动对不确定性冲击的反应更剧烈;相较于新兴经济体,发达经济体的资本流动受不确定性上升的影响更为显著。本研究为理解金融不确定性冲击下跨境资本流动的动态特征提供了新证据,并为各国监管部门针对不同类型资本异常流动精准选择和搭配宏观审慎政策工具、加强风险防控提供了理论依据和政策启示。
摘要:信贷资源可得性对发展企业新质生产力具有重要意义。基于A股上市企业2011—2022年面板数据,以上市企业周边银行网点数作为信贷资源可得性代理变量,实证研究信贷资源可得性对企业新质生产力的影响。研究发现,信贷资源可得性对企业新质生产力具有显著正向影响。机制检验表明,信贷资源可得性通过推动数字化转型和增强组织韧性来提升企业新质生产力。异质性分析发现:大型国有银行和股份制商业银行对企业新质生产力具有显著影响,地方性中小银行和外资银行的影响效应不显著;信贷资源可得性促进了小型上市企业新质生产力发展,但对大中型上市企业新质生产力未产生显著影响;信贷资源可得性正向促进非国有企业新质生产力,但对国有企业新质生产力影响不显著;信贷资源可得性对东中部地区企业新质生产力具有显著正向影响,对西部地区企业新质生产力并未产生显著促进作用。基于此,提出相关政策建议。