制造业增加值占全球比重已接近30%,总体规模连续15年保持全球第一;制造业门类体系完整优势更加明显,在全世界504种主要工业产品中,我国大多数产品产量位居世界第一……一系列数据表明,中国制造的规模领先。 “十四五”时期,中国制造规模优势持续夯实,创新动能更加澎湃,产业结构不断优化,产业基础更加牢固,由大向强的步伐更加坚定。 产业基础更牢固 制造业是国家经济命脉所系,是立国之本、强国之基。
全球首个!8月26日,广东江门一处静谧山体深处传出一则喜讯:位于地下700米的江门中微子实验(简称“JUNO”)成功完成2万吨液体闪烁体灌注,并正式运行取数,成为国际上首个运行的超大规模和超高精度中微子专用大科学装置。 这座历时10余年建设的重大科学设施,将着手解决粒子物理学领域的重大问题之一——中微子质量排序。“这是一个历史性的里程碑,它将使我们能够回答关于物质和宇宙本质的基本问题。”JUNO
为积极拓展绿色贸易,促进贸易优化升级,助力实现碳达峰、碳中和目标,加快建设贸易强国,经国务院同意,现提出以下意见。 一、提升外贸企业绿色低碳发展能力 (一)增强外贸企业绿色低碳发展意识。加强外贸企业绿色低碳发展理念和政策培训,宣传解读国内外法律政策、市场动态等。发布绿色贸易最佳实践案例,推广经验做法,促进外贸企业互学互鉴。引导外贸龙头企业将绿色低碳发展理念贯穿产供链各环节,带动外贸产供链加快绿
为深入贯彻党中央、国务院关于发展数字经济的决策部署,加快构筑河北省数字经济高质量发展新优势,制定本行动计划。 一、发展目标 到2027年,全省数字经济发展量质齐升,将我省建成算力领先、数据驱动、智能融合的数字经济发展新高地。数字经济占GDP比重达到全国平均水平;深化河北省(雄安新区)国家数字经济创新发展试验区建设;全省算力规模超过50EFlops(FP32),智能算力占比达到50%以上;累计建
一、《行动计划》出台的背景是什么? 党的十八大以来,党中央高度重视发展数字经济。近年来,河北省委、省政府出台了《河北省数字经济促进条例》《关于加快发展数字经济的实施意见》《河北省数字经济发展规划(2020—2025年)》《关于支持数字经济加快发展的若干政策》等一系列政策文件,明确了河北省数字经济发展的实施路径,为全省数字经济发展提供了有力的政策支撑。为认真落实国家数字经济发展有关部署,充分发挥河
国务院新闻办公室于2025年10月31日上午10时举行国务院政策例行吹风会,请商务部国际贸易谈判代表兼副部长李成钢、工业和信息化部节能与综合利用司司长王鹏、商务部对外贸易司司长王志华、中国人民银行研究局局长王信、市场监管总局计量司司长国焕新介绍拓展绿色贸易相关情况,并答记者问。 在当前全球应对气候变化,推动绿色低碳转型的大背景下,我们积极拓展绿色贸易,目的是促进贸易优化升级、助力实现“双碳”目标
问:《实施意见》提出要加强国际交流与合作,请问中国将如何更深入地参与相关国际规则的制定和标准制定?推动建立更加公平、包容的全球绿色贸易的治理体系,为绿色贸易发展营造良好的国际环境。 答:刚才讲到当前绿色转型是世界经济重要的发展趋势和增长引擎,也是国际社会高度关注的新兴合作领域,但是也面临着单边主义、保护主义的挑战。在这样的背景下,中国始终秉持开放合作态度,积极参与全球绿色治理,重点从三个方面着力
习近平总书记强调,在全球经济增长乏力情况下,中国加快构建新发展格局,加强营商环境建设,市场优势会更加明显。办事难、办事慢、办事繁,一度是企业和群众反映强烈的难点堵点问题。河北省围绕破解“换证难、操作繁、跑动多”等痛点,数字赋能审批服务全过程,系统重构服务流程,通过延链、补链、扩链、强链、优链等多维视角,构建“多链式创新组合”审批服务体系,实现政务服务从“被动受理”向“主动治理”转变。该体系显著提升
138个国家和地区的4108家企业参展;中外企业合作签约仪式密集开展;“共享大市场·出口中国”系列活动、“购在中国·2025精品消费月”启动……第八届中国国际进口博览会正在举办。 中国超大规模市场如何惠及全球经济?怎样共同维护开放合作的国际环境?进博会是一个绝佳的观察窗口。 扩大开放,释放市场活力 农食产品展区,秘鲁蓝莓、马来西亚榴莲等水果成为“爆品”,从全球农场到中国餐桌的故事不断书写;消
据国家税务总局消息,自去年9月26日中央政治局会议部署实施一揽子增量政策以来,叠加存量政策显效,发票销售和税收收入增速双双稳步回升,特别是主要行业和税种均实现平稳增长,反映我国经济向好态势不断稳固。 国家发改委经济研究所学术委员会委员、研究员许生表示,去年9月26日中央政治局会议部署实施的一揽子增量政策,是应对我国经济阶段性挑战的逆周期组合式精准调节,重点聚焦促消费惠民生、促进房地产市场止跌回稳
2025年11月8日,潜江市潜商联合会河北分会成立大会暨招商推介活动在河北石家庄隆重举行。来自冀潜两地的领导嘉宾、商界精英、乡友代表齐聚一堂,共叙乡情友谊,共话合作发展,共同见证这一联结两地情缘、赋能经济共赢的重要时刻。 潜江市委统战部副部长、市工商联党组书记张华与河北分会会长田星星共同为潜江市潜商联合会河北分会揭牌,标志着在冀潜商从此有了凝聚乡情的“温暖港湾"和共谋发展的"坚实平台”。
【摘 要】数字技术正在重构企业的商业逻辑,数字化转型是制造型企业生产流程再造的核心所在,论文基于浙江省380家制造型中小微企业调研数据,综合运用Apriori算法与系统动力学模型,分析数字化转型中技术投资组合的协同机制与优化路径。研究发现:① 供应链管理(SCM)、客户关系管理(CRM)与物联网(IoT)技术三元联动可形成“生产—供应链—客户"闭环,显著提升转型效能;② 仿真表明投资强度提升至 25% 可缩短技术积累期 50% ,效能提升3倍。研究为中小微企业优化技术投资结构、实现高效数字化转型提供理论支持与实践参考。
【摘要]ESG理念作为一个以可持续发展为核心的投资理念和非财务评价指标,已成为监管机构、投资者以及企业等各方的关注重点。在新时代背景下,良好的ESG体系对于引领更多企业关注社会责任与公司治理问题并带来持久的利益增长有着深远的现实意义。论文选取中国沪深A股市场上市公司的数据作为研究样本,实证检验 ESG表现对企业可持续增长的影响。
【摘要】论文以A再生资源企业为案例,结合资源基础观、动态能力理论与TOE框架,探究信息化建设对再生资源企业运营效率的影响。A再生资源企业为华东地区废旧金属回收加工标杆企业,信息化建设前存在回收调度低效、分拣精度差、库存滞后、决策迟缓等痛点。研究发现,通过搭建再生资源全流程管理系统,A再生资源企业运输成本降低 33% 分拣效率提高 150% 、库存周转天数缩短56% 、决策响应时间从7天缩至1天,运营效率显著提升。结论表明,信息化通过整合数字资源、强化动态响应、适配业财协同,可有效破解A再生资源企业运营痛点。
【摘要】论文通过地方政府工作报告构建政府数字经济重视度指标,选取2009年至2023年沪深A股上市公司作为研究对象,实证检验政府数字经济重视度对企业全要素生产率的影响及其作用机制。研究发现:政府数字经济重视度能够显著提升企业全要素生产率。机制分析表明,政府重视度主要通过增加对企业政府补助这一渠道驱动企业全要素生产率增长。论文从政策注意力配置的视角,揭示了政府引导在数字经济发展中的价值创造作用,为理解政府文本信号的经济后果与推动企业高质量发展提供了经验证据。
【摘要]创新已成为推动企业持续发展的核心驱动力,基层员工的创新行为在组织创新效能中起着关键作用。论文基于对烟草商业基层单位职工的调研,提出创新意愿能直接影响创新行为以及通过创新灵感对创新行为产生间接作用的假设。结果表明:创新意愿不仅能够显著提升员工的创新行为,还能通过创新灵感间接推动创新行为的形成。最后,提出了加强领导示范作用、培养员工创新思维与技能、营造良好创新氛围、提高资金支持等对策建议。
【摘要】在创新驱动与可持续发展深度融合的背景下,企业创新持续性成为构建核心竞争力的关键。论文以2012—2023年上市企业为样本,运用固定效应模型与多重稳健性检验,探讨高管学术经历对企业创新持续性的影响机制及情境差异。结果表明,高管学术经历不仅直接促进创新持续性,还通过增加研发投入产生间接促进作用。异质性分析发现,在非国有企业与高科技行业中,直接与间接效应均显著;在国有企业中仅直接效应显著,而在非高科技行业中则以间接效应为主。论文为理解人力资本与创新持续性的关系提供新视角,也为国家“十四五"期间实现创新效率转型提供理论参考。
【摘 要】随着数字化浪潮与绿色发展理念深度融合,探索数字经济与城市绿色低碳转型的协同发展机制具有重要现实意义。论文通过构建耦合协调度评价体系,运用熵权法和耦合协调模型对中国35个主要城市(包括4个直辖市、15个副省级城市及16个省会城市)进行实证分析。结果表明:全国城市耦合协调度整体偏低,平均值为0.52,呈现明显的空间分异特征。
【摘要】碳审计质量是当前乃至未来审计研究的重要内容。论文采用层次分析法构建了碳审计质量递阶层次结构模型,研究了影响碳审计质量的众多因素,针对关键因素,提出了提升碳审计质量的对策建议,有利于推动我国碳审计的发展完善。
【摘要】面对挖掘全要素生产率(TFP)新动能的现实需求,企业数智化是否具备提升TFP的能力是学术界与实务界重点关注的关键问题。论文应用熵值法构建了一个涵盖4个维度的综合评价指标体系,对2015—2023年A股上市公司的数智化水平进行了测度,实证检验了数智化水平对全要素生产率的作用效应。结果表明,企业数智化水平显著正向影响全要素生产率,该结论经多项稳健性检验后仍保持可靠。异质性分析显示,上述促进效应在非国有企业与中、西部地区企业中更为显著。
【摘要】基于互联网金融对传统金融体系格局产生冲击的实际背景,论文就中小金融机构在市场、信用、操作和流动性等方面暴露的典型风险展开,对其形成的机理和表现的特征做了归纳梳理,全面分析了各类风险之间的交互关系和演化趋向,并提出了采用利率市场化产品、区域信用评级机制、智能风控体系以及流动性支持安排等策略构建差异化风险应对路径。结合监管约束与行业实践,探索了风险治理过程中制度安排与实施的相关障碍,协同机制的搭建与能力结构的优化对风险应对起着关键作用。
【摘 要]论文立足混合所有制改革持续深化的背景,分析国有企业并购上市公司的现状并深入剖析并购现存问题,指出规范的并购行为对参与各方均具有积极意义。基于研究结果,论文建议从认知理念、合规管理、战略协同等多维度系统施策,助力国有企业持续提升并购效率与整合质量,进一步增强核心竞争力,充分释放混改红利。
【摘 要】在人工智能与经济下行的双重背景下,新生代员工已成为职场主力,其独特的工作价值观对企业传统管理模式构成挑战。论文以某大型制造企业为例,采用问卷与访谈方法,探讨新生代员工工作价值观与工作满意度的关系。研究发现,其工作价值观的组织集体观念、工作评价与个人要求三维度均与工作满意度呈显著正相关,但在领导决策、薪酬公平等方面满意度普遍偏低,反映出价值观与管理实践之间的结构性错位,且该矛盾在技术焦虑与经济压力下被进一步放大。为此,论文建议企业从构建发展型体系、优化激励机制、转变领导风格及塑造包容文化等方面系统改进,以提升人才效能与组织韧性。
【摘要】随着我国社会信用体系建设深化,信用监管成为政府治理现代化核心抓手,但当前市场主体数量庞大、产业结构复杂,新兴产业催生新型信用风险,传统监管面临数据孤岛、风险识别滞后、分类应用不足等问题。根据国家统计局发布的《中华人民共和国2024年国民经济和社会发展统计公报》显示,近年来市场主体数量持续增长且产业结构愈发多元,这一现状使得传统监管模式的弊端更加凸显,构建智慧信用风险分类体系势在必行。论文提出"全域归集—智能建模—闭环处置—多维应用"框架,该体系突破传统静态局限,可解决监管难题、提升监管效能、优化市场秩序,为其他地区提供借鉴。未来通过跨区域协同、技术应用及制度完善,可以为经济高质量发展和全国市场监管智慧化转型提供保障与参考。
【摘 要】论文以腾讯2017—2022年连续并购为研究对象,按“历程梳理一动因剖析—绩效验证—结论展望"逻辑展开,先简述腾讯作为全球领先互联网科技公司的背景,再梳理其陆续对唯品会、Funcom、搜狗以及 Space Ape Games 四起核心并购案例历程。根据以上腾讯四期并购的历程,深入分析其并购动因,主要包括:技术短缺、产业链条割裂以及海外布局欠缺。之后通过对腾讯2016—2024 年的盈利能力、偿债能力、营运能力及成长能力的前后对比,分析出腾讯在连续并购期间的财务绩效变化。最后得出连续并购使得腾讯财务绩效获得显著提升的结论,并做出腾讯应深化并购整合,关注行业趋势,灵活调整策略,加强风险管理和全球化布局的展望。
【摘要】传统成本核算方法在数据时效性、精细度与动因追溯准确性等方面已难以适应复杂制造环境的需求。论文基于事项会计理论与管理信息系统理论,构建了大数据驱动的成本核算精度提升理论模式。该模式以“数据层—算法层—应用层"为核心架构,系统阐释了大数据通过"实时监控”与“智能分摊"双路径提升成本核算精度的内在机理。论文以肉制品加工龙头企业双汇发展为案例,深入剖析了该模式的实践应用与成效,验证了其对提升成本核算精度、优化资源配置的可行性与有效性,最后,从数据治理、技术应用与组织保障3方面提出对策建议,为制造业企业推进成本核算数字化转型提供理论范式与实践指引。
【摘要】论文立足“住房不炒"的房地产市场调控背景,针对房企面临的去化难、资金链紧张等困境,从业财融合视角探索品牌营销的价值创造路径。论文通过分析当前房企品牌营销存在的问题,结合具体案例与数据分析,提出产品、价格、渠道、促销四维度的融合策略。研究表明,业财协同能提升营销精准度与效益,为房企在行业调整期实现价值增长提供实践参考。
【摘要】制造业中小企业在市场竞争中面临成本压力,审计的质量水平可能对企业成本控制能力产生明显影响。论文以制造业中小企业为研究对象,采用实证分析方法来探讨审计质量对成本控制绩效的作用关系。研究结果显示,审计质量越高,企业在成本控制方面表现越优。论文为完善中小企业治理结构提供理论支撑和实践参考。
【摘要】为深化国有企业薪酬分配制度改革,健全与市场化经营机制相适应的激励机制,充分调动人员的积极性、主动性、创造性,进一步增强企业核心竞争力和科技创新能力,宽带薪酬以其灵活性、激励性和战略性优势,成为国企薪酬改革的重要方向。但传统薪酬管理模式在应对宽带薪酬所涉及的复杂结构与动态调整需求时,存在明显的支撑能力不足问题。鉴于此,论文以企业资源计划(ERP)系统为核心工具,重点研究如何为国有企业宽带薪酬改革构建全方位、高效率且安全可靠的信息化支撑体系,为国有企业成功推行宽带薪酬改革提供可操作的信息化蓝图。
【摘 要]当前数字化浪潮与市场变革加速了企业组织转型进程,对人力资源管理提出更高要求。论文以动态能力理论为基础,探讨HRBP 角色从传统事务型向战略型跃迁的内在机理。通过分析角色进化的理论逻辑,识别环境冲击、能力匹配、组织协同等关键挑战,进而从环境感知、能力建设、协同机制等维度提出系统性解决方案。研究成果为企业在动态环境中推动 HRBP 角色转型提供了理论指导与实践路径,对提升人力资源管理的战略支撑效能具有重要意义。
【摘要】论文紧扣市场竞争态势与企业并购实践,先系统剖析行业现状、潜在风险及深层成因,再基于风险成因,进行多维度的关键控制点管控。研究结果表明,有效的风险管控不仅能够降低企业并购中的潜在损失,更能推动企业资源优化配置、实现跨越式发展,达成"1+1>2"的协同效应,这对提升企业并购成功率、增强企业核心竞争力具有重要的现实意义。
【摘要】论文以数智化视角下国有企业司库管理体系建设为研究对象,围绕数智化技术对司库管理的作用、数智化时代司库管理的价值意蕴展开分析,重点剖析体系建设面临的对司库建设重视不足、司库建设不完善、缺乏数智化管理平台、管理安全性待提升、数智化人才匮乏五大挑战,并针对性提出提升重视度、完善司库建设、构建数智化平台、建立数据保护机制、强化人才培养的对策,为国有企业司库管理体系建设提供了针对性的理论与实践参考。
【摘要】论文选取科创板上市公司恒玄科技为研究对象,通过公司实施的股权激励计划,分析股权激励在创新投入、创新产出及创新成果转化阶段对创新绩效的影响,案例研究表明,股权激励对创新绩效有明显的促进作用,这为其他公司在股权激励计划的要素设置方面提供了有效的经验。
【摘要】在数字经济快速发展的时代背景下,国有企业集团司库管理正面临前所未有的变革机遇与挑战。基于数字化转型理论,论文深入分析了传统司库管理模式的局限性,系统阐述了数字化司库体系的构建路径与效能提升策略,通过构建集团化资金管理平台,建立智能资金调度机制,完善多维度风险监测系统与数据驱动决策体系,能够显著提升国企集团司库管理的效率与风险防控能力,数据处理效率实现大幅提升,资金需求预测准确率显著提高,风险识别能力明显增强,资金调度响应时间从数小时缩短至半小时以内,大幅减少对外融资需求,有效降低整体财务成本,业务处理时间显著缩短,资金使用效率整体大幅提升。研究为国有企业集团在数字化转型过程中的司库管理实践提供了理论指导与实施路径。
【摘要】为破解发电企业财务管理中人员配置不足与业务快速增长之间的结构性矛盾,论文深入剖析了财务数字化转型的现实需求与关键痛点,系统构建了基于人机协同理论的数字员工应用框架。论文探索了融合智能识别、规则引擎与跨系统协同的核心能力体系,详细阐述了报销审核、税金核对、纳税申报等关键业务场景的实施路径。基于南通新能源公司的深度实践,论文全面剖析了数字员工驱动下财务管理从核算型向战略型的职能转型机制,揭示了组织演进、人员能力重构与业务流程再造的变革路径。研究表明,财务数字员工通过释放人力资源投入高价值工作,实现了业务处理效率的跨越式提升和差错率的大幅降低,为发电企业构建智能化财务管理体系、推动高质量发展提供了切实可行的转型方案和可复制推广的实践经验。
【摘要】工程项目建造过程中工时统计的精准性是成本控制和进度管理的基础,实际存在的统计偏差严重制约管理效能。论文旨在系统分析工时偏差的主要类型、成因及其多维影响,并提出针对性控制措施。研究采用多维度解析方法,从人员组织、管理制度及技术环境层面剖析偏差根源,评估其对成本核算、进度监控及管理决策的负面效应。结果表明,构建包含流程优化、技术赋能及机制建设的系统性治理方案,可有效提升工时数据真实性,为项目精细化管理提供关键依据。
【摘 要】在数字技术革命与国企深化改革的双重背景下,新媒体成为重构国有企业文化宣传逻辑的核心驱动力。论文以组织传播、战略传播及媒体融合理论为框架,采用案例研究法分析陕西交控集团“长安之道”文化体系的新媒体宣传实践。通过文献分析、半结构化访谈及内容分析法,论文梳理其在传播效能、成本结构、组织凝聚力及品牌价值维度的赋能成效,剖析转型困境。研究发现,新媒体有效应用需依托“机制一内容一队伍—技术"四维协同,突破困境关键在于平衡行政逻辑与市场逻辑、宣传导向与用户需求,构建的分析模型为国企文化宣传创新提供路径参考。
【摘要】残疾人就业不仅是民生保障的核心议题,更是衡量社会公平与发展质量的重要标尺。在“双碳”战略推进背景下,残疾人绿色就业成为缓解残疾人就业难题与助力绿色经济发展的重要结合点,但当前面临岗位供需衔接不畅、绿色技能培训滞后、工作环境适配性差、政策执行协同不足四大核心问题。论文基于现有实践案例与数据,提出针对性对策:通过政企联动开发适残绿色岗位、搭建全国性信息平台破解供需矛盾;构建“培训—实训一就业"闭环体系、定制差异化课程强化技能支撑;制定无障碍建设标准、适配专用设备优化就业环境;调整保障金使用结构、建立跨部门协同机制完善政策保障。这些对策与问题一一对应,旨在推动残疾人深度融入绿色产业,实现"双碳”目标与残疾人就业权益保障的协同发展,兼具重要的经济价值与社会意义。
【摘 要]公司治理结构缺陷(如股权过度集中、“内部人控制")导致注册会计师执业独立性受损;治理机制不完善(如内部控制薄弱、信息披露不充分)加剧审计过程中的信息不对称;治理文化缺失(如诚信理念缺位)引发社会对注册会计师的职业信任危机。论文基于公司治理视角,从结构、机制、文化3个维度构建执业环境优化的评价框架,提出优化治理结构(如分散股权、提高独立董事比例、设立审计委员会)完善治理机制(如规范内部控制、明确信息披露要求)培育治理文化(如强化诚信责任、建立诚信评价机制)的系统路径,以改善注册会计师执业环境,提升审计质量。
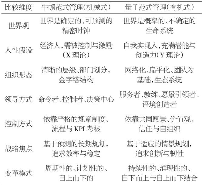
(摘 要IVUCA(易变性、不确定性、复杂性、模糊性)时代下,传统机械式、线性管理模式存在局限性。论文探讨量子管理理论的核心思想,系统分析其在战略、组织、领导力、创新和文化等企业管理关键环节的应用价值与路径。论文采用文献研究法、理论推演法与案例分析法等,构建一个量子管理理论的应用框架,阐明其如何帮助企业提升适应性、创新性和可持续性,为企业在新时代背景下实现管理范式转型提供理论指导和实践启示。
【摘要】区域投资集团是区域经济发展的核心推动力,其战略导向型预算管理通过将集团的财务资源分配与区域宏观发展战略深度绑定,能够显著促进区域经济发展。论文以G投资集团为例,分析了其战略导向型预算管理的实践过程,总结该预算管理模式对区域经济高质量发展的带动作用,并在此基础上得出相关的启示和经验,以为其他区域投资集团提供借鉴与参考,促进区域经济发展。
【摘 要]论文基于“赋能驱动力—赋能方式—赋能逻辑—赋能绩效"的逻辑主线,系统构建了数字经济赋能中小企业绿色融资的机理模型。最后从政府、金融机构与企业三方面提出实施路径,为深化绿色金融改革提供参考。
【摘要】当今社会,科技产品创新已成为推动经济增长和社会进步的关键驱动力,而跨领域模式的日益盛行,不同学科、行业之间的交叉融合为科技创新提供了无限可能。因此,如何将这些创新成果有效转化为产业化产品,并实现投资价值的最大化,成为亟待解决的问题。论文旨在探讨跨领域模式下科技产品创新产业化的投资策略,分析实践探索中面临的挑战,有助于揭示跨领域模式下科技产品创新的特点和趋势,为科技产品创新产业化投资提供实践参考,促进创新资源的有效配置,同时有助于识别和应对产业化过程中可能遇到的风险和挑战,提高投资成功率,推动我国科技产业转型升级,提升国家竞争力。
【摘要】面对建筑物资生产企业高库存成本与低周转效率的痛点,论文突破传统库存管理范式,建立了基于行业特性的零库存创新管理体系。通过建立施工进度与物资需求的实时映射体系,构建“订单驱动型”生产组织模式,并打造供应商直连直供的“零仓储"供应链,形成更具弹性的供应链网络,这有效破解了建筑行业物资管理的时空错配难题。此外,通过集成物联网感知、区块链溯源与AI预测技术,打造智能供应链中枢系统,有效解决了建筑物资非标化、需求离散化带来的协同难题。研究成果表明,该体系通过生产流程再造与数字技术融合,不仅可降低库存持有成本、提升供应链响应速度,同时能为建筑工业化转型提供创新路径。
【摘要】论文基于1949年至今的纵向发展历程与2014—2022年的省级面板数据,系统解构中国文化创意产业的演化脉络与空间集聚规律。研究发现: ① 文化创意产业的发展可划分为"产业重组—文化封锁—市场复苏—价值重构—创意兴起—融合崛起—多元支柱"7个阶段,制度逻辑完成从“国家分配"到“创意生态”的质变; ② 集聚态势高度极化,区位熵测算结果显示,京、沪、浙、苏、粤长期高于1,形成专业化核心区,西部多省份持续低于1,部分省份波动显著; ③ 产业、技术、市场、社会四维要素交互作用,共同影响并决定产业集聚水平。研究结论为新时代文化创意产业空间治理与区域协调发展提供了实证依据与政策参考。
【摘要】论文围绕优化营商环境促进民营企业创新能力提升展开研究,系统剖析了当前民营企业在创新发展中面临的融资约束、创新人才短缺、制度性成本高等瓶颈。基于此,论文构建了“降成本、通要素、护产权、促公平、优服务"的“五维一体"营商环境优化路径体系:通过降低制度成本削减企业非生产性支出;从资金、人才、技术、数据等维度畅通创新要素流动;以法治保障强化知识产权保护;借助公平竞争激励破除市场壁垒;优化政府服务生态以提升协同效率。论文旨在为以营商环境优化赋能民营企业创新提供科学依据,助力实现创新驱动发展与经济高质量发展目标。
【摘 要】论文旨在构建一个基于“供给—需求—环境"三维业态分析理论的综合评价框架,对山东省滨海休闲渔业的业态发展水平进行系统性评估,并在此基础上提出针对性优化策略。论文基于“供给—需求—环境"三维框架,构建评价体系,采用"层次分析法 + 熵权法"组合赋权,确定滨海休闲渔业区数量、休闲渔业总产值等各指标权重。结果显示,山东省滨海休闲渔业区域差异显著,呈现“胶东领跑、鲁北滞后"的空间格局,差距核心在于供给能力。最后,论文从深化产业融合、强化科技支撑、优化政策供给、坚守生态底线等角度,提出一系列旨在提升山东省滨海休闲渔业综合竞争力的优化策略。
【摘要】论文基于2015—2024年广西壮族自治区的面板数据,运用耦合协调模型实证探究数字经济与乡村振兴两大系统的交互机理及协同发展状况。结果显示: ① 两大系统发展呈现"非均衡性"特征,数字产业化和产业兴旺分别是对数字经济系统和乡村振兴系统贡献最大的子系统; ② 两系统耦合协调度由严重失调逐步提升至优质协调,呈现"初步协调—快速协调一高水平协调"的阶段性演进格局; ③ 两系统的协同关系总体趋稳,但内部互动结构存在非对称性,内生互动机制尚不完善。论文建议,民族地区应实施数字赋能特色产业行动、强化"政策—市场"双轮驱动机制、构建数字经济与乡村振兴的内生协同机制。
【摘要】当前,数字经济浪潮席卷全球,深度重塑传统经济格局与发展模式。在这一宏观背景下,农村电商作为连接小农户与大市场的重要桥梁,正成为服务乡村振兴战略、推动农业农村现代化的关键力量。位于甘肃省东南部的天水市,凭借独特的农业资源票赋和深厚的文化底蕴,其农村电商产业在数字经济模式下迎来了前所未有的发展机遇,同时也面临着转型升级的多重挑战。基于此,论文旨在探寻天水地区农村电商产业的高质量发展路径,不仅对天水自身意义重大,也为西部乃至全国类似地区提供可借鉴的实践经验。
【摘要《区域全面经济伙伴关系协定》(RCEP)于2022年1月1日正式生效,主要涉及原产地区域累积原则、技术标准、农产品关税调整等内容。论文对RCEP生效前后四川省与RCEP成员国的农产品贸易情况进行了比较分析,剖析了双边农产品贸易发展的主要制约因素,并从强化品牌建设、深化RCEP规则应用、推进区域合作与政策协同等方面,提出四川省深化与RCEP成员国农产品贸易合作进而提升农产品国际竞争力的对策建议。
【摘要】基础设施建设作为区域经济发展的重要驱动力,其空间布局、投资强度直接影响区域经济增长模式和产业结构优化。论文旨在论证区域经济与基础设施建设项目的关联性,为基础设施建设项目的可行性分析、资源配置优化及经济效益提升提供参考和借鉴。研究表明,基础设施建设对区域经济增长具有正向溢出效应及空间集聚作用;不动产统一登记制度的推进为基础设施建设项目的顺利实施提供制度保障;土地集约利用在基础设施建设促进区域经济发展的过程中发挥重要支撑作用。
【摘要】柔性生产是当下服装产业发展的必然趋势。论文以广州中大纺织商圈为案例,探讨“小单快反"模式对服装制造厂商发展的影响,认为在该模式下中小微制衣厂商的效益得到提高,但也存在速度陷阱、系统固化、效率依附等新的发展问题。
【摘要]企业集团统借统贷模式虽然通过集中融资提升了资金使用效率,但易引发税收争议问题。论文分析了统借统贷与税务合规的冲突关系,并针对关联交易隐性化、利息税基错配、增值税定性模糊及资金池责任归属等引发的税收风险问题进行了分析,针对性提出健全资金管理制度、优化独立交易定价、完善合同凭证管理、建立智能预警系统等对策,为企业集团提供统借统贷风险防控参考。
【摘 要】新经济时代背景下,传统的财务管理模式已难以创造更高的价值,企业若想获得更全面的发展,则需以业财融合为抓点,打破业务与财务之间的壁垒,实现数据共享与流程协同,进而提升决策科学性,增强企业核心竞争力。为更好地优化财务管理工作,论文从业财融合的基本概念与发展趋势出发,结合其对财务管理的积极影响,深度探究了具体的优化策略。期望能够给相关管理人员一定灵感启示,推动财务管理朝智慧化、精细化的方向转型,达成企业可持续高质量发展的目标。
【摘 要]财务风险管理同内部控制的目标一致性及功能互补性,是企业财务安全的关键支撑。然而部分企业的内控出现了一些状况,一是存在目标偏离现象,即重视合规却轻视风险防控;二是存在流程错位情况,冗余环节与关键风险点覆盖缺失问题同时存在;三是评价较为滞后,静态检查并未与风险预警形成联动。这些问题致使内控无法对财务风险防控起到有效的支撑作用。针对这种情况,论文从目标重构、流程优化、机制完善这3个方面提出优化策略,目标重构方面要分层级明确财务风险防控目标;流程优化方面需聚焦资金流动、成本管控等关键风险点来简化并完善流程;机制完善方面要建立财务风险预警与内控评价联动的动态体系。凭借这些策略可强化内控对财务风险管理的支撑作用,解决内控与财务风险防控相脱节的问题。
【摘要]论文以企业预算体系为研究对象,针对数据处理滞后、战略衔接不足、组织协同低效等问题,开展数智化预算体系构建研究。论文创新性地建立基于数据驱动的动态预算管理方法:优化数据治理体系,为预算管理筑牢数据基础;系统搭建技术架构,实现预算精准预测、智能预警及动态监控;推进预算流程智能化重构,推动企业战略与预算的深度整合;建立跨部门组织协同与复合型人才培育机制,构建业财深度融合的协作生态。研究成果可为我国企业实现数字化财务管理模式转型、提升企业整体绩效与核心竞争力,提供重要的理论支撑与应用参考。
【摘 要】在数字经济加速演进背景下,企业会计系统正由传统核算职能向智能化治理模式转型。论文以技术接受模型等理论为基础,确立“技术驱动一组织变迁一职能重构"的研究主线,梳理会计智能化的演进机制与落地困境。基于行业调研数据与转型案例调阅,识别系统集成断点、人员能力断层及制度匹配滞后等共性问题。在此基础上,论文构建"流程重构一成本绩效集成一平台融合—机制协同"四维转型路径,强调以ERP与RPA为核心的流程治理重塑机制、以预算反馈与绩效联动为基础的管理会计集成模型、以数据中台与统一编码为基础的系统平台融合策略,以及以岗位重构与跨部门协作为支撑的组织适配机制。研究为企业构建技术可行、机制闭环与能力匹配的智能会计系统提供实施参考与集成模型。
【摘要】钢帘线作为子午线轮胎的关键骨架材料,生产呈现多工序、多规格与小批量并存的特征,原材料与能源价格波动叠加环保约束,使单位成本与毛利承压。论文构建工序成本法与作业成本法融合的核算框架,以BOM与工艺定额生成标准成本,并建立材料、能源、人工与制造费用的差异分析口径。依托ERP、MES与EMS 贯通数据,在机台与计量点层面实现能耗分摊与实时监控。结合CVP分析与全面预算,将核算结果用于接单定价与产销协同,同时配合SPC与 SMED提升过程稳定性与换模效率。在典型规格的验证中,单位铜耗与电耗下降,成材率与OEE提升,单米成本降低,订单毛利改善。结论表明,混合核算与数字化计量可为钢帘线企业提供可复制的降本增效路径。
【摘 要】随着我国煤炭行业面临资源枯竭、环保政策趋严及市场价格剧烈波动等挑战,企业盈利空间被压缩,传统管理手段逐渐失效。当前研究多从一般制造业视角探讨成本控制对财务绩效的影响,缺乏针对煤炭行业复杂背景下的系统研究,特别是在资源有限性与政策干预条件下,成本控制机制如何发挥作用尚未形成统一理论框架。因此,论文在梳理行业现实问题基础上,聚焦成本控制与财务绩效之间的内在逻辑,为煤炭企业构建适应行业特性的管理路径。
【摘要】商业银行信贷业务风险管理审计是商业银行稳健经营的关键防线,对于保障银行自身稳定发展、促进金融体系安全等都具有重要作用。将穿透式原则应用于商业银行信贷业务风险管理审计中,能够显著提升审计效果与质量。论文在分析穿透式原则内涵与核心要义的基础上,探究了商业银行信贷业务风险管理审计的现状,分析了应用穿透式原则的现实意义,并构建了具体的审计框架,最后从组织架构、数据治理、审计技术、结果应用4方面提出相关应用路径。
【摘要随着政府补贴退坡,新能源汽车企业面临巨大的资金压力,融资问题函待解决。为缓解资金压力、助力可持续发展,企业积极探索多元化融资渠道,结合自身产业特性,绿色资产证券化逐渐获得众多新能源汽车企业的青睐。论文采用案例分析法,从新能源汽车企业的视角出发,探究绿色资产证券化对其盈利能力的影响。研究发现,新能源汽车企业推行绿色资产证券化之后,资产流动性显著增强,毛利率有所提升,净资产收益率在当期亦大幅提高,表明该融资模式对企业提升盈利能力具有积极影响。
【摘要】制造企业成本管控是提升竞争力的关键。论文聚焦传统成本管理"重核算、轻预防"的不足,以化肥行业为例,构建基于设备健康管理的成本绩效评价体系。通过建立涵盖设备可靠性、资源消耗、综合成本的三级指标关联,实现成本动因的结构化管控,并借助数字孪生平台实现过程可视化与动态优化,为企业从被动核算转向主动管控提供实践路径。
【摘要】在金税三期系统深入推进的背景下,建筑业作为税务监管重点行业之一,发票管理复杂、问题频发,亟需规范化管理。当前在发票开具、分包单位协同以及制度执行方面存在诸多漏洞,影响企业合规水平和税收风险防控能力。为此,论文围绕金税三期系统功能,结合建筑业发票管理现状,探索切实可行的规范化管理路径,提升行业税务治理能力和信息化水平。
【摘 要】在企业信息化持续推进的背景下,会计工作加快向数字化转型。财务分析作为企业价值管理的重要工具,其质量直接影响企业战略制定与资源配置。当前部分企业在财务分析中存在数据分散、分析模型滞后等问题,难以满足精细化管理和实时决策需求。论文以X企业为研究对象,结合其在财务数字化建设、系统集成与智能分析中的实践,分析了企业在数据整合、模型升级和实时分析机制方面的优化路径,构建了“数据平台一分析工具—机制嵌入"的系统改进框架。研究结果表明,该路径能有效提升财务分析的准确性与决策响应速度,为企业在会计数字化转型背景下构建高效、智能的财务分析体系提供可操作的实践参考与理论依据。