摘要:随着信息技术的快速发展和智慧校园建设的深入推进,高职院校消防安全管理面临着新的机遇与挑战。本文以智慧校园建设为背景,深入分析了当前高职院校消防安全管理存在的主要问题,探讨了智慧消防技术在校园安全管理中的应用前景。通过文献研究、案例分析和实地调研等方法,构建了基于物联网、大数据、人工智能等技术的智慧消防管理体系框架,提出了包括智能预警系统、动态监控平台、应急响应机制和安全教育体系在内的综合性优化方案。研究结果表明,构建智慧消防管理体系能够显著提升高职院校消防安全管理的科学性、精准性和时效性,为建设平安校园提供了重要保障。本文对推进高职院校消防安全管理现代化具有重要的理论价值和实践意义。
摘要:商业综合体作为现代城市中商业活动高度集中的载体,在满足人民群众多元化消费需求的同时,也因其体量大、结构复杂、人流密集等特点,潜藏着诸多安全隐患,其中消防安全风险尤为突出。加强商业综合体的消防安全管理,既是保障公众生命财产安全的必然要求,也是维护城市运行秩序的重要举措。本文在系统阐述商业综合体消防安全管理重要意义的基础上,深入剖析当前管理实践中存在的难点与瓶颈,并据此提出具有针对性的优化路径与实施策略,以期为提升该类场所的消防安全治理效能提供理论参考与实践指引。
摘要:本文系统分析了地下轨道交通在长期运营过程中存在的各类火灾安全隐患,深入剖析了其成因与特征。在此基础上,从消防安全管理与灭火救援两个维度出发,提出了一系列提升地下轨道交通火灾防控能力的可行对策,旨在提高整体安全保障水平,为城市轨道交通系统安全运行提供参考。
摘要:随着电动自行车在居民日常出行中的普及率持续攀升,其在住宅小区内的消防安全问题日益凸显,已成为城市公共安全的重要挑战。本文基于协同治理理论,对住宅小区电动自行车消防安全监管现状展开深入分析,指出当前普遍存在的违规充电、停放乱象以及监管职责不清等问题。研究从政府、物业企业与居民等多元主体协同角度出发,构建了一套消防安全协同监管体系,并提出明确责任划分、加强信息共享、推动联合执法等具体实施路径,以促进监管工作的规范化与高效化,切实保障居民生命财产安全。
摘要:本文基于对医院消防安全管理与应急疏散演练实效性的分析,发现当前医院消防安全管理与应急疏散演练存在一些实际问题,包括主体责任落实不到位、设施配置缺陷、人员能力不足以及应急演练形式化等。针对此问题,本文提出了夜间专员制度、智能疏散系统、分层培训机制和实战化演练场景等四维优化策略。研究强调通过责任压实、技术赋能、能力强化与场景革新,构建“管理-设施-人员-演练”闭环体系,从而切实提升医院火灾防控与疏散救援的实效性。
摘要:消防安全管理是高校治理体系中的重要环节。面对日益复杂的火灾防控形势,各高校正积极运用新兴技术推动管理模式向智能化、数字化转型。这种数智赋能的新型消防治理模式通过物联网感知、大数据分析和智能预警等技术手段,有效地降低了学校的人力与物资投入成本,显著地提升了安全管理效能。其构建的实时监测、精准预警、快速处置和高效监管的一体化平台,不仅赢得了师生的广泛认可,还在实践中展现出强大的适应性与发展潜力,为构建现代化校园安全治理体系提供了有力支撑。
摘要:森林火灾不仅会对自然生态系统造成严重损害,还会直接威胁人类社会的稳定与发展。面对日益复杂严峻的防火形势,亟须深刻认识森林防火工作的战略意义,加快推进其转型升级与提质增效。本文从维护国家生态安全、经济安全和社会安全三个维度出发,系统阐述了新形势下强化森林防火工作的重要性,并提出若干优化策略,包括创新工作机制、推动科技赋能、完善基础设施等,以期全面提升我国森林火灾防控能力,最大限度地降低火灾发生风险。
摘要:随着新发展理念的深入贯彻,以可再生能源为主导的新能源发电企业快速成长,行业规模持续扩大,有力地推动了能源结构的绿色转型与技术创新。在这一背景下,消防安全管理已成为保障新能源场站稳定运行的关键环节。然而,当前该领域的消防管理体系仍存在诸多短板。本文立足新能源发电企业的消防管理难点与痛点,构建“制度一技术-协同”三维联动的消防安全管理体系,通过顶层设计、科技赋能与多方协作,系统构建符合行业特性的消防治理模式,全面提升安全防控能力,有效遏制火灾风险。
摘要:目前,消防指挥调度体系在应对复杂灾害场景时面临信息化滞后、协同效能不足等现实挑战,制约着应急救援的现代化转型。本文立足当前指挥体系在技术应用、部门联动、预案管理及人才结构等方面的现实瓶颈,通过组织架构重构、技术平台升级、流程标准再造等系统化路径,提出具有动态适应性的体系优化方案。重点围绕智慧技术融合应用、跨部门协同机制创新、预案动态管理体系构建等维度,形成覆盖指挥全流程的闭环优化策略。研究成果可为提升灾情研判精准度、救援资源调配效率及多力量协同作战能力提供理论支撑,推动消防指挥体系向智慧化、标准化方向演进。
摘要:消防指挥中心与前线救援队伍间的通信延迟,直接影响救援行动的效率与人员安全。为系统地解决此问题,本文在深入分析通信延迟具体表现的基础上,提出了包括通信链路抗毁冗余优化、多协议融合与互操作增强、动态负载调控与带宽分配优化、终端设备鲁棒性与自恢复能力提升等在内的综合性优化策略,以期为提升消防应急通信系统的可靠性与实时性提供参考与实践方向。
摘要:火灾风险日趋复合化、立体化,正深刻重塑消防安全治理链条。在此背景下,基层消防监督作为风险防控的最前沿关口,其效能至关重要。本文聚焦基层消防监督面临的四大核心瓶颈,即人员配备与专业素质、经费投入与设施保障、法规体系与执法规范、责任落实与考核机制。同时,有针对性地提出构建弹性补员与导师制相结合的人才培养模式、推行节点化成本管控与多元化筹资机制、开发数字化的“条文云图”与量化裁量工具、建立全流程可追溯的闭环考核体系等措施。研究表明,上述协同举措能在现有资源约束下,有效地提升执法规范性、压缩监督流程周期,并为基层火灾风险治理提供一套可量化、可推广的实践范式。
摘要:当前,消防工程领域对从业人员实践操作能力的要求日益提高,而人才培养中仍存在目标定位模糊、课程体系失衡、实训资源不足等问题。基于成果导向教育、情境认知理论与德雷福斯技能习得模型,本文构建了涵盖技术操作、情境适应与职业素养三个维度的消防工程实践操作能力框架。通过系统诊断培养目标偏离、课程体系适配性不足、实训资源配置不均等核心问题,提出了岗位导向的培养目标重构、实践主导的课程体系优化、多元协同的实训平台建设三维优化路径。以红河职业技术学院改革实践为案例进行验证,结果显示优化后的培养模式显著提升了学生的消防设施操作、故障排查、应急处置等核心技能,为消防工程人才培养质量提升提供了可借鉴的实践范式。
摘要:火灾事故调查工作标准化体系是保障调查工作科学性、公正性与高效性的重要基础。本文在分析现行火灾调查流程及其存在问题的基础上,论证了构建标准化体系的必要性,并提出系统建设路径。该体系涵盖统一的调查程序、规范的证据收集与处理方法、标准化的事故分析工具以及完善的质量控制机制,旨在全面提升火灾事故调查的准确性与可靠性。通过推动标准化体系的实施与应用,将有效地提高火灾事故处理的专业水平,为相关部门的决策提供有力支持,并推动火灾防控工作向科学化、系统化方向持续发展。
摘要:消防泵作为建筑消防系统的核心设备,其运行可靠性直接关系火灾扑救成效和人民群众生命财产安全。本文针对传统消防泵控制系统存在的自动化程度低、故障诊断能力弱、维护管理困难等问题,提出了一种基于电气自动化技术的消防泵智能控制与故障诊断系统。该系统综合运用可编程逻辑控制器(PLC)、变频调速技术、传感器技术、工业以太网通信技术以及专家系统等先进技术,实现了对消防泵的智能启停控制、运行参数实时监测、故障智能诊断与预警、远程监控管理等功能。通过建立消防泵故障诊断知识库和推理机制,系统能够对常见故障进行快速、准确的识别和定位。实验结果表明,该系统显著提高了消防泵的运行可靠性和管理效率,故障诊断准确率达到 95% 以上,平均故障响应时间缩短 70% ,为保障建筑消防安全提供了重要的技术支撑。
摘要:消防器材装备的科学配备与实战化训练是消防部队日常工作的核心环节,推动装备配备与实战需求有机融合,已成为提升消防救援队伍现代化与专业化水平的关键路径。本文围绕消防器材装备配备与实战结合的推进策略展开研究,系统剖析当前装备配置与实战训练中存在的突出问题,进而提出有针对性的策略,包括组织基于高科技装备的实战化训练、强化消防员对复杂器材的操作与应急能力、以实战环境检验与优化装备质量、立足任务需求动态调整装备配置结构、构建实战反馈与装备改进的闭环机制,以期为消防队伍装备建设与实战能力提升提供参考。
摘要:随着消防救援场景日益复杂,传统救援模式在响应速度、信息获取效率及人员安全保障方面面临挑战。无人机自动化机场作为整合无人机存储、充能与任务调度的智能化平台,可有效突破传统无人机应用的人力依赖与续航局限,为消防救援提供全天候技术支撑。本文从无人机自动化机场的核心功能、类型与优势出发,系统分析其在火情探测、人员搜救、场景适配及辅助保障等消防救援环节的应用价值,旨在为消防救援现代化转型提供技术参考,推动无人机自动化技术与消防救援业务的深度融合。
摘要:随着城市化进程不断加快,高层建筑数量日益增多,其消防安全问题也日益受到广泛关注。消防设施作为高层建筑防控火灾的重要保障,其运行状态直接关系人员生命财产安全。本文围绕高层建筑消防设施的构成与功能,分析当前运行维护中存在的问题,并提出相应的对策,以期为提升高层建筑消防设施的运行维护水平提供参考与借鉴。
摘要:随着城市化进程的加快,高层住宅建筑数量日益增多,消防设施运行维护管理的重要性愈发凸显。本文通过对高层住宅建筑消防设施运行维护管理现状的调查分析,揭示了当前存在的维护资金短缺、人员专业素养不高、管理制度不完善等问题,并针对这些问题提出了加大资金投入、提升人员专业水平、完善管理制度等对策,旨在为提高高层住宅建筑消防设施运行维护管理水平提供参考,保障居民生命财产安全。
摘要:电气火灾作为建筑火灾的主要类型,其调查过程常因起火点与故障点分离、短路痕迹难以辨识、责任界定不清等因素变得复杂。智能电能表作为重要的数据采集设备,能够为电气火灾调查提供关键技术支持。本文以“数据采集-分析处理-信息整合”为主线,系统探讨智能电能表在电气火灾调查中的具体应用方式,并结合实际调查需求,提出设备优化与技术改进的建议,以期提升智能电能表在火灾调查中的实践价值,为电气火灾的精准溯源与有效预防提供技术支撑。
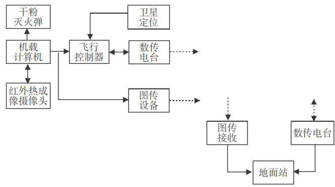
摘要:近年来,国家对森林资源的保护力度持续加大,而森林火灾仍是对林业生态与安全构成严重威胁的主要因素之一。为解决当前森林火灾防控中存在的早期发现难、资源投入大、响应效率低等突出问题,本文提出了一种基于复合翼无人机的智能化森林火灾防控系统。该系统由四大核心模块构成,即复合翼无人机平台、火灾检测识别系统、地面站控制系统以及干粉灭火弹载荷。复合翼无人机平台融合了固定翼长航时与多旋翼垂直起降、悬停观测的优势,适用于复杂林区地形条件下的火情巡查与应急响应。火灾检测识别系统以树莓派为核心,结合颜色特征识别算法对红外热成像视频流进行实时处理,能够在火情初期精准识别火点,并自动触发干粉灭火弹的精准投放,实现“打早打小”的防控目标。MissioPlanner地面站控制系统负责无人机的路径规划、任务调度与状态监控,同时接收并处理火灾识别系统传回的预警信息,形成从探测到处置的闭环管控。该系统旨在提升森林火灾的早期发现与快速干预能力,为构建高效、低耗、智能化的现代森林防火体系提供技术支撑。
摘要:针对水利水电工程中防火卷帘频发的启闭失效问题,需从电气控制、机械结构、维护管理及施工设计等多维度系统分析故障成因,构建集快速响应、精准定位与高效处置于一体的应急处理体系。通过优化控制系统架构、强化巡检维护机制、完善应急联动方案等举措,切实提升防火卷帘的运行可靠性与火灾响应效能,从而显著提高水利水电工程的整体消防安全保障水平。
摘要:在火灾事故调查实践中,消防设施运行状态作为事故成因分析与责任认定的关键依据,其证据价值正日益凸显。运行状态数据不仅反映设施的技术性能与实时响应能力,还直接关联责任主体是否依法履行安全保障义务。然而,当前运行状态数据的提取方法、法律定位及证据采信标准尚缺乏统一规范,导致其证据效力在实践中常受质疑。本文从运行状态的技术特征与法律属性的双重维度出发,系统分析其在火灾事故调查中对责任划分、举证责任分配及多源证据协同等方面的实质作用,进而探索符合证据规则要求的运行状态取证技术与制度保障路径,旨在为强化运行状态数据的证据效力与司法权威性提供理论支撑与实践参考。
摘要:电气火灾调查是一项集工程技术、火灾科学与司法鉴定于一体的系统工作,其调查深度直接关系事故定责与风险治理效率。实践表明,起火点与故障点空间错位、关键痕迹在高温与射水中的湮灭、数据碎片化以及鉴定标准的分歧,是制约调查质量的四大瓶颈。本文在梳理现行调查流程的基础上,聚焦痕迹提取、证据链闭合、数据融合与人才培养等核心环节,提出高分辨率热场重构、微区成分对比、案例数据库智能检索及分级培训体系等综合解决方案,旨在为调查人员提供可操作的技术路径,并为电气火灾事前风险管控提供溯源依据。
摘要:在社会经济快速发展的推动下,各行业建设水平显著提升,消防安全作为保障社会平稳运行的重要基础,其工程检测工作的重要性日益凸显。相关部门应深入把握消防工程检测行业的发展动态,扎实做好实地调研与数据统计,全面掌握行业整体趋势。通过典型案例分析与先进技术经验的借鉴,不断提升管理的科学性与系统性,切实增强消防工程项目管理能力,并从多维度提出促进行业高质量发展的有效路径。本文旨在系统分析消防工程检测行业的发展现状,并据此探讨具有针对性的发展策略。
摘要:防排烟风管的防火板包裹技术是建筑消防工程中的关键环节,对保障建筑防火安全与提升施工质量具有重要意义。随着建筑结构日趋复杂及防火安全要求的不断提高,传统施工方法在效率、安全性和美观度方面已难以满足现代工程需要。本文在分析传统防火板包裹技术局限性的基础上,系统地阐述了改进后的施工技术要点,并结合现行消防规范要求,从工艺优化、材料提升与结构设计强化等方面提出综合改进措施,旨在实现防火性能与施工质量的有效统一,为高层建筑消防安全提供可靠保障。
摘要:随着能源需求的持续增长,火电站作为传统电力供应的重要支柱,其安全运行至关重要。然而,火电站因涉及高温、高压、易燃易爆等复杂环境,火灾风险始终居高不下。传统消防系统依赖人工巡检和固定式报警装置,存在响应滞后、误报率高、覆盖范围有限等问题,难以满足现代火电站的安全管理需求。在此背景下,大数据技术的快速发展为火电站消防系统的智慧化转型提供了新的解决方案。本文探讨了大数据时代背景下火电站智慧化消防建设的现状,提出智慧化消防系统的架构设计、关键技术及实施策略,为行业提供理论参考与实践指南,助力火电行业迈向更安全、高效、可持续的未来。
摘要:近年来,工贸企业的火灾事故时有发生,传统消防管理模式的弊端日益凸显。智慧消防技术以其创新性与高效性,为工贸企业安全管理能力的升级提供了全新路径。本文基于物联网、大数据与人工智能等技术,深入探究智慧消防在工贸企业中的实际应用。通过对企业消防安全管理现状的全方位调研,系统梳理了当前存在的主要痛点,验证了智慧消防技术在相关领域的显著优势。在此基础上,本文致力于构建一套体系化的消防安全管控方案,以有效防范重大安全风险,助力企业实现安全防控能力的整体提升。
摘要:电力电缆是电力系统的关键组成部分,其安全性、可靠性直接关系整个系统的运行质量。在日常运行中,电缆常因防火性能不足而存在火灾隐患,一旦起火将严重影响电力输送的稳定性。传统电缆防火多依赖被动式防护,已难以满足现代电力系统的发展需求。因此,在信息化时代,如何有效地利用信息技术提升电缆的主动防火能力,成为保障电力安全的重要课题。本文通过分析电力电缆的火灾成因与特征,重点探讨信息技术在增强其防火性能方面的应用路径与潜力。
摘要:科技的高速发展催生了众多先进技术与新型材料,它们被不断地引入矿业领域,并深度应用于矿井火灾防治新技术体系建设中,显著提升了该体系在火灾预防、控制与扑救等方面的综合能力。本文围绕矿井火灾防治新技术体系展开研究,系统分析其在安全性、经济性与环保性等方面的实践价值,并基于监测预警体系、火灾防控技术、灭火装备升级以及管理制度完善四个维度,提出体系优化构建的具体路径,以期为充分发挥新技术体系在矿井火灾防治中的实际效能提供参考。
摘要:本文基于锂电池热失控特性、电池管理系统监测数据及电站运行环境参数,构建多维度火灾风险评估模型,实现对储能系统火灾隐患的精准识别。融合智能预警算法、舱室隔热设计与气体抑制系统等技术手段,形成“早期预警-快速阻隔-强效控制"的综合防控体系,显著提升火灾预防能力与消防响应效率,为储能电站安全、稳定运行提供技术保障。
摘要:高层建筑作为现代城市的重要组成部分,在集约利用土地、满足社会发展需求的同时,其消防安全问题也日益凸显。为提升高层建筑消防安全性,必须切实加强消防安全检查工作,明确检查内容,并建立有效的保障机制。本文围绕城市高层建筑消防安全检查展开探讨,系统介绍了消防设施的检查要点,分析了当前存在的主要消防安全隐患,进而提出具有针对性的对策,以期为相关领域的研究与实践提供参考。
摘要:随着电力需求的持续增长,变电设备在电力系统中的重要性愈发凸显。然而,变电设备运行过程中存在诸多消防安全隐患,一旦引发火灾,将对电力供应、社会生产生活造成严重影响。本文深入剖析变电设备消防安全隐患,从变压器、电缆、蓄电池等关键设备入手,探究隐患成因。同时,详细阐述防控技术的创新进展,包括新型火灾探测技术、灭火技术以及智能预警系统等,旨在为提升变电设备消防安全水平提供全面、深入的理论与实践指导,以保障电力系统稳定、可靠运行。
摘要:高校学生寝室是学生日常学习与生活的重要场所,其消防安全直接关系广大学生的生命财产安全。本文在分析当前高校寝室消防安全管理存在问题的基础上,从强化组织领导、创新消防安全教育形式、完善消防设施配备、健全消防安全制度体系、常态化开展消防演练等维度,系统地提出构建高校寝室消防安全工作体系的具体路径。通过强化督查落实、深化宣传教育、建立家校社协同共育机制,并联动社区志愿消防资源,全面提升学生的消防知识水平、风险防范意识、应急处置能力与社会责任感,切实促进学生全面发展,共同营造平安、和谐的校园环境,为学校“立德树人”根本任务的落实提供坚实保障。
摘要:随着石油库区规模的扩大及储存设施的复杂化,火灾成为威胁库区安全的重要风险之一。有效的火灾应急预案和实战演练对确保火灾发生时的及时响应和减少损失具有重要作用。本文从石油库区火灾风险分析入手,探讨了火灾应急预案的制定方法与关键要素,分析了实战演练的组织方式和效果评估。通过对典型演练案例的回顾,提出了优化火灾应急预案和提升实战演练效果的具体建议,以进一步提高石油库区的火灾应急处置能力。
摘要:针对装配式建筑火灾后节点结构的安全评估与加固优化问题,本文提出了一套系统性的研究方法。通过建立多维度风险评估体系,结合粘钢加固技术的有限元模拟分析,深入探讨了火灾后节点的力学性能恢复与加固效果。研究基于节点在火灾作用下的损伤机理,构建了涵盖材料性能退化、损伤程度判定、力学性能衰减及使用功能影响四个维度的综合评估指标体系。以新型装配式混凝土墙板节点为研究对象,采用ABAQUS软件平台对火灾后粘钢加固方案进行数值模拟分析。研究结果表明,采用 2mm-4mm 厚度钢板加固可显著提升节点承载力,恢复其抗震性能;当钢板厚度超过 6mm 时,节点延性明显下降,呈现出向脆性破坏模式转变的趋势。本文为火灾后装配式建筑节点的安全评估提供了科学的指标体系,为加固方案的优化设计提供了理论依据与技术支撑,对提升灾后建筑结构的修复质量与安全性能具有重要的工程应用价值。
摘要:建筑施工现场因火源集中、材料易燃,火灾事故频发,对人员财产安全构成严重威胁。防火隔离带作为阻隔火势蔓延、控制火源扩散的关键措施,其设置的科学性直接影响火灾防控体系的有效性。本文通过系统分析典型工地防火隔离带的设置现状、隔离材料性能及布置方式,对比现行消防技术规范,识别出布置不合理、材料性能不达标及监管机制缺失等问题,并从标准执行、材料选型、空间布局及动态管理等方面提出优化策略,为提升建筑施工现场火灾防控能力提供理论支撑与实践路径。
摘要:为系统提升高层建筑消防给排水工程设计质量,充分发挥其在建筑防火体系中的关键作用,本文从施工安全管控、现场管理强化、管道强度保障、压力等级适配及施工工艺规范五个维度,深入剖析了高层建筑消防给排水工程的典型特征。重点围绕双路供水系统配置、自动喷淋系统优化、消防分区科学规划、BIM技术集成应用及材料质量全过程监管五个核心环节,系统地阐述了高层建筑消防给排水工程的设计要点与实施路径。
摘要:随着全球气候的不断变化,森林火灾频发,传统灭火手段面临诸多挑战。近年来,无人机技术凭借其快速响应、高效部署、智能化以及多场景适用性等优势,在森林消防灭火中展现出巨大潜力。热成像技术作为无人机搭载的重要感知手段,可在火灾初起阶段精确捕捉热异常区域,实现对火点的早期识别与快速定位。基于此类技术的发展路径,森林火情监测逐渐转向信息化、数字化、立体化方向推进。通过对热成像数据的智能处理与实况反馈,森林火灾应急响应效率能得到显著提升,有效地控制火势蔓延范围与扑救资源损耗。
摘要:火灾扑救中的次生灾害防控是提升应急救援效能的关键环节。本文系统地分析了爆炸、毒害、结构坍塌及环境污染四类次生灾害的形成机理与危害特征,从火源管理不善、建筑结构与材料问题、应急处置不当、公众安全意识淡薄四个维度剖析灾害成因,提出加强火源管理、优化建筑结构与材料选择、完善应急预案与救援体系、提高公众安全意识与应急素养等防范措施,并制定迅速切断危险源、疏散人员、设置警戒区域、使用灭火剂等处置对策,旨在通过技术与管理双重路径,阻断灾害链式传导,最大限度地降低救援行动中的衍生风险。
摘要:县域户外攀岩基地作为新兴户外运动场所,具有地形复杂、人员流动性大、设施设备多样等特点,火灾风险较高,因此制定科学、有效的消防应急预案十分必要。本文深入分析县域户外攀岩基地火灾风险,探究消防应急预案制定步骤与内容,在此基础上提出实施的关键策略,旨在提高消防应急预案的科学性与实用性,增强县域户外攀岩基地应对火灾的能力,为保障基地安全运营提供有力支撑。
摘要:随着无人机技术的快速发展,消防无人机在基层消防救援中的应用价值日益凸显。本文梳理了消防无人机在火灾侦察、火势监测、物资投送及应急通信等场景中的具体应用,分析了当前基层应用存在的技术瓶颈、设备维护、人员能力与飞行管制等现实问题,并有针对性地提出技术研发优化、管理体系完善、专业培训强化及法规政策适配等策略,旨在为提升基层消防救援站智能化、高效化水平提供理论参考。
摘要:在消防灭火救援行动中,消防员始终面临严峻的安全风险,因此科学避险与有效防护既是保障其生命安全的关键,也是维持救援行动有序开展的基础。本文基于行为研究方法,系统分析了消防灭火救援中的紧急避险与安全防护措施。研究表明,通过强化日常避险训练、完善现场动态监测、严格执行紧急呼救程序等措施,可显著提升风险应对能力。同时,从强化安全意识、实行火灾风险分级防护、开展专项技能训练等方面着手,全面提升消防员的整体防护水平,为高风险环境下的灭火救援工作提供可靠保障。
摘要:随着社会进步和公众安全意识的提升,交通事故抢险救援工作日益受到广泛关注。作为危及人民群众生命财产安全的主要风险之一,交通事故的高效救援已成为维护社会稳定的重要环节。当前救援体系在实际运行中仍存在响应机制、资源配置与协调联动等方面的不足,制约着救援效能的进一步提升。本文通过系统分析现阶段交通事故抢险救援中存在的突出问题,从体制机制、技术装备和协同流程等维度提出有针对性的优化方案,旨在构建更加科学、高效的应急救援体系,切实提升道路交通事故的应急处置能力,为保障人民群众安全出行和促进社会和谐稳定提供有力支撑。
摘要:随着城市化进程的加速,高层建筑如雨后春笋般涌现。然而,高层建筑火灾频发且危害巨大,给消防指挥带来了严峻挑战。本文深入剖析高层建筑火灾的特点,如火势蔓延快、疏散困难、扑救难度大等,并结合具体案例,探讨消防指挥在高层建筑火灾应对中的关键策略,旨在提升消防救援效率和效果,减少人员伤亡和财产损失。
摘要:随着城市化进程的加速,高层建筑如雨后春笋般涌现,极大地缓解了城市土地资源紧张的问题。然而,高层建筑因其层数高、空间大、人员密集及内部结构复杂等特点,一旦发生火灾,火势蔓延迅速,疏散救援困难,给人民群众生命财产安全带来严重威胁。本文深入分析了高层建筑存在的消防隐患,从管理措施、技术保障、消防设施三个方面展开详细探讨,并提出了相应的防火监督管理对策,以期为提升高层建筑消防安全管理水平提供参考。
摘要:随着社会的进步和公共安全意识的普遍增强,消防监督检查与便民利企服务的深度融合,已成为现代消防管理体系建设的核心任务。传统依赖人工巡查和定期检查的模式逐渐暴露出效率不高、覆盖有限等局限,同时企业和公众对消防安全服务也提出了更高效、更精准的新要求。本文围绕消防监督检查与便民利企服务融合的实践路径展开探讨,具体涉及信息化平台构建、监管流程优化、服务型监管转型等关键内容,并结合典型实践案例剖析其实施成效。通过政策支持、人员能力建设和持续改进机制等保障措施,推动消防安全管理向更高效、更透明、更便民的模式转型。
摘要:随着大型安保活动数量的不断增加与规模的持续扩大,消防监督检查已成为保障此类活动安全进行的关键 防线。本文对大型安保活动消防监督检查工作展开系统梳理,剖析其当前的状况以及存在的问题,从制度、资源、协作 和执行四个层面进行深入研究。针对这些问题,分别提出完善制度体系、强化资源保障、加强协同联动以及提升执行效 能等优化对策,为提升大型安保活动消防监督检查水平提供理论参考与实践指导。关键词:大型安保活动:消防监督检查:制度优化:协同联动:执行效能
摘要:消防安全监督与防火工作面临日益复杂的城市风险环境挑战。本文深入分析了智慧消防技术在全域风险感知、隐患智能识别、设施状态实时监测及应急救援指挥等关键环节的具体应用效能,系统探讨了当前在技术标准统一性、专业人才适配度、数据安全性以及成本效益平衡等方面存在的突出问题。通过厘清技术应用现状与发展瓶颈,提出推动标准规范建设、强化人才体系化培养、构建可信数据安全框架、创新投入模式与深化场景融合等发展路径,为智慧消防技术深度赋能防火监督工作、实现火灾防控从被动响应向主动、精准预防转型升级提供实践参考。
摘要:随着城市化进程的不断推进,高层建筑数量持续攀升,其消防安全问题日益凸显。本文聚焦高层建筑消防设备隐患与防火监督体系,系统识别当前存在的突出问题,并提出具有针对性的优化路径。深入分析表明,设备选型与维护管理的系统性缺失是隐患形成的根本原因,而监督体系不完善进一步加剧了安全风险。本文从技术优化、管理提升与制度完善三个维度提出对策。通过设备、管理与制度的三维协同,为高层建筑火灾防控提供系统化解决方案,对提升城市建筑安全水平、保障人民群众生命财产安全具有重要的理论与实践价值。
摘要:随着社会用电量的持续增长,电气火灾在各类火灾事故中所占比例日益上升,成为消防安全管理中的重点与难点。电气火灾监控系统作为现代消防技术的重要组成部分,能够对线路温度、电流、电压、漏电等关键参数进行实时监测和预警,极大地提升了火灾隐患发现与处置的及时性与准确性。本文围绕防火监督中的电气火灾监控系统展开探究,分析其系统组成与工作原理,梳理当前主流技术类型与发展趋势,进一步论述其在提升火灾防控能力、优化消防管理体系中的实际应用价值。研究发现,电气火灾监控系统在火灾预防、事故响应和事后追溯等方面均具有不可替代的作用,已成为推动智能化、信息化防火监督体系建设的重要支撑。通过推广并应用此类技术,可有效地弥补传统消防手段的不足,增强对电气火灾的科学管控能力,对保障公共安全和社会稳定具有重要意义。
摘要:随着高层建筑数量的增加,火灾防控工作日益受到重视。高层建筑防火监督与检查成为保障人员生命财产安全的重要环节。本文重点分析了高层建筑防火监督的核心内容与检查要点,探讨了防火设施的检测标准和检查流程,并结合实际案例,指出当前防火管理中存在的问题及改进措施。加强高层建筑的防火监督与检查工作,能够有效降低火灾风险,提高建筑安全管理水平,确保火灾发生时的及时响应和有效处置。
摘要:在城市化进程加速的背景下,建筑防火性能已成为保障公共安全的核心要素。防火隔热层作为建筑防火体系的关键构成,其施工工艺的优劣与质量控制的成效,直接决定着建筑整体的防火等级和安全水平。本文系统剖析建筑防火隔热层常用材料特性、标准施工流程,深入探讨施工中常见的质量问题,并有针对性地提出控制方法。同时,对施工技术要点与管理策略展开研究,旨在提升防火隔热层施工质量,为筑牢建筑工程安全防线提供技术保障与实践参考。
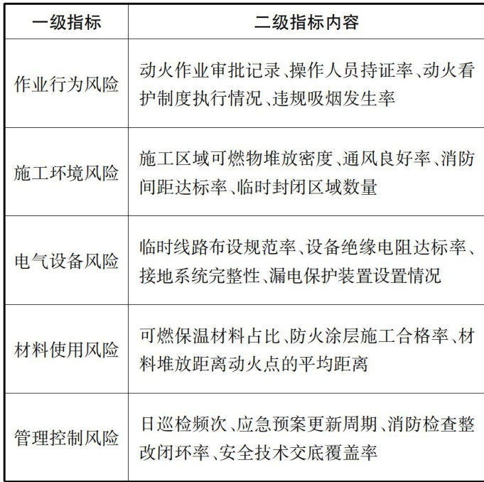
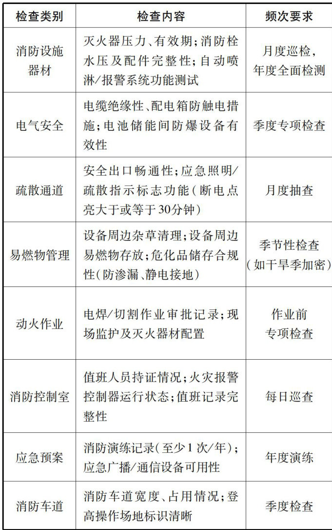
摘要:在风道施工期间,由于作业空间处于封闭状态、所使用材料的可燃性较高且动火作业频繁,极易引发火灾事故。这类事故具有隐蔽性突出、蔓延速度快、扑救难度大等特点,传统的风险管理模式多依靠经验判断与静态巡查,难以实现对火灾的动态监测和精准管控。本文结合风道施工的作业环境特点,构建多维度指标体系,运用层次分析与模糊综合评估方法,对火灾风险展开量化识别与等级划分,旨在为施工阶段的火灾预防控制提供科学支撑与技术途径。
摘要:随着社会经济的持续发展,人与自然的关系日趋紧张。为实现可持续发展目标,建筑行业须积极践行绿色环保理念,全面推进低碳建筑设计。在这一体系下,消防设施与可再生能源系统的协同布局显得尤为关键——它不仅直接关系建筑全生命周期的碳排放水平,还深刻影响着人民群众的生命财产安全。因此,亟须深化对消防设施与可再生能源系统的整合研究,探索二者协同规划的有效路径,从而实现环境保护与消防安全的有机统一。本文将立足低碳建筑设计视角,系统探讨消防设施与可再生能源系统的协同布局策略,以期为推进建筑行业绿色转型、构建安全、可持续的人居环境提供理论参考与实践指引。
摘要:电梯作为现代建筑中不可或缺的垂直运输工具,其机械结构涵盖了鬼引系统、导向系统、轿厢系统、重量平衡系统以及安全保护系统等多个精密子系统。在火灾发生时,高温、烟雾等极端环境条件会引发金属材料力学性能衰退、电气元件失效及机械部件变形等一系列连锁反应,不仅可能导致电梯系统功能瘫痪,还会显著增加次生灾害风险。本文系统地分析了火灾环境下电梯各核心部件的损伤机理与性能演变规律,并在此基础上提出了包括耐火材料升级、智能监测预警、应急电源配置和防火隔离技术在内的综合防护策略。通过构建多层次、全方位的安全保障体系,有效地提升电梯在火灾等极端工况下的应急响应能力与系统可靠性,为保障人员安全疏散和降低财产损失提供重要的技术支持。
摘要:将BIM技术引入建筑施工领域,为防火风险的识别与管控提供了创新性的解决方案。该技术凭借其三维可视化、信息集成与动态监控等核心能力,能够系统整合建筑材料属性、设备布局及环境参数等多源数据,构建科学的风险评估与防控模型,实现对施工过程中潜在火灾隐患的实时感知与精准预测。BIM技术的深入应用,不仅显著提升了施工现场防火管理的精细化水平与响应效率,还为应急预案的制定与优化提供了可靠的数据支撑和情景模拟平台,从而有效地降低建筑施工阶段的火灾发生风险,推动工程安全管理从被动应对向主动预防的模式转型。
摘要:随着我国建筑行业的持续进步与发展,建筑消防安全日益受到重视。尤其在钢结构材料被广泛应用的背景下,提升钢结构建筑的防火性能显得尤为关键。性能化设计方法已逐步应用于钢结构防火设计领域,其在体现必要性的同时,仍存在一定的优化空间,需在实践应用中不断加以完善,从而为钢结构建筑的防火安全设计提供更加科学、可靠的技术支撑。