摘要:长江流域作为中华民族重要的文明发源地,稻作、铸铜、冶铁、建造、陶器、漆器、瓷器、丝织、盐业等生业在此勃兴。特别是史前时代的长江流域,在农业生产、水资源利用、古城营建、手工生产专业化等方面,为中华文明的形成贡献了丰富的文化遗产。长江文明的形成是物质积累、技术革新、社会分化和组织协调能力增强等因素共同作用的结果,具有连续性与创新性稳定共存、多元性与融合性辩证统一、神权驱动与地缘聚合的社会整合方式等特征。作为长江文化谱系中的“华彩乐章”,三峡地区在中华文明进程中的独特价值,由最近30年依托三峡水利工程开展的密集考古工作和丰富成果进行了系统阐释。三峡是长江上、中游的廊道以及与中原交融的通道,巴、蜀与楚文化联结起长江上、中游及其与中原地区的互动、博弈与融合互鉴,最终和长江流域其他文化一起融入中华大一统的文化体系。今天在长江文化系统性保护的需求下,长江流域的物质文化遗产和非物质文化遗产保护利用实践都在为破解“如何将分散的文化遗产资源转化为可感知、可传承的文化载体”难题探索路径,尤其是长江国家文化公园规划及三峡考古遗址公园建设,更需要突出长江文化共同体特质,宏观层面以“文化共同体”视野认识长江文化的统一性和区域性,微观层面通过考古遗址公园“向日葵”式的展示利用,激活长江文化基因的时代表达,在新的时代条件下,以长江文化的价值传承为根本,彰显人们在现代生活中的文化自觉。而加强长江文化的国际传播交流、加强人类文明互鉴更是一个富有时代意义的话题,也是保护传承长江文化遗产、推动人类文明共同发展的一条重要路径。
摘要:长江是中华文明的重要起源地,长江流域的考古成果是我国百万年人类史,一万年文化史,五千多年文明史的重要历史见证。从距今200多万年前就有人类在长江流域繁衍生息,考古发现呈现了长江流域旧石器人类与文化连续发展脉络。旧石器向新石器过渡时期水稻驯化、定居行为的考古收获,为书写万年文化史提供了素材。上山文化、彭头山文化等拉开了稻作农业聚落社会发展的序幕。稻作农业发展和聚落演进相辅相成,共同推动着社会进步和文明的进程。在此过程中,灌溉水利的进步催生出复杂的稻作农业体系,出现了规模性的水利工程系统。城作为文明的重要标识,是稻作农业和水利工程发展到一定阶段的产物。聚落的壮大刺激了制陶手工业的发展,制陶的专业化、标准化和规模化促使社会分工加剧。高庙文化白陶成为观念与信仰的代表,凤鸟、獠牙、八角星、太阳等艺术母题以观念与信仰的思想范式存在并得以存续,经汤家岗文化、河姆渡文化、崧泽文化、大溪文化、凌家滩文化,发展到良渚文化、肖家屋脊文化,成为长江文化精神的重要内容,并流传于后世。长江文化各区域在发展过程中频繁交流,距今6000年前后,长江全域文化带出现,接续着联动与协同发展的方式。长江不仅连接了本流域各区域文化,也连接着黄河文化,长江、黄河文化在新石器发展过程中密切互动,共同推动着多元一体中华文明的形成和发展。
摘要:长江作为贯通中国东西的“黄金水道”,不仅是自然地理意义上的线性遗产,更是中华民族多元一体格局形成与演进的核心“文化生命体”。当前,长江流域的文化遗产保护正处于由分散化、要素化向系统性、整体性转型的关键阶段,本文拟立足于“两个结合”的指导思想,将马克思主义基本原理同中国具体实际相结合、同中华优秀传统文化相结合,以空间生产理论与知识生产理论为双重理论基石,理论层面构建“空间—知识—生命体”的立体结构,实践层面提出空间协同与知识协同的具体策略,辩证思考长江流域文化遗产保护从“线性遗产”向“文化生命体”的范式转型,以期为长江流域文化遗产构建兼具生态韧性、文化延续性与社会包容性的系统性保护路径提供学理支撑,亦为全球大河文明遗产治理贡献中国方案。
摘要:长江文物资源分布区域包括13个省级行政区共34万余处不可移动文物资源,本文从时代兼顾主题的角度将长江不可移动资源划分为人类起源遗存、中华文明起源遗存、政治军事遗迹、历史城市、传统村镇、重要古代文物建筑、石窟寺及石刻艺术文物、古代手工业遗址、古代商贸遗迹、水利设施遗迹、书院与名人文化遗迹、文化景观、近现代工业遗产、革命文物遗迹、社会主义先进文化见证物等类型。从文物保护阐释利用的角度规划了“一园”统领下的“一轴、八廊、七片、一网”展示利用格局。“一园”指长江国家文化公园;“一轴”以长江干流为主体,以水上行为主线,自西向东沿江串联相关文物资源,形成山水文化景观轴;“八廊”以长江水系8大支流为支撑,形成围绕区域地理单位的长江文物分布廊带;“七片”围绕长江上中下游的藏羌、滇黔、巴蜀、荆楚、湖湘、赣皖、吴越等七个文化区域;“一网”聚合传统村落、工业遗产、农业遗产、水乡遗产等特有文化遗产类型,形成长江特有的文物资源保护利用体系网。从规划的视角,从文物资源中提炼长江流域特有的中华文明标识,进行文物保护展示体系规划,支撑长江国家文化公园建设,探索区域性或县域主题文物游径及长江文物主题展示片区建设,形成“小而美”文旅融合新业态,助力长江沿线高质量发展。
摘要:文旅融合是推动长江文化双创融合、助力长江文化认同建构,让长江文化发挥凝聚中华民族共同体意识价值的重要途径。基于文化认同理论和互动仪式链理论视角,本文厘清了互动仪式链与长江文化认同的关系向度,探索了旅游情境下长江文化认同的建构机理。长江文化旅游消费者在集体文化体验、群体社会交往中,聚焦特定文旅项目,形成情感共鸣共享,在集体兴奋中凝聚长江文化共同体意识,形成长江文化依恋,塑造长江文化身份,并产生保护传承弘扬长江文化的行为实践,最终构建起多维度的长江文化认同。通过营造沉浸式文旅互动情境、创新体验式文旅互动仪式、构建跨代际文旅互动社群、融合新时代文旅数智技术等实践路径,能够有效建构起消费者的长江文化认同。
摘要:“十五五”时期,适应国际国内形势的深刻变革,实施非遗的系统性保护成为新时代非遗保护的战略性要求。整体而言,非遗保护将实现从“稳定基本面”到“可持续性发展”、从“抢救性保护”到“系统性保护”、从“资源驱动型”到“科技赋能型”、从“政府主导、社会参与”到“市场引导、政府保障”的转变。面对数字技术环境和经济产业环境的快速变化,为应对非遗保护与发展理论创新不足、非遗保护实践系统性不强、非遗保护方式信息化不优、非遗保护评估标准体系化不够等现实挑战,需要构建中国特色的非遗自主知识体系、深化新时代系统性保护方法体系、打造适应中国非遗特点的智慧非遗体系、建立科学的非遗保护评估指标体系。
摘要:历史文化街区作为城市文化旅游开发的场所,也是本土文化与外来文化交汇的空间,但在旅游开发语境下,历史文化街区若只以经济发展为导向,则可能产生过度商品化、“无地方性”等现实难题。在此背景下,文化治理有可能成为调节地方文化与旅游实践相互作用的合理方式。本文以当前全球都市的文化政策重要导向——文化治理(cultural governance)为理论视角,应用至历史文化街区的旅游开发这个特殊的空间场域中,以解决历史文化街区文化旅游发展不均衡的问题。文化治理以文化为导向,将历史文化街区作为文化治理各主体、关系相互作用的场域,以旅游作为媒介,连接空间中的客体以及治理的主体,最终形成“空间主体—旅游媒介—治理主体”的实践逻辑。该逻辑有利于在历史文化街区构建“旅游场”的同时,结合不同社会群体的参与力量,保育地方文化特质,并通过发挥“旅游”这一特殊媒介的情境功能与联结作用,展现文化可持续发展的活力,弘扬城市文化主题,建构地方文化认同。
摘要:新时代的跨文化叙事强调全球传播整体思维的转变,为“物”的叙事提供了更多阐释路径。文物作为文化载体,是对外传播之必要“符号—物”。本文提出数智技术赋能下影像媒介的“符号—物”叙事可实现从“单一物”到“人—物链接”的跃升,通过聚焦“人—文物合体”的跨文化叙事,拆解其从外观呈现到文化表征的实现逻辑,以探索影像“人—文物合体”在形象建构、媒介技术与叙事尺度方面的发展向度。
摘要:随着社会对文物价值认识的深入以及新媒体的持续发展,文物价值的媒体传播面临诸多机遇与挑战。本文系统梳理了当前文物价值的媒体传播现状及存在的问题。研究发现,当前文物价值传播呈现出传统媒体与新兴媒体深度融合、国际传播路径多元化、公众参与范式革新的态势,逐步构建全维度、立体化传播格局。在传播过程中,出现战略统筹不足、宣传主体单一、覆盖面不均衡、新技术应用滞后、国际传播面临困境、可持续发展动能不足等问题。在关注国内文物价值媒体传播实践的基础上,本文从强化顶层设计、激发社会参与、加强国际传播能力建设、优化传播生态等方面提出优化路径,以期为文物价值传播效能提供实践参考。
摘要:非物质文化遗产作为中华优秀传统文化的重要组成部分,反映了中华民族赓续千年的悠久历史,彰显出中华文明生生不息的文化特质。非遗蕴含着国际传播价值的同时,面临着语境转化难题、传播渠道局限、受众定位模糊以及传承创新脱节等问题。对此,需要依托数智技术提高非遗的语境转化效能,优化其传播、保护、创新路径;激发传播主体活力,构建非遗海外传播体系,形成官方主导、各方参与的协同传播合力;科学区分海外受众群体,实现非遗海外精准传播,巩固文化传播契合处和认同点;积极推动国际文化传播交流合作,构建美美与共的国际文化交流传播格局。
摘要:中东铁路沿线城镇遗产是中俄关系史上重要的文化遗产,曾对中俄东北—远东地区的城镇演变、交通贸易和文化交流历史演进发挥了重要影响。当下中东铁路沿线城镇面临历史空间破碎、铁路遗产灭失和遗产跨境治理机制缺失与成效不足等问题,随着中俄双方交流合作领域不断扩展和深入,中东铁路跨境城镇遗产价值亟待重新认识并开展有效的跨境治理。故将传统认知下中国境内中东铁路主线拓展到俄方延伸线,将中东铁路沿线主要城镇的城镇遗产作为一套相互关联的系统研究,总结中东铁路沿线城镇遗产作为跨境系列遗产的整体性特征,揭示来自政治经济、历史地理、规划设计和社会文化方面的形成动力,重识跨境系列城镇遗产的复杂性、多样性和系统性价值。
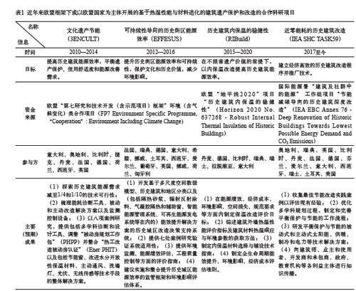
摘要:欧盟RIBuild项目聚焦石、砖、木构历史建筑内保温改造的稳健性,构建了涵盖热湿性能评估、材料退化机制解析、改造方案优化的全链条技术体系,以达到平衡遗产保护与能效提升核心目标。本文概述了欧盟RIBuild项目建立“热量—空气—水分”(HAM)耦合分析逻辑,明确内保温改造对墙体热湿平衡的影响机理。基于该分析逻辑,系统梳理了4类主要环境风险的退化机制、评估方法与控制策略:霉菌滋生通过等值线模型与VTT模型量化温湿度阈值,木质腐烂依靠含水率与pH值监测实现预警,冻融破坏明确了不同砖石材料的临界饱和度标准,藻类生长结合色度测量与数字图像分析完成定量评估。最后指出,该项目对我国历史建筑保护具有参考价值,未来可结合本土气候与建筑特性,引入其热湿耦合模拟技术,完善内保温改造规范,在保护文化遗产真实性的同时,助力实现建筑节能与碳减排目标。
摘要:在乡村振兴战略推进过程中,作为朝鲜族主要聚居地——延边地区传统村落文化得到保护和传承,但也出现了新问题,面临着新挑战。本文以水南村为例,通过对乡村振兴实践现状的宏观审视和微观把握,系统梳理朝鲜族传统村落存在的诸如特色区域规划面积小、生态保护与开发冲突、产业发展动力不足、建筑风貌特色控制不当、建筑空间均质化、建筑布局混乱以及历史环境要素缺乏有机联系等突出问题,以乡村振兴的“五个振兴”发展目标为引领,提出深入挖掘传承农耕文化、把控民族特色建筑风貌、提炼传统村落叙事空间、生态与景观可持续发展、激发村落经济发展活力、增强村落内生性动力等优化提升策略,以期能为朝鲜族聚居区传统村落的保护与发展提供参考,实现“地方特色鲜明、人与自然和谐、产业融合共荣”的可持续发展目标。