[摘要]铸牢中华民族共同体意识是新时代以来党的民族工作的主线,是民族交往交流交融的行动指南,尤其是在中华文化认同、文化自觉、文化自信、文化再生的可持续发展构建中成绩显著。数字技术赋能非遗传播在传承文化基因、拓展文化新表达、促进民族文化认同、推动文化产业发展等方面注入了新动能,是铸牢中华民族共同体意识的重要文化创新转化形态。在守正创新中讲好非遗故事、立足人民需求塑造共通互动的情感空间、跨界融合促进文化产业发展是铸牢中华民族共同体意识的三重逻辑向度。非遗数字传播存在共同的记忆符号凸显不足、非遗数字化转换动能滞后、跨界融合效果不佳的困境。铸牢中华民族共同体意识与非遗数字传播共生共荣的可能路径是:坚持以人为本树立各方协同参与凝聚文化共识的价值导向;在与时俱进中保持非遗本位与数字化传播创新的统一;以数字技术赋能促进非遗创新转化与市场需求的多元发展。
[摘要]国际理解教育是铸牢中华民族共同体意识的核心教育资源,探索这一教育资源的有效运用路径,形成中国特色实践方案,是铸牢中华民族共同体意识的重要支撑。研究从国际理解教育的时代发展和铸牢中华民族共同体意识对国际理解教育的时代要求两个方面梳理国际理解教育夯实铸牢中华民族共同体意识根基的时代背景。进而从深化对“共同性”的理性认知、强化中华民族共同体的内部认同、营造铸牢中华民族共同体意识的外部有利环境三个层面,阐释国际理解教育夯实铸牢中华民族共同体意识根基的逻辑机理。在此基础上,提出新时代中国国际理解教育应以铸牢中华民族共同体意识为导向,从目的校准、内容提质、过程夯实三个维度,构建兼具本土根基与国际格局的教育路径,培养具有家国情怀、世界眼光和生态智慧的时代新人,为国际理解教育贡献中国方案,为中华民族伟大复兴与和谐稳定外部环境的构建提供坚实教育保障。
[摘要]红色文化与中华民族共同体意识在价值内核上具有同构性,是凝聚民族认同、强化国家意识的重要文化资源。在康巴地区,红色文化铸牢中华民族共同体意识有其内在逻辑。从历史维度看,康巴红色文化的生成根植于马克思主义基本原理同本土传统文化相结合的动态过程,革命记忆通过地方符号的转译与仪式传统的创造性转化,嵌入区域性知识体系;从空间维度看,红色文化与多民族文化在认同政治逻辑下交融共生,实现符号与意义的再生产;从实践维度看,红色遗址保护、教育嵌入与文旅创新等路径构建了具身化的认同塑造场域,通过亲身参与、情感体验与日常实践,将宏观叙事转化为个体认知,推动文化记忆向价值认同深化。红色文化铸牢中华民族共同体意识,关键在于实现历史资源向当代价值、文化形式向精神实质、宏大叙事向个体认同的有机转化。
[摘要]借助数据处理—文献分析—理论建模的链条式逻辑,生成式人工智能推动了知识生产变革。通过研发本土化模型,建立既遵循普遍性规范又符合自身情境、价值的知识生产机制,能够为构建自主知识体系提供有效工具。中华民族共同体理论研究具有长时段、跨民族、跨学科和多模态等特征,生成式人工智能可发挥厘清标识性概念语义和构建概念体系以奠定理论基石、整合知识网络和发现理论关联以提供结构化支撑、重塑研究范式和混合定量定性方法以深化理论研究、生成符号记忆话语和适配多维语境叙事以增强认同感等多重作用。同时生成式人工智能在中华民族共同体理论建构中存在技术结构性、意识形态解构性和主体性消解等风险,有必要从适应性算法设计、内容审查和人机协同等维度建立防范机制,实现工具理性和价值理性、技术赋能与学科发展的良性互动。
[摘要]构筑中华民族共有精神家园能为铸牢中华民族共同体意识奠定坚实的精神和文化基础。在文化记忆视域中,中华文化符号为中华民族共有精神家园提供了认同基础,共同文化记忆有助于中华民族共有精神家园的文化传承,各民族交融共生推动中华民族共有精神家园创新发展。目前,虽然文化记忆为构筑中华民族共有精神家园提供了坚实基础,但仍面临西方理论应用的适配性和多学科协同研究不足、中华文化符号建设的碎片化与异化,以及文化记忆传播的代际差异和单向性问题。为此,需要从战略引领、理论支撑、实践赋能三个维度,将共有共享的文化记忆资源转化为铸牢中华民族共同体意识的生产性力量,共同推动文化记忆从保护对象转化为构筑中华民族共有精神家园的活性资源,最终实现个体情感归属、群体价值共识与民族复兴目标的深度契合,使中华民族共有精神家园从“文化符号建设”升维至“精神价值共生”,从而为实现中华民族伟大复兴提供坚实的精神支撑与强大的文化动力。
[摘要]超越血缘、村落、文化等多重边界的族际互助,有效促进了多民族间的交往交流交融,对边疆社会多元聚合进程具有深远影响。“宾弄赛嗨”互助是广泛存在于云南普洱孟连县的一种族际互助类型。出于生产生活需要,当地傣、拉祜、佤、汉等多族民众结为互助伙伴,建立了胜似亲人的深厚情谊,并形成了向外发散、代际相传、互为主体的“树状星型”互助网络结构。该关系网络有机融合了家族互助网络的伦理道义与邻里互助网络的开放兼容特质,规避了两者所存在的封闭化与工具化的局限。依托伦理道义性、功能递进性与文化互惠性,“宾弄赛嗨”互助网络呈现出显著的聚合力、稳定性与持久性,有力促进了民族间经济、社会、文化、情感层面的多维互嵌,成为边疆多民族地区有机团结与发展共进的重要载体。新时代语境下,将族际互助网络与农民合作经济组织创造性衔接,可为探索边疆地区乡村振兴与中华民族共同体建设“同频共振”提供可行路径。
[摘要]至2025年底,国家安全学一级学科设置已走过五个年头。学科成立以来,在教材体系建设、学位点布局、人才培养与智库服务等方面取得显著进展,初步形成良性学科生态,但仍存在对总体国家安全观理论学习理解还不够深入全面、学科体系建设处于初创阶段、学位点建设不均衡、特色还不够突出、支撑体系不完善等问题。为此,应立足我国国家安全实际,强化理论引领、明确人才培养定位、完善学科专业领域体系、创新教学科研模式、夯实支撑条件等学科体系建构路径。学科建设的回顾与展望,旨在为“十五五”期间国家安全学实现高质量发展提供参考,助力建设中国特色国家安全学学科体系,为推进国家安全体系和能力现代化提供理论支撑与人才支持。
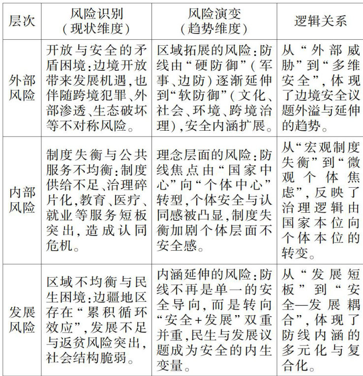
[摘要]通过法治手段筑牢边疆安全防线,不仅是贯彻总体国家安全观的根本要求,也是推动国家治理体系和治理能力现代化的必然路径。从边疆民族地区安全防线的运行机理来看,将安全治理纳入法治轨道的关键在于依托制度化、规范化的方式统筹协调安全与发展的关系。全面贯彻实施《国家安全法》《反分裂国家法》《陆地国界法》《出境入境管理法》等法律,不仅能够有效防范和规制跨境风险、恐怖主义渗透、生态破坏等多重安全威胁,而且能够为边疆民族地区的经济发展、社会治理和公共服务提供坚实的制度支撑。实践中应聚焦边疆民族地区安全防线的风险识别,不断完善治理路径,通过外部压力、内部隐患与发展制约三个维度,厘清理念认知、区域特性与制度机制层面的风险演变逻辑,以制度互构实现边疆整合,以均衡协同强化安全与发展,以法治联动推进民族团结与中华民族共同体建设,从而为筑牢边疆民族地区安全防线提供系统、长效的法治保障。
[摘要]工业社会较之人类此前的其他文明形态社会而言,呈现出显著的加速特征,并反映在工业化以来四次重大的科学技术革命所引发频繁而巨大的社会变动之中。进入21世纪以来,随着人工智能即AI的重大技术突破,技术加速引发新一轮的社会加速如今正在以前所未有的影响力迅速重构人类社会的经济体系、职业结构与社会生活,不仅给人类个体身心带来严峻的适应性挑战,引发人们对于发展现实、未来前景的种种担忧与恐慌心理,而且不断提升经济、政治领域的加速欲望与竞争烈度,不断加深全球社会发展的不确定性与风险性。从人类学视角观察和分析可以发现,在技术进步与社会发展、技术革新与社会转型、技术加速与社会加速之间存在深刻的本质联系,人们需要充分理解技术与社会加速无法遏制的深层原因及其所带来人类发展问题的性质与根源,充分正视加速时代现有国家竞争机制所存在的问题与风险,努力通过寻求对加速的合理领导与控制,避免日益严重的全球技术政治危机产生更多破坏性后果。
[摘要]田野研究是人类学的核心方法与知识生产基石。早期人类学从“书斋式研究”到“科学田野工作”的范式转型,确立了田野研究的学科地位;经典民族志时期,人类学研究重心从客观记录转向反思性书写,推动了田野权威的重构。随着全球化与数字技术的发展,人类学的田野研究又呈现出两大关键趋势:一是研究场域从单点民族志拓展至多点民族志,研究对象从传统社区延伸至都市社会中的跨国移民、企业组织等多元对象;二是数字技术催生了“线上线下融合”的新型民族志,从网络民族志、数字民族志逐步演进至“数智民族志”,数智化工具在田野数据的采集、管理和分析中逐渐体现出应用价值,并被广泛应用在跨学科领域的研究中。但值得关注的是,“大数据”的规模优势与“厚数据”的人文深度如何平衡,以及数字伦理与数字鸿沟的破解,仍是未来人类学田野研究需要关注的重要议题。
[摘要]人工智能技术的高速演进,为音乐创作领域开启了全新发展图景。AI不仅能够减轻音乐创作者的负担,同时也能让缺乏专业音乐知识的普通群体参与音乐创作,在短时间内生成大量音乐作品,更推动音乐作品的跨域传播,打破音乐传播的时空壁垒。而智能音乐的发展背后潜藏着多重深层隐忧,相关风险贯穿于计算机、互联网、智能媒体、社群组织的发展进程与人工智能技术的迭代演进全过程。数智时代下,音乐生产、创作、传播与营销等方面均面临着发展机遇与现实挑战。海量智能音乐的涌现,不仅可能消解人类在音乐创作劳动实践中积淀的认知、思想与情感体验,更让传统音乐的传承与发展面临式微困境;数字技术生成的智能音乐极易走向商品化,不仅对人类原创音乐作品形成市场冲击,更让传统音乐的本质内涵发生异化,进而引发音乐领域的多重异化与失衡状态,具体表现为音乐创作的具身与离身异化、音乐传播中创作者与欣赏者的关系异化,以及传统音乐作品与智能音乐产品的发展失衡等。
[摘要]揭示幻想如何进入现实机制是数智时代科幻人类学的重要研究命题之一,如何在叙事、象征与实践之间生成新的社会力量,长期以来,火星承载着跨越神话、科学与文学的复合想象,从古代文明的“灾星”母题到现代科幻思想实验的演变,表明火星始终是人类的叙事实验场,并形成想象与实践互哺的动力机制。在此背景下,青海“冷湖火星小镇”的田野案例探索了以未来想象为资源的文化建构机制。冷湖通过空间营造将雅丹地貌、工业遗址等景观转译为可沉浸体验的火星体验场,通过文学创作和评奖机制将在地经验提炼为科幻文本,再反馈于空间命名与规划,将火星的象征内涵与“科技-科普-科幻”的组织逻辑深度绑定,重构了地方经济形态,并与世界级天文台的科学实践形成共生赋能。冷湖案例揭示了叙事如何成为重组社会资源与个体身份的驱动力;而科幻人类学应成为一种引导性的批判实践,主动参与未来社会图景建构。
[摘要]为理解强人工智能(AGI)作为智能“他者”的本质,需将其独特的“计算时间性”确立为异于人类经验的存在论范畴。此举旨在超越将机器时间视为人类心理时间模拟的局限,警惕拟人化投射的理论遮蔽,揭示AGI的根本异质性。底层架构上,AI模型凭借注意力机制将时间序列“空间化”为可全局通达的数据共时场,颠覆了人类不可逆的“绵延”感;功能运作上,分层强化学习在纳秒级操作与长时程规划间建立关联,展现出跨尺度、无现象体验的“前瞻性计算”。这一存在论断裂严峻挑战了伦理学与法学:对于缺失“笛卡尔剧场”的功能性主体,传统的意图判断、过错归因与法律人格界定陷入理论失效的困境。这不仅动摇了以意识为基石的归责体系,引致“责任真空”,更迫使我们从未来人类学高度反思“人”的定义。为此,亟需构建应对人机异质性的共存新伦理,为未来社会的法律监管与价值对齐提供哲学根基。
[摘要]在生成式AI重塑媒介生态的背景下,非物质文化遗产纪录片正经历着本体论层面的剧烈震荡,在伦理上面临从物理世界的“镜像记录”向数字空间“技术建构”转型的关键挑战。作为积极“行动元”的生成式AI,正推动着非遗纪录片叙事范式发生三重根本性转:叙事时空上,从对过去的“静态保存”转向数字情境的“动态激活”;叙事权力上,从专业精英的“权威独白”转向人机协同的“共生叙事”;传播机制上,从跨文化传播转向深层语义的“跨语义生成”。这一深刻转型虽然催生了虚实共生的“后人类遗产”新形态,但也引发了原真性被拟像消解、创作主体性异化及算法权力垄断流量分配等深层伦理危机。鉴于此,亟需构建“人文主导、技术适配、多元协同”的协同治理框架,在规避技术异化风险的同时,于技术赋能与文化守正的辩证张力中探索非遗活态传承的可持续路径。