摘要:随着智能体在复杂动态环境中的路径规划需求日益增长,传统Q-Learning算法在收敛速度、避障效率及全局优化能力上的局限性逐渐凸显。针对Q-Learning算法在路径规划中的不足,本文提出一种结合动态学习率、自适应探索率与蒙特卡洛树搜索(Monte Carlo Tree Search,MCTS)的改进方法。首先,通过引入指数衰减的动态学习率与探索率,以平衡算法在训练初期的探索能力与后期的策略稳定性;其次,将MCTS与Q-Leaming结合,利用MCTS的全局搜索特性优化Q值更新过程;此外,融合启发式函数以改进奖励机制,引导智能体更高效地逼近目标。实验结果表明,改进算法的平均步数、收敛速度、稳定性等相较于传统算法提升显著,本研究为复杂环境下的智能体路径规划提供了一种高效、鲁棒的解决方案。
摘要:随着大规模在线课程(MOOC)平台的普及,学习者可获取丰富的教育资源。然而,在海量学习资源背景下,个性化课程选择面临一定挑战。传统推荐模型缺乏足够的可解释性,为此本文提出了基于图卷积网络和多视角元路径的课程推荐模型(CR-GCNMP),通过融合协同模型中基于关联交互预测偏好的思想,提升推荐的精准度与合理性。首先,利用图卷积网络递归传播学习者一课程交互信息,生成高阶嵌入表示以捕捉协同信息;其次,从多维属性的课程知识图谱中,提取多视角元路径,并通过双向LSTM分别构建学习者偏好与课程适配度的双向语义模型;最后,设计注意力机制动态聚合元路径权重,生成可解释的推荐结果。本文在公开数据集XuetangX上开展实验,结果显示:CR-GCNMP在Precision@10、Recall@20和NDCG@5指标上,分别超过基线模型 1.1%.7.2% 和 8.1% ,并有效提升了学习者在在线学习平台的学习体验和学习效果。
摘要:持续关系抽取模型使用包含新关系的数据集进行重新训练时,模型参数的相关先验关系类别会被重新加权,导致灾难性遗忘问题,尤其在相似关系的决策边界附近。因此,本文提出一种基于边缘对比学习的持续关系抽取模型MCL-CRE。该模型通过边缘对比学习提升模型区分现有关系的能力,并扩大决策边界附近相似关系表示之间的距离。实验结果表明,该模型可稳定区分相似关系,且在不平衡的TACRED数据集上取得了显著效果。
摘要:动态场景的高精度重建在自动驾驶、增强现实等领域具有重要意义。本文提出一种基于事件相机的动态神经辐射场重建与运动补偿方法STAA-NeRF。该方法设计可微分事件熵引导的自适应时空注意力模块(DEE-SA),在多帧事件流中自适应聚合动态特征,提升对高速运动区域的建模能力;同时引入事件-射线微分耦合模型(ERDCM),通过事件梯度驱动实现采样偏移与密度调节,从而在理论上保证运动补偿与几何建模的一致性。实验结果表明,在真实及合成的高速场景中,STAA-NeRF相较于Deblur-NeRF平均提升约2.6dBPSNR、0.1SSIM,及降低0.04 LPIPS,在低光照与高速运动环境下依然保持鲁棒性能。研究成果为动态视觉系统的实时感知与高质量重建提供了一条新技术路径。
摘要:针对航班延误预测中超参数优化、特征协同效应量化的问题,提出了一种结合参数高效搜索与交互效应分析的可解释预测方法,通过LightGBM构建模型并设计自适应优化策略提升超参数搜索效率,进一步提出SHAP交互强度系数(SHAP-IIS),用于量化特征对的全局协同强度,突破传统方法的仅解释特征主效应的局限。基于某机场2022年数据的实验表明,模型显著提升预测精度,SHAP-IIS有效识别出“流量—历史延误—资源"间的关键协同阈值,为机场动态调控提供量化决策依据。
摘要:本文针对铝型材表面缺陷检测任务中缺陷尺度差异大、复杂背景易干扰、微小缺陷易漏检等问题,且为满足低计算成本的需求,对YOLOv8n模型进行改进。首先,将主干网络替换为轻量级ShuffleNetV2网络,降低模型参数量;其次,在特征融合部分引入CSPPC模块,利用部分卷积减少计算冗余。实验结果表明,改进后模型的 mAP@50 达到 81.3% ,较原模型提升3个百分点,参数量降低 21.6% ,计算量减少 19.5% ,在降低参数量和计算量的同时提升了检测精度。
摘要:传统三次指数平滑算法在趋势预测中应用广泛,但处理数据库资源负载的突发波动与多周期特征时存在局限:其平滑系数为静态设置,无法动态调整以适应数据快速变化,面对资源使用剧烈波动或复杂周期特征时适应性不足。针对此问题,本文在数据库资源预测场景下,提出改进的三次指数平滑算法。该算法首先集成Savitzky-Golay滤波技术,有效去除数据高频噪声,保障输入信号的纯净性;同时引入动态平滑系数机制,使模型能实时调整参数,灵活应对随机波动、精准捕捉长期趋势变化,并充分利用多周期模式内在规律。这种综合优化不仅增强模型的鲁棒性,还显著提升数据库云资源预测的准确性,最终实现高精度资源使用率预测,为数据库云管理决策提供可靠科学支持。
摘要:在高校学生心理普测中,心理测评报告通过症状描述、情绪表达和干预记录等关键信息反映个体心理状态。然而,这类报告存在专业术语多、表述差异大、标注数据少等问题,导致传统信息提取方法效果不佳。本文提出借助大语言模型的两阶段微调方法,将其称之为Psych-LLMIE:先构建心理诊疗领域的指令模板并生成仿真数据,在此基础上利用数据增强手段扩充可用训练样本,之后利用低秩适配技术来迅速对Llama2等大型语言模型执行微调,提升其对于心理专业文本内容的认知程度。本研究为高校心理测评报告的智能化处理提供了有效解决方案,对推动高校心理健康服务的数字化转型具有重要意义。
摘要:针对传统遗传算法(GA)在复杂优化问题中易陷入局部最优、收敛速度慢及种群多样性不足的缺陷,本文提出一种由精英引导的学习型遗传算法(LGA)。该算法在精英学习阶段,精英个体根据学习因子引导子代个体进行自适应学习和基因保留;在自适应变异阶段,个体结合当前适应度值自适应调整变异率,同时引入距离次优个体引导自身进行局部精细搜索从而避免陷入局部最优,两个阶段均采用贪婪选择策略,保证种群在进化后期不会衰退。为验证算法性能,将LGA与GA、MGA开展对比实验。结果表明,LGA在收敛速度、全局搜索能力及稳定性指标上均显著优于对比算法,有效平衡了种群开发与探索的冲突,改善了传统遗传算法固有的不足。
摘要:在科技持续进步的驱动下,数字化转型已成为航空工业发展的主要方向。航空发动机作为飞机的核心部件,其设计水平直接影响飞行器的性能与寿命。借助数字化手段,特别是将仿真技术作为支撑航空发动机数字化变革的核心基础,能够显著提升设计效率、降低成本、优化性能,并增强产品的可靠性与安全性,从而推动航空发动机产业向更先进、安全、可靠、经济及多元的高质量方向迈进。同时,数字化转型也面临着数据安全风险、工业软件国产化率低、人才建设滞后等诸多挑战。
摘要:随着大语言模型在垂直领域的广泛应用,构建支持多类型问答与系统管理的后台平台至关重要。本文针对当前检索增强生成(RAG)系统在数据管理、动态更新与复用性方面的不足,提出基于RAG、LangChain的后台管理架构方案,实现从知识构建、服务配置到反馈收集的全流程管理。基于此方案开发的后台管理系统,支持知识库自动化构建与动态更新、智能体搭建、用户数据采集与语料转换。该实践表明,系统可提升问答准确率和效率,有效支撑多样化问答业务。
摘要:在数据驱动的智能时代,企业运营和决策高度依赖数据。随着企业业务扩张,数据量呈指数级增长。传统企业各部门间相互独立,数据无法共享,数据管理及处理方式存在效率低、更新慢、准确性差的问题,难以适应企业的发展需求。因此,构建数据问答中心管理系统,不仅能提高数据管理水平,还可增强企业的市场竞争力。通过分析企业需求,系统采用Dubbo分布式框架,解决了企业各部门数据独立、数据流通受阻及数据孤岛的问题。随着AI技术的发展,RAG框架应运而生,使企业内部问题涉及的私有数据,可通过语言大模型实现智能问答,进而达成智能化、便捷化的数据管理的目标。
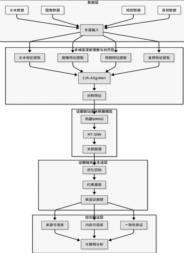
摘要:司法数字化进程正推动证据形态向多模态非结构化数据深度演进,同时也为证据链的构建带来全新挑战。传统方法在处理文本、图像、视频、音频等异构数据时,普遍存在信息割裂、关联薄弱与验证可靠性不足的瓶颈。为此,本研究探索基于多模态融合技术的证据链优化与验证路径,提出一个集成深度语义理解、跨模态关联建模、约束优化与综合验证的框架(UAOV)。该框架致力于破解多源数据语义对齐、动态关系建模与可信度量化评估等核心难题。在模拟真实司法场景构建的多模态数据集上开展实验,结果表明:本方案在证据链完整性、关联紧密度与推理可信度等关键指标上均优于传统单一模态或简单拼接方法,为复杂案件事实认定提供了可靠性更高、可解释性更强的计算推理新途径。
摘要:岩性符号是地质制图中表达地层和岩性分布的重要手段,其设计与绘制的规范性直接影响地质图件的准确性与可读性。传统方法依赖桌面软件,本地耦合度高,难以支持跨平台共享。为解决符号标准不统一、渲染方式依赖性强等问题,本文提出一种面向Web端的岩性符号渲染方法。基于《区域地质图图例》(GB/T958—2015)构建统一的图形符号编码体系,采用B/S架构、结合HTML5Canvas与Vue前端组件实现符号的动态绘制与图幅拼接。该方法完全在浏览器端运行,无需安装额外软件,具备轻量化部署、高复用性与跨平台优势。在四川盆地测井曲线岩性柱状图的应用实践中验证了该方法的可行性与有效性,成果为地质图件标准化与智能可视化提供了新思路和技术路径。
摘要:针对传统Verilog硬件描述语言教学中存在的课堂练习多、教师批改工作量大、学生代码错误定位难等痛点,本文设计并实现了AI辅助的Verilog在线评测系统。通过多层次波形比对和本地化大模型应用,该系统实现了在无需教师参与的情况下,随时提交课堂练习代码并实时高效返回评测结果的功能;对于评测不正确的结果,可通过智能错误诊断模块提交至本地大模型分析,快速定位代码问题。该系统已部署至Verilog课程教学平台,经过三个班级一个教学周期的实践,显著提升了教师工作效率和学生Verilog编程能力。
摘要:机器学习课程作为人工智能人才培养的核心载体,正面临教学内容滞后于技术选代、实践项目同质化严重及前沿技术实践缺失的系统性挑战。为此,本研究提出依托生成式AI技术的教学赋能框架,通过动态生成行业案例与交互式可视化素材重构课程教学内容,并基于“AI生成一人工验证—批判修正—迭代优化"闭环流程革新实践项目体系。该框架着力解决课程内容时效性不足、项目同质化严重、前沿技术实践缺失三大核心问题,为具有成本效益的教学改革提供标准化实施路径,最终推动机器学习课程体系适配AI2.0时代的技术发展与人才培养需求。
摘要:随着社会信息化进程不断深入,知识图谱在教育教学领域的应用价值日益凸显。本研究基于数据科学与大数据技术专业培养方案及课程教学大纲,采用Kimi大语言模型自动抽取专业、课程类别、课程、知识单元、知识点五个层级的结构化实体、实体间关系及课程属性,并将其转化为Neo4j图数据库可执行的Cypher语句,进而构建完整的课程体系知识图谱。在此基础上,结合Django框架与ECharts可视化技术,开发知识图谱可视化系统,实现图谱的可视化展示、多维度查询及基于图谱的智能问答功能。该课程体系知识图谱的构建,可为学生提供专业认知支持与学习路径规划参考,可为教师开展课程设计及优化教学内容衔接等提供支撑。
摘要:为推动科技教育培训数字化转型,提升服务效能,浙江省科技宣传教育中心构建了科技“云教育”平台。本文从平台建设背景与目标出发,系统阐述其整体架构设计,包括业务架构、技术架构、数据架构和安全架构,深入剖析核心功能模块的设计逻辑,并结合项目实施与验收情况,总结平台架构的优势与应用成效,为同类教育信息化建设提供参考。关键词:“云教育”平台;信息化建设;架构设计;科技教育培训
摘要:面向高校信息化项目立项工作,通过对项目立项流程的分析,本文提出基于场景理论的“场景一技术一机制”立项分析模型,并以艺博馆AI陪伴导览系统建设项目为例,为高校信息化项目立项工作提供一套可操作方法,尤其为以智能化为特征的新一轮信息化项目建设提供参考,为同类研究提供借鉴。 关键词:高校信息化;项目立项分析;分析模型;AI陪伴导览
摘要:本研究探究知识图谱技术在监狱安全管理中的创新应用,结合现场救援智能预警场景,设计包含罪犯基础信息、行为动态等多维度数据的知识图谱框架,构建集动态风险评估、智能路径规划及多部门协同调度于一体的智能预警系统。真实数据验证表明,该系统显著提升风险识别准确率与救援响应效率。研究表明,知识图谱技术可整合多源异构数据,为监狱安全管理提供兼具预测性与实时性的智能决策支持,为智慧监狱建设提供创新技术路径。