摘要:三元概念分析是在形式概念分析基础上拓展而来的理论,借助三元背景(对象、属性、条件集及相互关系)与三元概念(外延、内涵、方式)构建多维度知识表征体系。其核心方法涵盖三元概念格构建、三元蕴含与关联规则挖掘、三元概念约简等,为解析复杂数据关联提供了结构化分析工具。在应用层面,该方法已在多学科领域凸显效能,并发展成为人工智能领域的重要研究方向,广泛应用于信息检索、决策支持等实践场景。本文梳理了当前三元概念分析的基本理论、方法及应用研究进展,重点综述了相关研究现状,为今后进一步研究探索提供有益参考。
摘要:针对传统粒子群优化(PSO)算法在无人机三维路径规划中易陷入局部最优的局限,提出了一种改进粒子群算法(IPSO)。首先通过地形感知随机置换Halton序列进行初始化,增强粒子分布均匀性与空间覆盖率;其次通过非线性动态调整惯性权重与学习因子,平衡全局探索与局部开发;在速度与位置更新部分分别引入对数螺旋线项和拉普拉斯扰动,提升跳出局部最优能力;结合精英保留策略与部分劣解重新初始化策略,以优化种群多样性。实验表明,IPSO在复杂三维环境中表现出卓越的全局搜索能力和稳定寻优性能,相较于传统PSO,其平均适应度提高 16.35% ,标准差降低 82.78% ,显著优于传统PSO及其他典型路径规划算法。
摘要:基于无人机视角的目标检测是低空经济与无人机自主避障领域的研究热点,然而目前仍然缺乏针对不同型号无人机的公开可用数据集。因此,本文构建了包含多场景、多视角的无人机图像数据集,涵盖三类常见无人机型号,并提出结合YOLOv13算法与Mosaic数据增强的检测方法,以实现对多型号无人机的高效、精准识别,训练过程中,Mosaic数据增强提升了模型泛化性能。本文通过对比实验评估了所提方法在检测精度方面的优势,在自建数据集上的实验结果表明,该方法在mAP50指标上达到 95.4% 的优异成绩,在保持高精度的同时具备良好的部署灵活性,验证了其在实际无人机识别任务中的有效性。
摘要:近些年,病毒性肺炎迅速在全球蔓延,虽然在一定程度上得到了控制,但病毒的变异性及快速传播特性仍存在不确定性。病毒变异株可能带来新的挑战,因此需持续监测和评估疫情风险。因此,为了辅助公共卫生工作,本文提出基于改进卷积神经网络的CT图像检测模型,采用深度学习算法协助医生快速进行肺炎诊断。首先,调整AlexNet的分类层,并引入非对称卷积块以替换AlexNet的部分卷积层;其次,在AlexNet和GoogLeNet的不同位置嵌入注意力模块,以提高模型的识别性能;最后,利用迁移学习技术对改进模型进行训练。AlexNet+SE + CBAM模型的总体准确率为 98.78% ,GoogLeNet-CBAM模型的总体准确率为 99.22% ;对部分模型集成学习后,集成模型的总体准确率提升至 99.54% ,召回率达到 99.58%? (20
摘要:拉萨方言是藏语的重要分支,对拉萨方言的语音识别展开研究具有重要的理论和实践意义。本文针对带噪拉萨方言的研究匮乏、词错率(WER)高的问题,将语音增强算法和语音识别模型串联成拉萨方言抗噪语音识别系统,同时改进Conformer语音识别模型,引入CTC/Atention联合解码机制,构成Conformer-CTC/Atention语音识别模型进一步降低WER。实验结果表明,本文构建的Conformer-CTC/Atention语音识别模型在公开藏语语音数据集上取得了 25.46% 的WER,普遍低于主流模型;本文构建的拉萨方言抗噪语音识别模型对带噪语音的WER相较于普通语音识别模型降低了 8.9% 0
摘要:借鉴机器学习样本学习思想,本文提出一种基于SVM算法的植被密集影像匹配(Dense Image Matching,DIM)点云提取方法。首先选取实验区域少量DIM点云作为样本集,将样本集中的植被点云、非植被点云标记为两类;然后基于样本点云颜色信息构建特征向量,利用SVM算法构建分类模型对其样本特征进行学习,并通过迭代计算求解分类模型所需的支持向量及分割超平面,完成模型训练。结果表明,该模型在不同场景下均可实现高效的植被点云提取,其中学校场景下该模型收敛时间最短可达到0.9s,训练选代次数仅为4次,识别正确率可达 94% 以上。因此,基于SVM算法的分类模型提取植被DIM点云具有稳定的收敛速度与识别准确率,可为机器学习在点云分类与提取领域的相关应用研究提供技术参考。
摘要:药物推荐是人工智能在医疗健康领域的关键应用。针对现有方法准确性与安全性不足、推荐结果缺乏可解释性等问题,本文提出一种可解释性药物推荐方法ExpMR。该方法首先通过Transformer对患者的多次就诊数据进行编码,获得患者表示;随后采用特征映射机制,将诊断、手术及用药的“黑箱”表示投影到可解释的维度特征空间,提高推荐的透明性与可追溯性;最后引入可控阈值策略,对药物间相互作用损失进行动态加权,保证药物推荐的安全性。在MIMIC-III与MIMIC-IV数据集上的实验结果表明,ExpMR在Jaccard系数、F1、PRAUC等指标上均优于基线模型,充分验证了该方法在药物推荐准确性、安全性与可解释性方面的综合优势。
摘要:针对新闻主题文本分类面临的上下文缺失与数据稀疏挑战,本文提出一种融合RoBERTa、提示学习与R-Drop的联合优化框架。该框架利用提示学习将分类转化为掩码语言模型任务,激活RoBERTa的预训练语义知识以弥补上下文信息缺失;同时,采用R-Drop对同一输入的两次Dropout随机失活输出施加KL散度约束,实现无负样本的对比正则化,迫使模型学习对噪声不敏感的鲁棒表征,从而规避低质量负样本构造带来的问题。THUCNews数据集上的实验结果表明,本方法取得了 96.61% 的准确率,显著优于各基线模型,充分验证了该策略在提升分类精度与模型鲁棒性方面的有效性。
摘要:在大数据驱动的电商环境中,精准预测用户购买意图是提升平台转化率与用户体验的关键。本文提出一种基于模糊神经网络算法的用户购买意图预测模型。首先,基于淘宝平台30天用户真实行为数据,构建322维行为特征,并采用SVM-RFE算法筛选出20个高贡献特征;其次,在模糊神经网络算法基础上,结合预测模型结果的评估指标以及5折交叉验证方法,构建网络购买行为预测模型;最后,通过模型评估,验证了该模型具有良好的预测效果与鲁棒性。本研究为电商平台实时个性化推荐系统提供了可落地的预测框架。
摘要:针对警用无人机协同巡逻路径规划这一典型NP-hard问题,本文提出一种混沌-强化学习驱动的多模态自适应大邻域搜索算法。该算法通过深度强化学习框架构建多模态算子选择机制,实现破坏与修复算子的动态智能调度,同时引入混沌序列以增强全局探索能力。面向单机巢多无人机协同巡逻场景,本文建立了综合考虑时间窗约束与优先级覆盖的双目标优化模型。在十组随机算例上的测试结果表明:相较于改进遗传算法,本文算法在总飞行距离上平均降低72.7% ,无人机使用数量减少 38.5% ,且在不同空间分布场景下均表现出良好的稳定性与收敛性,充分验证了所提算法的有效性与优越性。
摘要:为探索网络攻击场景下航油运输系统的威胁传导,本文结合跨域攻击图与改进SIR模型,构建威胁跨域传播分析框架。先将系统解构为不同功能域,剖析域间交互与潜在威胁;再以跨域攻击图具象化攻击行为与传导链路,刻画威胁多域扩散的完整过程;通过改进SIR模型量化域间传导差异及时序关联性,精准描述威胁跨域传播的非均质性与动态特征;最后通过特定攻击场景仿真验证模型的有效性,在特定时间序列内追踪威胁态势及防御干预效果。实验表明,该模型可有效揭示威胁跨域扩散规律,为系统安全防护提供科学支撑。
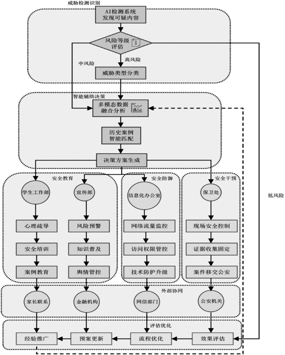
摘要:本研究聚焦高水平高校校园环境,系统剖析AIGC诈骗的技术原理及其在校园具体场景的应用模式,深入评估学生群体作为“潜在施骗者”与“潜在受害者”的双重风险特征,针对性开发并试点部署了适配校园场景的轻量化AIGC诈骗多模态甄别工具,提出融合“制度规范、技术防御、教育赋能、协同治理”四位一体的高校AIGC诈骗综合防控体系,为维护校园安全、提升学生数字素养、构建可信教育环境提供理论支撑与实践路径。
摘要:中草药承载着丰富的文化底蕴与药理价值。随着现代医学和人工智能技术的快速发展,采用深度学习方法实现中草药的自动化识别,是传统医药数字化与智能化的重要研究方向。针对中草药种类繁多、外形相似和人工识别效率低等问题,本文提出了一种基于DenseNet121模型的中草药识别系统。该系统基于Python与Flask框架开发,实现了图像上传、识别结果展示、药材信息查询等功能,通过爬虫采集中草药实物图像构建数据集,并在图像预处理后采用DenseNet121模型进行特征提取与分类识别。实验表明,该模型的密集连接结构可有效缓解梯度消失问题,提高特征复用效率与识别精度,测试集识别准确率达 94.44% 。
摘要:多视图立体(MVS)是实现三维场景重建的重要方法,其中基于深度学习的多视图三维重建因其良好的重建效果而被广泛研究。然而,该方法在实际使用中受限于显存瓶颈,难以兼顾重建效率与精度,因此,本文提出轻量化网络SSC-MVSNet,用于多视图稠密三维重建。该网络采用空间自适应特征调制(SAFM)增强多尺度特征表达,引入语义差异模块(SDM)强化边界响应,并利用交叉归一化(CrossNorm)与自归一化(SelfNorm)优化深度传播,以较低的算力消耗将稀疏深度图转为稠密结果。实验结果表明,其在DTU数据集上整体质量(Overall)和完整度(Comp)分别达到了0.359(20号 mm,0.313mm ,相较于Fast-MVSNet,完整度指标提高了约 22.4% ,且显存消耗仅增加 5% 。本文为轻量化三维重建提供了一种高性能的解决方案。
摘要:本文针对工作秘密的特点及所面临的安全风险,首先从管理角度提出具体的应对举措。基于零信任理念,构建涵盖终端安全隔离、加密传输管道、应用边界防护、云端数据分类加密存储及“脑"模块动态策略调整的“端—管—边—云一脑”一体化安全模型。通过动态定密机制提升管理效率,并通过外部APT攻击拦截场景和内部误操作泄露场景,验证了模型的实用性。
摘要:为减少STM8系列单片机初学者在使用IAR软件过程中可能出现的错误,本研究开发了基于Python的嵌入式应用开发助手工具。该工具通过接收用户提交的需求,实现工程搭建和部分核心代码的自动化生成。经验证,使用该工具的初学者较未使用者更能高效完成开发任务。因此,该工具从源头上避免工程搭建过程中出现的常见问题,在嵌入式应用开发教学中具备显著的辅助教学的应用价值。
摘要:香港作为全球最大航空货运枢纽,是跨境电商国际物流的关键节点。本文针对粤港两地海关信息互联互通不足、单证重复录入、流程繁琐等问题, 2×9610 出口模式为例,开展货物从广东仓至香港离境的全链路通关流程系统分析。本文提出基于大模型智能体(AIAgent)与动态知识库的智慧通关系统方案,通过构建跨境贸易动态知识库和实现多智能体协同,实现订单、报关、转运等全流程智能化管理。该系统可自主完成数据采集、单证识别(复杂表格解析准确率93.2% )、风险校验及“一单两报"等核心操作。实证结果表明,应用该系统的企业如希音(SHEIN)平均通关时间显著压缩,成本降低约 40% ,为跨境电商智慧通关提供了创新技术路径。
摘要:针对传统教学模式在应对学生个性化学习需求及自身动态调整能力方面的不足,本文以“数据库原理"课程为例,提出一种融合生成式AI技术的教学重构框架。通过构建模块化的知识单元与生成式AI驱动的自适应引擎,实现个性化学习路径的动态生成与优化。该框架不仅支持基于学生认知状态的实时个性化内容推荐与智能辅导,还引入了过程性评价与反馈机制,全面提升教学精准性与互动性。实验表明,该模式显著提升了学生的学习成绩、课堂参与度及自主学习能力。本研究为生成式AI赋能的教学模式创新提供了理论参考与可落地的实践范式,对推动智能教育发展具有重要意义。
摘要:当前,生成式人工智能技术深度融入Python教学,学生借助各类AI工具完成复杂任务,但缺乏独立验证能力。这种对AI工具的过度依赖,使得传统Python项目路演考核模式难以客观评估学生的真实实践能力,同时缺乏对学生元认知能力的考查。本文针对上述问题,提出一套新的评价体系,从项目展示、AI使用技巧、知识理解与运用、程序质量评估四个方面,结合半结构化访谈,强化过程导向与能力考查,有效解决了传统评价体系的局限性。
摘要:教育领域的人工智能应用正逐步从通用对话迈向深入融合行业知识的专业化阶段。知识图谱与检索增强生成技术的结合,为传统RAG(检索增强生成)解析方法中存在的知识关联不足和知识图谱交互性较弱的问题提供了强有力的技术路径。本文通过探讨GraphRAG(图检索增强生成)技术在教育领域的应用价值,开展系统设计与测试,构建一种基于多模态图数据库的智教系统,并对提示词及数据库选择进行优化。实验表明,GraphRAG能够精准提取知识关联并生成更为准确的回答,进而支持个性化教学。