摘要:功能性电刺激(Functional Electrical Stimulation,FES)已成为运动障碍患者康复的一种有效手段。然而,在实际应用FES设备中,如将传统扫描阵列电极与FES技术相结合时,面临着在保持成本效益和可扩展性的同时须考虑诱发疲劳因素的挑战。针对这一关键问题,本研究采用方差分析(Analysis of Variance,ANOVA)对收集到的人体表面肌电信号数据进行预处理。为减轻因过度刺激导致的疲劳和受伤风险,提出一种基于特征Q值的疲劳检测算法。该方法能够实现电刺激中各种参数的反馈控制调节,从而提高其在运动障碍康复治疗中的有效性和安全性。
摘要:业务逻辑漏洞是在程序的设计与开发过程中由于应用自身的业务流程存在逻辑缺陷而产生的一种隐蔽性极强的系统级漏洞。业务逻辑漏洞可按照业务流程的功能模块进行分类,包括登录认证、密码找回、验证码、业务流程、业务接口调用、业务办理等,常用测试工具有Burp Suite,htpwdScan和JSFinder。本文简要分析了JWT安全威胁,以登录认证模块的逻辑漏洞为示例展示了JWT攻击测试过程,并提出了一些防范与修复建议。
摘要:针对复杂环境下无人机集群航迹规划问题,提出一种结合多策略增强型常春藤算法(MIVYA)与动态窗口法(DWA)的规划方法。MIVYA引入混沌映射增强早期探索能力,设计适应性生长行为提升跳出局部最优的能力,并增加长距离伸展行为提高后期寻优精度。基于MIVYA获得全局最优航迹后,采用DWA在航迹关键点处实现实时避障。实验结果表明,在静态环境中,MIVYA所规划的全局路径优于IVYA;在动态环境中,该方法可为无人机集群生成安全的避障航迹。
摘要:随着可再生能源需求增长,光伏发电因清洁低碳受到关注,但其功率输出受天气影响较大,预测存在不确定性,影响电网稳定性与经济效益。本文提出一种改进型卷积神经网络与长短时记忆网络相结合的混合模型,通过CNN提取空间特征,LSTM捕捉时间序列中的长期依赖,提高光伏功率预测精度。基于多组真实数据集的实验表明,该模型在均方根误差与平均绝对百分比误差等指标上显著优于传统方法,为电网调度优化和光伏系统经济性提升提供了技术支持。
摘要:以实现复杂环境图像中卷烟识别为目标,提出了Faster R-CNN搭配改进型深度卷积网络的图像识别方案,引入空洞卷积的ResNet-50提取特征和ASPP结构,增强了感受野以及对多尺度信息的敏感性,利用ROI池化完成条包卷烟区域特征归一化和RPN提取边缘,把归一化后的特征传输至分类器进行识别。实验结果表明,该方法可以迅速实现在复杂环境图像中实现不同品牌条包卷烟分类统计,对烟草行业的卷烟社会库存调查统计工作具有十分重要的意义。
摘要:针对森林火灾火源位置和强度识别的困难,利用卫星监测数据提出基于MWBO-XGBoost-ERT的火焰辐射功率预测模型。通过多项式回归生成高阶特征,递归特征消除避免冗余干扰,并引入多目标加权贝叶斯优化获取最优超参数。结合折外预测与 Stacking,将XGBoost和极端随机树融合构建模型。以澳大利亚森林火灾案例为验证,结果表明该模型能快速定位火源位置,并精确预测火焰辐射功率。相比传统方法,R最大,MAE,MAPE,RMSE均最低,证明了模型的高效性和准确性。
摘要:随着科技以前所未有的速度迅猛发展,科技政策作为引导科技创新、推动产业结构优化升级的核心要素,其能否有效传达并精准应用于实际场景,对国家和地区的科技发展与经济增长起着举足轻重的作用。本文着重探讨如何借助先进的人工智能技术,构建高效且智能的科技政策推送服务系统。通过深入研究政策数据收集、内容理解、个性化推送以及效果评估等一系列关键环节,致力于实现科技政策的精准推送,从而显著提升政策影响力与执行力。
摘要:为了提升师生对教务管理系统的满意度,本文通过FMEA(失效模式与影响分析)方法,对教务管理系统存在的潜在风险进行系统分析和评估,确定失效模式、失效影响和失效原因,根据风险评估优先级提出预防和探测措施,以提高系统的可靠性和稳定性。结果表明,FMEA方法能够有效识别和评估教务管理系统建设中的潜在风险,确保系统的高质量交付和稳定运行。
摘要:现阶段,空巢村已成为中国部分农村地区面临的重要问题,许多农村地区有大量独居老人。为了减轻子女养老压力,提高社区养老效率,本文提出了一种基于NB-IOT的智能养老系统。该系统将智能可穿戴设备、智能终端应用程序和社区服务平台相结合,将数据上传服务器,形成一个完整的智能养老系统。智能可穿戴设备主要包含跌倒检测、心率监测、体温监测、GPS定位等功能。经过实验证明,本系统的跌倒及体温等体征检测准确率较高,有较好的实用性。
摘要:利用GIS和智能算法,对房价影响较大的位置、交通配套、生活配套、教育配套和周边环境等因素进行量化和选择,形成每个小区的区位分值,在此基础上将位置相邻、分值相近的小区划分在同一个评估分区,并在各个评估分区内建立评估模型,评估出标准房价格和城市全量房源价格。以浙江某中小城市基础数据和房产数据作为检验数据对评估模型进行了验证,检验结果显示拟合度高,批量评估价格具有较高的精确性。
摘要:参考林达华数学体系,兼顾演绎逻辑和归纳逻辑,梳理了主要数学分支的独立性表达相关理论。从逻辑蕴含、集合交集、线性相关、内积为零、联合概率和统计相关的角度,总结出一般独立、线性独立和统计独立的不同强弱独立。从集合划分和系统建模的角度,建议了水平划分二元组和垂直层次三元组的独立性表达方式。相对地,严格独立性具有理论重要性,近似独立性更具实用性。
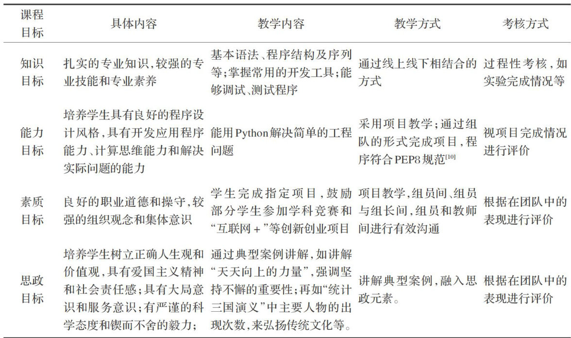
摘要:针对高职院校Python课程中存在的问题探索了教学理念、教学内容及教学方法的改革。引入了OBE理念,同时加入了课程思政元素。先从毕业要求反向设定课程目标,再根据目标,设定教学内容,由内容决定教学方式。采用线下与线上结合等多种教学方式,对课堂教学环节、实验环节、考核方式等进行了全方位的改革。实践表明,该模式可将教与学融为一体,激发了学生的学习兴趣,取得了良好的课程目标达成度,提高了人才培养质量。
摘要:“数字图像处理”是计算机平面设计的专业基础课程,基于课程承上启下的作用,寻找适合该课程的教学理念,成为了专业教师的重要研究任务。基于岗位需求,我们采用校企共建课程的模式,展开全新的实践探索,探索乐业导向型教学理念,引导学生乐业成长,形成“认知自我、认同专业、认定目标、认真实践”乐业目标。课堂内容符合企业流程,实施路径“融项目、融文化、融产品”,调整和完善考评体系,使其更加符合应用型人才培养的需求。
摘要:提出基于ADDIE模型精准帮扶培训乡村教师数字素养的路径,精心分析培训需求,设计问卷,规划模块化的培训内容,满足个性化培训需求,开发相对独立的颗粒化资源,线上 + 线下全程精准实施培训,多元多维客观评价培训效果,能有效提升乡村教师数字素养与技能,以适应数字化教学的趋势。
摘要:本文选取数字电子技术课程作为研究对象,探讨了基于PBL(Problem-Based Learning,问题导向学习)理念的BOPPPS(Bridge-In,Objective,Pre-assessment,Participatory Learning,Post-assessment,Summary)教学模式。研究的核心在于将PBL理念与BOPPPS模式相结合,以期在教学实践中促进学生学习动机的提升、自主学习技能的增强以及实际问题解决能力的提高。实践证明,学生在多个维度上取得了显著进步。此外,该教学模式具有高度的可操作性,显示出在其他学科教学中应用的潜力,可在其他课程中推广。
摘要:探索人工智能生成内容(Artificial Inteligence Generated Content,AIGC)赋能下文本挖掘课程改革的有效路径,以提升学生数字素养、创新能力和实践技能,满足社会对创新型人才的需求。此课程教学改革注重大语言模型的应用教学,以实际问题和案例为切入点,通过构建“教-学-研-用”一体化培养模式,强化学生理论与实践的联动,提升其在研究问题时的独立性和创新性。
摘要:为了解决高校计算机机房实验平台受限于单一硬件资源等问题,探索构建基于Docker容器技术的在线实验云平台。首先将基于B/S架构的在线实验系统软件及运行环境打包到Docker镜像文件中,并将其发布到镜像仓库;随后拉取镜像文件到云主机中,并在容器中运行;用户通过计算机的浏览器即可登录到云实验平台,能够高效、便捷地完成各项实验任务。构建在线实验云平台,能够优化实验环境,节省大量系统资源,提高工作效率。