摘要:在区域经济一体化背景下,2020年签署的RCEP对中国与伙伴国贸易影响深远。本文基于2005—2023年面板数据采用随机前沿引力模型,对中国与13个RCEP成员国的进出口贸易效率及潜力进行测算。研究发现,中国与RCEP伙伴国贸易规模呈阶段性增长,国别差异显著,日本、韩国为核心伙伴,澳大利亚、越南属潜力型,文莱等规模较小。贸易效率方面,文莱、老挝等国超0.9,日本、韩国低于0.2,且贸易非效率随时间递减。潜力测算显示,日本、马来西亚等国拓展空间超 100% ,文莱等不足 10% 。研究表明,RCEP贸易存在明显分化,需针对不同类型伙伴国实施质量型、效率型与优化型合作策略,以激活区域贸易潜力,提升协同效率。
摘要:针对卷烟 POS分布不均衡、门店扫码行为不规范的问题,本文从数据质量视角研究通过终端销售数据实现卷烟市场价格信息的智能采集,基于销售时间离散度和条销比,利用自编码器和孤立森林检测门店异常行为。在正常门店中,引入聚类算法压缩门店多维标签,实现在现有样本门店分布下,通过抽样提高样本表征总体准确性。本文选用2024年南充市卷烟数据进行方法应用与验证,结果表明,方法应用后可对全市两千余家数字门店进行颗粒度到天的销售行为检测。抽样后的价格数据与线下调研的数据相比对,发现115个品规中,有74个品规的价格保持一致性,对于400元以上的高价烟,一致性可达 80% 以上。因此,本文所提出的方法可以智能、自动、精准捕捉全局特征,解决了数据异常如何检测、样本如何抽取的关键问题,提升了市场状态监测的可靠性。
摘要:我国经济正处于发展新阶段,经济增长的动力从高速增长转为高质量发展,生态环境保护的重要性也日益凸现。环境、社会和公司治理(ESG)是责任投资的核心内容,它与我国当前所处的经济发展阶段和我国提出的发展战略有很高的契合度,其重要性和地位不容忽视。本文选取了阳光电源进行案例研究,选取公司2021—2024年的相关数据分析,从财务、环境、社会、公司治理四个维度分析该公司的综合绩效。
摘要:在数字经济高速发展、产业变革加速的时代,新能源汽车产业链面临数字化与新质生产力和高质量发展的重要挑战,如何利用产业链进行数字化转型赋能新质生产力,提高企业财务绩效成为了关键。因此,本文以比亚迪为研究对象,探索比亚迪全产业链数字化转型以及在转型过程中赋能新质生产力路径,揭示制造业数字化转型的财务实现路径,分析比亚迪企业全产业链数字化转型赋能新质生产力的财务绩效跃迁。
摘要:本文基于计划行为理论,结合智能推荐维度和环境关注、健康意识维度,构建扩展模型,探究消费者绿色食品购买意愿的影响因素。结果表明:主观规范、感知行为控制、健康意识变量对购买意愿具有显著正向影响,而智能推荐及环境关注的影响不显著。根据结论提出相应建议:加强绿色消费健康意识宣传;优化绿色食品销售渠道、降低价格;完善用户画像,提高智能推荐的精准性与透明度。
摘要:基于马克思主义政治经济学,共同富裕的实现至少包含两个基本条件:社会生产力的高度发达与经济社会的相对均衡,即“做大蛋糕”与“分好蛋糕”的统一。基于生产力与生产关系理论视角,探析新时代国有经济“做大蛋糕”与“分好蛋糕”的双重作用机制有助于厘清新时代国有经济促进共同富裕的天然优势。新时代国有经济一方面通过引领多种经济成分协同发展,创新关键共性技术推动产业升级实现“做大蛋糕”;另一方面通过民生导向型生产原则、三次分配体系、劳动者主体地位实现“分好蛋糕”。因此,在扎实推动共同富裕的伟大征程中,应更大限度发挥新时代国有企业的积极作用,做强做优做大国有企业及国有资本。
摘要:在消费升级背景下,海南自贸港离岛免税O2O模式面临物流效率低、消费者体验不足等挑战。本文以无人机配送为切入点,探讨其优化消费者体验的路径与可行性。通过分析海南免税市场现状、O2O模式痛点及无人机配送的适配性,提出融合数字化平台、智能调度与无人机配送的创新框架,并设计时效性、便捷性及个性化服务的优化方案。本文为离岛免税模式创新提供理论支持与实践参考。
摘要:本文以贵州中小企业为研究对象,对其数字化基础条件、人工智能技术应用范围以及目前存在的共同问题进行全面剖析,并以此为基础对贵州中小企业数字化发展的策略进行系统研究。研究指出,贵州特有的山地经济形态、多民族文化的历史背景以及生态保护区政策等特点,对中小企业在发展过程中面临着特殊约束,同时也为中小企业提供独特发展机遇。以贵州中小企业为例,研究其智能生产制造、智能营销服务、智能经营决策等,需要从技术创新、人才引进、融资支持三个层面研究其创新发展策略,为贵州中小企业找准定位、发挥优势、突破发展瓶颈,实现可持续发展提供理论支持与实践指导。
摘要:本文基于制度互构与共生理论,对安徽省近现代农村发展历程展开实证研究,揭示农村社会保障与产业协同演进的内在逻辑。研究结果表明,在乡村治理框架下,社会保障制度与农副产品产业之间形成双向赋能机制:产业繁荣为社会保障体系提供物质基础,而健全的社保网络通过降低生产风险、释放消费潜力,助推产业升级。通过政策文本量化分析与多案例比较,发现协同效能受三大因素制约:产业链薄弱、社保梯度落差及政策协同不足。据此,本文提出“三维融合”发展路径:以科技赋能增强产业韧性,构建多层次社保网络以稳定发展预期,创新“特色产业保险 + 参保补贴”政策工具包。安徽实践表明,县域协同治理应通过集体经济收益再分配、数字平台整合与主体激励机制设计,协同推进农民增收与风险化解,为乡村振兴提供可复制的制度经验。
摘要:随着直播电商、社交电商、社区团购等新业态的快速发展,大量新兴细分职业改变了传统电子商务的职能分工,同时对电子商务人才的需求发生明显变化。本文通过分析新业态下人才的需求特征,结合高职院校现有培养模式中课程体系、实践教学和师资方面的痛点,提出适应电子商务新业态的人才培养策略,为高职电子商务专业支撑产业转型发展提供参考。
摘要:数字经济深刻重塑全球贸易格局,上海跨境电商企业凭借区位和政策优势,正迎来转型升级的关键时期。数字技术的发展显著提升了跨境贸易效率,也对企业发展模式提出了更高要求。当前阶段,上海跨境电商在享受数字经济红利的同时,也面临着内部能力建设与外部环境适应的双重考验。如何有效把握机遇、应对挑战,促进产业向更高层次跃升,成为亟待探索的课题。本文立足实际,剖析数字经济赋能的价值体现,客观呈现上海跨境电商的发展现状与核心挑战,并探讨高质量发展路径,以期助力上海跨境电商企业行稳致远。
摘要:随着企业电子商务的快速发展,海量数据的价值挖掘成为提升企业竞争力的核心路径。本文依据现有数据挖掘理论研究成果,结合企业电子商务实践案例,对数据挖掘技术在企业电子商务领域中的关键应用进行了系统分析。通过深入研究发现,数据挖掘技术在企业电子商务中的应用主要体现在客户关系管理、智能推荐系统、销售预测与库存优化、价格优化与促销策略、信用评估与欺诈检测五个核心领域,具体表现为通过客户关系管理实现精准营销和个性化服务,通过智能推荐提升转化率和客户满意度,通过销售预测优化库存管理降低运营成本,通过动态定价策略最大化利润空间,通过风险模型有效控制经营风险。研究结果表明,数据挖掘技术能够显著提升企业运营效率并带来可量化的经济收益,将为企业数字化转型和电子商务发展提供重要参考。
摘要:在农村电商的发展进程中,政策引导作为重要的驱动力为其繁荣发展提供了坚实的支撑。本文通过获取连云港市全域政府网站中的农村电商政策文本,对政策文本进行筛选和处理,运用LDA主题模型实现对该文本内容的主题识别和系统梳理,旨在深度剖析既往政策的经验和不足,为后续从政策引导角度提出更具针对性的农村电商发展策略提供依据。研究发现,当前政策主题内容分为五大类,分别为特色产业物流共促、“一村一品”服务升级、互联网 + 特色交易、线上线下产业融合、特色产业协同保障。未来应该在推动区域均衡发展、完善物流配送网络、加强人才队伍建设、推进农产品标准化和品牌化建设、激励电商模式创新方面提供政策引领。
摘要:随着信息技术的飞速发展,数字经济时代已经到来,电子商务作为其重要组成部分,正面临着前所未有的机遇与挑战。本文基于生产端与消费端的不同维度,分析了数字经济时代下电子商务的发展趋势。分析明确指出,消费路径正在由主动搜索向算法主导迁移,社交化机制重构了消费行为场域,认同型心理需求成为消费动因;在生产端,数据平台化与标准化加速落地,虚实协同的产品研发机制重组生产流程,平台主导下的产能配置模式正在形成新范式。但电子商务的发展也面临着平台数据治理责任制度模糊、中小企业数字转型路径受限、算法驱动下的产能调度风险外溢等挑战,需要对这些问题进行进一步的探究。
摘要:中国城市轨道交通协会《城市轨道交通2024年度统计和分析报告》显示,截至2024年年底,中国大陆地区(不含港澳台地区)共有58个城市开通地铁运营线路361条,运营里程12160.77公里,全年度城市轨道交通发展态势艮好,运营规模持续扩大。地铁作为城市轨道交通系统中的一种重要运输形式,已成为城市居民市域内出行的首选方式。地铁运营企业作为地铁的运营单位,应顺应“互联网 + 大数据 + 区块链 + 人工智能”的趋势构建具有行业特色的供应链,并利用供应链管理的核心理念,以及迭代升级既有电子商务平台,加快转变为数智型电商平台,做好供应商画像与寻源、数据统计与分析;利用层次分析法科学评价供应商,并且引入单源、多源供应策略以及柔性化条款提高供应链韧性。
摘要:本文对绿色物流系统构建进行了较为全面的论述,并对其内涵、发展现状和存在的问题进行分析,阐述了物流平台与绿色物流体系的内在联系,以协同理论、资源共享理论、信息技术等理论为工具,对绿色物流系统进行理论研究,并对其在绿色物流系统中的地位进行界定。重点研究物流平台对于实现物流资源的合理配置、促进物流流程的绿色化以及促进绿色物流标准推广实施方面的关键作用,提出物流平台自身绿色化建设、与供应链协同绿色化以及推动绿色物流文化建设的实施策略,为物流平台更好地参与绿色物流体系构建提供理论支持和实践指导,助力物流行业可持续发展,推动生态文明建设。
摘要:“双碳”战略提出以来,在经济社会绿色转型方面扮演重要角色,推动关键行业降低能源消耗和碳排放,助推光伏等绿色经济产业兴起。近些年来,外部环境复杂程度提高,市场竞争明显加剧,供应链成为光伏企业重点关注方向。光伏企业将绿色理念作为生产经营标准,积极进行技术创新、减少能耗,提升企业竞争力。然而光伏企业绿色供应链管理过程中仍面临一些亟需解决的问题。因此,本文将研究重点聚焦光伏企业绿色供应链管理实践过程,探讨其当下发展遇到的挑战,对此提出针对性建议,赋能光伏企业可持续发展。
摘要:近年来,我国物流行业的岗位结构与用人标准伴随数字化进程持续发生重构,智能化、平台化、协同化成为岗位能力的新要求。本文在深入剖析行业典型岗位能力结构变迁的基础上,系统梳理了高职物流专业当前教学课程体系的典型结构及其存在的问题,紧扣岗位需求导向,提出涵盖教学内容重构、教学方法变革、评价机制设计与教师体系调整的优化策略。分析表明,课程体系必须以岗位任务为单元,构建任务驱动、能力导向、场景嵌入与校企协同并行的教学系统,从而提升毕业生的岗位胜任力和行业适应度。
摘要:随着互联网技术的发展和智能化水平的提升,电子商务平台已成为人们日常生活中不可或缺的一部分。智能推荐的出现显著减少了消费者搜索商品信息所需的时间和精力成本,有效提升了购物效率,然而,用户也会因隐私侵犯而感受到高度的风险。本文以SOR理论为基础,采用问卷调查法研究智能推荐信息质量对消费者购买意愿的影响,研究发现:智能推荐信息质量对消费者购买意愿具有显著的正向影响;感知有用性在其中发挥着显著的正向中介作用;感知风险发挥显著的负向中介作用;感知有用性和感知风险发挥的中介作用具有相互抵消效果,且感知风险所起的中介效果更强。
摘要:在全球环境问题日益严峻的背景下,如何有效推动绿色产品的消费成为企业和学术界关注的焦点。本文旨在探讨绿色广告中的感官描述对消费者购买意愿的影响,以及具身心理模拟在其中所起的中介作用。本文通过设计实证实验来验证相关假设,实验探讨了感官描述对绿色产品购买意愿的直接影响,以及具身心理模拟在其中的中介作用。结果表明,感官描述显著提升了消费者的购买意愿,具身心理模拟在这一过程中发挥了中介作用。本文的理论贡献在于拓展了感官营销理论,揭示了具身心理模拟在感官描述影响消费者购买行为中的重要作用。实践上,本文建议企业在设计绿色产品广告时应注重感官描述的使用,以提升消费者的购买动机和意愿。
摘要:本文聚焦直播营销在旅游经济中的应用策略,通过系统梳理直播营销的定义与特点,结合旅游经济的概念与发展趋势,在分析了传统旅游经济发展中存在的问题和直播营销给旅游经济带来新机遇的基础上,深入探讨了打造具有特色的直播内容、构建沉浸式景区直播场景、利用多平台优势同步直播等核心策略的实践路径。研究发现,直播营销既能吸引更多的潜在用户,又能提升用户的参与度和满意度,从而促进旅游经济的繁荣发展。未来,旅游品牌方可充分利用直播营销内容多样性、实时互动性、精准定位等的特点,将其作为重要的宣传推广手段,在吸引客流量的同时实现销售转化的大幅提升。
摘要:数字化转型浪潮席卷全球,深刻影响着商业环境和消费者行为。面对信息爆炸、渠道碎片化、需求个性化等新趋势,传统营销模式难以为继,精准营销应运而生。但现有实践在数据整合、个性化深度、客户关系维护等方面仍存在局限,本文立足数字化转型背景,整合精准营销理论与客户关系管理理念,提出更具前瞻性和可持续性精准营销新模式,该模式包含数据基础、技术赋能、策略应用、组织保障四个核心层次,通过数据整合、人工智能等数字技术应用,以及以客户为中心精准策略,实现超个性化、实时响应、全渠道一致客户体验,并强调客户关系深化和价值共创。
摘要:本文以“双十一”购物节为背景,探讨电商平台营销策略对大学生消费欲望的影响。基于问卷调查数据,采用双重差分(DID)模型,实证发现“双十一”营销策略能显著提升大学生的消费欲望,且该结论经过多重检验稳健有效。同时,国家补贴政策与平台营销活动存在显著协同放大效应。研究结果为电商平台优化促销策略及政府制定消费促进政策提供实证参考。
摘要:新媒体时代全面来临,以抖音、快手、小红书等为主流的短视频平台应运而生,不仅成为重构信息传播模式的新载体,也为企业开展营销、拓宽营销范围开辟了新的赛道。本文围绕抖音平台探讨其广告营销的模式和价值,深入分析企业抖音短视频广告营销的现状与痛点,并基于问题提出相应的营销策略,旨在为企业在新媒体环境下提供有效的营销参考。
摘要:本文以数字化社交平台为背景,重点研究面向数字化社交平台的企业营销裂变扩散机制,通过剖析其特性功能,挖掘用户驱动、低成本高效、病毒式扩散等特性,指出数字化社交平台为企业的市场营销、裂变式的扩散提供了强大的支持,并为企业的发展提供了强大的支持和庞大的观众基础。在此基础上深入剖析企业、用户及影响者(KOL、KOC)在社交网络中的作用机理,明确裂变式信息构成要素及创造力的优化方法,探讨数字化社会平台下的信息传导路径选择等核心问题。最终通过对传播主体、内容渠道和互动关系链进行高效低成本的营销裂变传播,提升企业的品牌影响力和市场竞争力。
摘要:本文以贵州中小企业为研究对象,对其营销策略和商业模式创新进行全面系统研究,剖析中小企业在数字化发展过程中所面临的机会和挑战,更好地发挥贵州大数据行业的独特优势,以云计算、区块链等技术为基础对贵州中小企业的生产、经营和营销进行数字化转型的途径进行研究。探讨贵州中小企业与数字经济的协同机制,包括与龙头企业和科研院所等机构的协作方式,以及与数字经济生态系统的协同发展。从政策扶持、人才培养、市场拓展等方面,为贵州中小企业增强竞争实力和可持续发展能力,促进贵州中小企业在数字化背景下的高质量发展。
摘要:随着数字经济深度渗透,消费场景不断选代,企业营销模式从传统渠道朝着数字化、场景化、精准化转型这使得对人才的能力要求突破传统知识框架变为“思维—技能—实战”的综合素养体系。目前,高校《市场营销学》教学普遍存在理论和实践脱节、缺乏营销思维训练等问题,毕业生在用户洞察、数据驱动决策、动态策略调整这些核心能力上与企业需求差距明显,不但导致专业人才营销思维培养不足,也影响了他们在今后企业中的创新实践效果。本文以企业人才需求为参照来重构《市场营销学》教学体系,针对企业人才思维能力培养和高校《市场营销学》教学脱节这一实际问题深入分析校企断层的现状与成因,结合企业对人才营销思维的能力要求,探讨营销思维训练和企业人才需求的内在联系,提出基于企业人才需求的《市场营销学》模块化教学改革路径,如重构科学教学体系、创新教学方法、完善评估机制以培养学生营销思维,旨在为高校人才培养和企业需求精准对接、为弥合校企断层提供可行的解决方案。
摘要:随着全球经济一体化和信息技术快速发展,中小企业面临资金、技术和人才等资源限制,市场竞争压力加大。同时,消费者需求日益多样化,传统营销方式难以满足市场变化。本文从工商管理角度出发,分析中小企业营销现状及存在问题,强调营销策略创新的重要性,聚焦产品、价格、渠道、推广和客户关系管理的创新,结合大数据和人工智能技术应用,提升企业竞争力。通过典型案例,提出切实可行的创新路径和实施建议,助力中小企业优化营销策略,实现持续健康发展,增强市场影响力。
摘要:本文以海南自贸港离岛免税O2O模式为研究对象,聚焦消费者互动体验优化与营销策略创新。通过混合研究方法,系统分析了离岛免税O2O模式的发展现状、消费者体验痛点及关键影响因素。研究发现,技术系统易用性、个性化服务质量和政策感知度是影响消费者满意度的核心变量。基于实证分析结果,提出“数字赋能—服务升级—政策协同”三位一体的优化框架,并结合cdf海南免税案例验证策略有效性。研究为自贸港背景下离岛免税业的数字化转型提供了理论依据和实践路径,对提升国际竞争力具有重要参考价值。
摘要:数字丝绸之路的发展对跨境电商从业者提出了更高要求,其不仅需要精通外贸业务流程、国际市场规则,更需要掌握新一代信息技术、具备复合型战略视野、适应快速变化的全球数字治理环境。对于新疆高职院校而言,基于“双校园”的电商人才培养模式是补足教学短板、拓展办学格局的重要方向。本文提出构建“校际协同 + 资源共享”的区域联动机制,打造“校企协同 + 实践导向”的多元实训平台,建立“国际合作+多语融合”的跨文化育人体系,助推新疆在新一轮数字经济浪潮中实现高位突破,为我国西部数字丝路建设贡献坚实的人才支撑。
摘要:本文基于2011—2022年中国省级数据,实证考察数字普惠金融对出口贸易韧性的影响。研究结果表明,数字普惠金融的发展显著提升了出口贸易韧性;数字普惠金融能够通过提升区域创新能力有效增强出口贸易韧性;在内陆地区,数字普惠金融对出口贸易韧性的促进作用更显著。基于此,应加大对数字普惠金融的政策支持与监管,实行差异化发展战略,聚焦区域创新,助力我国出口贸易韧性提升。
摘要:在全球通信产业迅速发展与贸易格局持续变动的背景下,中韩两国作为亚洲通信领域的重要力量,其通信设备产品贸易状况备受瞩目。近年来,随着中国制造业技术水平提升以及产业结构的优化,中韩双边贸易结构也有所变化。本文基于UNComtrade贸易数据,对中韩电子及通信设备产品的贸易发展现状进行分析,同时运用相关指数的定量方法,对中韩双方的贸易竞争性与互补性进行探讨,并提出一些建议和对策。
摘要:本文探讨大数据时代背景下人工智能(AI)赋能事业单位人力资源精细化管理的实现路径与策略,面对编制约束、激励滞后与数据孤岛等现实问题,提出以AI技术为核心的系统性解决方案:构建智能编制与人才配置优化系统,通过多模态解析与动态胜任力建模提升人岗匹配精度与编制使用效益;设计智能绩效管理引擎,实现战略目标科学拆解、多模态评估与实时反馈,增强绩效管理的全面性与导向性;建立认知增强型HR数据融合与决策支持中枢,整合多源数据、支持量化决策与风险预警,提升管理前瞻性与科学性。研究表明,AI技术可系统推动事业单位人力资源管理从经验驱动向数据驱动转型,为实现公共服务提质增效与资源优化配置提供重要支撑。
摘要:随着大数据、人工智能等技术的飞速发展,数字经济已成为经济高质量发展的核心引擎,企业数字化转型加速,对具备数字化素养和实践能力的经管类人才需求迫切,但传统经管教育存在理论与实践脱节、学生数字化技能不足等问题,难以满足企业需求。本文依据这一矛盾,探索基于虚拟仿真综合实验的经管类数字化人才培养模式,聚焦分析该模式以培养学生数字素养、数字化管理思维,构建适配实验教学体系为目标,构建以数字化战略、思维、执行及创新四种能力为核心的实验教学体系,并从师资队伍、技术平台、资源建设、制度机制四个维度提出实施保障措施。
摘要:企业在经济新常态背景下面临着更多的机遇与挑战,如市场环境与竞争格局等各个维度都出现了新变化,人力资源作为企业发展的重要支持力量,在经济新常态背景下相应需要不断完善,优化人力资源招聘管理环节尤为重要。本文由经济新常态视角出发,全面分析了此背景下的人力资源招聘管理需求,进而探讨了企业人力资源招聘管理在此背景下面临的影响,并针对相关管理策略提出了对应建议,以期为经济新常态下的企业优化人力资源招聘管理工作提供更多参考与支持。
摘要:本文阐述了人工智能在人力资源研究领域中招聘与选拔、培训与发展、绩效管理等的应用;分析了人工智能对人力资源带来的岗位替代风险、数据安全与隐私问题、技能要求变化等挑战;提出了推动数字化人力资源、推动就业转型、关注伦理价值等创新策略;展望了人力资源未来发展方向。
摘要:本文针对贵州数字化转型中存在的人才培养与需求脱节、本土化人工智能专业人才供应匮乏、教学资源严重失衡问题,研究基于人工智能和数字经济技术的贵州企业人才培育新途径。剖析贵州企业人力资源管理模式存在的缺陷,研究以人工智能为基础的个性化学习系统、虚拟现实技能训练、大数据环境下的人力资源评价方法。结合贵州的区域特色提出构建政企校三方合作的数字化人才培养平台、产业数据要素在课程开发中的价值转化,建立基于区块链的人才培养模式、少数民族地区数字化素质提升专项计划、山区企业数字化转型的梯度人才支持和面向乡村振兴的产教融合长效激励机制等协同育人策略。
摘要:以高度信息化、智能化和网络化为主要特征的新质生产力的崛起标志着生产力发展进入了新纪元,因此,人力资源的需求结构也产生了巨大变化,这种变化对人力资源的培训提出了新要求。本文从新质生产力的内涵及对劳动者素质提升的要求切入,从组织和员工两个层面阐述培训的重要性并分析当前人力资源培训存在的问题和不足,提出了新质生产力时代构建培训体系的原则和具体策略。
摘要:企业文化通过价值理念、制度规范与人际氛围影响员工工作满意度与组织承诺。价值共鸣可以增强认同并提升投入与幸福感;制度透明可以提升公平感,强化心理契约与归属感;人际关怀可以促进情感连接,降低离职倾向。基于价值传播、机制建设与情感维系,本文提出文化落地、激励协同与沟通融合等策略,以期协同提升员工满意度与组织承诺,为企业可持续发展提供管理启示。
摘要:本文重点研究贵州数字经济领域的人才队伍建设和培养机制,对贵州目前的数字经济人才总量不足、结构失衡、供需矛盾突出和人才培训制度存在的缺陷进行深刻的分析,通过对数字技术、数据分析、创新思维、跨学科知识和团队合作等方面的分析,明确数字经济人才的核心能力要素,并根据行业和企业的需要和国内外的实践,建立数字经济人才的素质体系。并从高等教育与职业教育协同培养、政企校合作提升人才实践能力以及本土化与国际化结合的人才培养方向等方面,提出优化贵州数字经济人才培养机制的路径。此外,还研究区域内地方人才政策的导向支持、数字经济专项基金资源投入机制以及人才引进与留用配套政策的完善,对推动贵州高水平的数字经济发展具有重要的意义和价值。
摘要:随着财务智能化技术的快速渗透,中小企业会计人才供需结构性矛盾日益凸显。本文基于对长三角、珠三角地区217家中小企业的实地调研,系统分析了RPA、大数据等技术应用对会计岗位能力的重构需求,揭示了当前人才培养体系中课程滞后、企业培训不足、认证失准三大痛点。研究提出政校企协同的“生态闭环”培养模式,设计分阶段课程重构方案与在职人员精准提升路径。浙江、广东等地的实践案例表明,该模式可使会计人员数字化技能认证通过率大幅提升,单据处理效率也得到显著提高。本文为中小企业财务智能化转型提供了可操作的人才解决方案。
摘要:随着信息技术的飞速发展,数字化浪潮席卷全球,企业营销领域正经历着前所未有的变革。在大数据、人工智能、物联网等新兴技术的推动下,消费者行为模式发生显著变化,传统营销模式逐渐难以满足企业发展的需求。企业营销数字化转型成为应对市场竞争、提升企业竞争力的关键举措。本文旨在深入探讨企业营销数字化转型的内涵、现状与存在的问题以及转型策略与路径,为企业决策者提供战略规划和实施路径方面的参考,同时也为学者和研究者提供理论探讨和实证研究的依据,进而助力企业在数字化浪潮中抓住机遇、应对挑战,实现可持续发展。
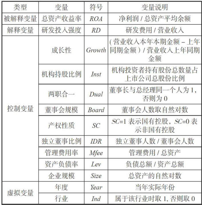
摘要:随着市场竞争加剧,企业需加大创新投入以提升绩效。创新是推动企业绩效增长的关键因素,但其具体影响机制尚不明确。本文基于2012—2022年沪深A股上市公司数据,研究发现:(1)创新投入与企业绩效呈“U型”关系,且存在滞后效应;(2)全要素生产率能强化这一关系。本文为企业优化研发投入强度、提高生产效率提供了理论支持和实践参考,助力科学投资决策。
摘要:在混合所有制改革的背景下,战略投资者的引入已成为优化国企治理结构、提升综合竞争力的重要路径。在多种混改路径中,引入战略投资者来优化国有企业的股权结构,使其参与被投资企业的经营管理和内部治理,有助于国有企业的长期发展。因此,本文系统梳理了混改与引入战略投资者的动因、对绩效产生影响的路径和效果分析,并对其可能产生的负面影响提出优化建议,为企业选择战略投资者提供参考,提高其混改的成功概率。
摘要:基于2013—2022年10年中国省级面板数据,实证检验数字金融对区域金融风险的影响机制。研究发现,金融科技发展对区域金融风险呈现显著抑制效应,且存在结构性差异;机制分析表明,地方债务风险的缓解是核心传导路径。据此,本文提出差异化风险防控政策框架,为化解区域性金融风险提供理论锚点与实践参照。
摘要:人工智能可以说是当前最热的技术成果,人工智能技术渗透和改变着各行各业的发展轨迹,酒店业也不例外。人工智能在酒店业中的应用经历了信息化驱动阶段、智能设备驱动阶段,目前进入了AI大模型驱动阶段。本文总结了人工智能在酒店中的可应用关键场景,主要包括市场营销领域、对客服务领域和运营管理领域。未来人工智能技术在我国酒店业中将进一步呈现更加移动化、便捷化、集成化、开放化的趋势。
摘要:随着中国—东盟自贸区3.0版谈判的全面完成,数字经济成为双方合作的核心领域。作为中国数字经济发展创新区,贵州依托算力枢纽、数据要素市场化配置等优势,在“数实融合”领域形成独特竞争力。2025年贵州首个数据开发利用加工基地揭牌,贵阳大数据交易所累计交易额突破53亿元,数据要素市场化配置改革成效显著。本文基于中国一东盟数字生态合作框架,分析贵州在跨境算力服务、行业大模型应用、数字人才培养等方面的发展基础,针对区域协同不足、标准互认障碍等问题,提出构建面向东盟的“算力—数据—应用—产业”四维融合体系,为西部省份深度参与区域数字合作提供路径参考。
摘要:数字经济作为引领全球经济变革的核心力量,正深刻影响着区域经济的增长质量。数字经济通过技术创新、产业结构升级、资源配置优化、制度创新和人力资本升级五条路径推动区域经济增长质量提升,但区域间技术吸收能力差异和空间溢出效应不均可能会加剧发展失衡。本文针对技术替代风险、数字鸿沟深化和环境可持续性等挑战,提出数字基建普惠化、数据要素市场化、技能培训体系化等优化路径,为推动区域经济高质量协调发展提供理论参考。
摘要:近年来,越来越多的制造业企业选择引入数字经济,以弥补企业在产品、技术、设计等方面的不足,发展数字经济可以为制造业带来更多的上升潜力和创新空间。本文选取了数据经济基础建设,数据经济应用能力,制造业规模效益和制造业生态效益水平四个方面指标进行分析。运用熵权TOPSIS分析法得出,数字经济发展基础中基建和创新能力是核心驱动因素,数字经济应用水平主要体现在电子商务和信息技术方面,制造业发展应兼顾规模效益与生态环保。通过灰色关联分析模型计算出郑州市数字经济发展基础、应用能力与制造业产值效益之间的关联程度,为数字经济和制造业的融合发展提供有力支撑。
摘要:在“数商兴农”政策推动下,2023年中央一号文件进一步强调深入推进“数商兴农”及“互联网 + ”农产品出村进城工程,这为宜春农产品电商产业发展带来新契机。本文以此为背景,分析宜春农产品电商的发展现状与潜力,发现其存在产业主体失衡、基础设施不足、技术应用滞后等问题。通过多种研究方法探究后,提出构建协同机制、完善数字基建、推动技术创新的生态化发展路径,为宜春及同类地区提供借鉴。本文不仅丰富了农产品电商产业生态化理论,更为宜春突破电商发展瓶颈、实现“数商兴农”与乡村振兴的深度融合提供实践指导,也为同类地区农产品电商产业升级提供参考。
摘要:全球可持续发展理念盛行,ESG逐渐成为企业信息披露的重要组成部分。与此同时,我国企业普遍面临融资约束问题。为解决融资问题,部分企业可能采用虚假的ESG信息披露,导致“漂绿”现象频发。本文以2015—2022年A股上市公司为样本,深入剖析ESG“漂绿”行为对企业融资约束的影响。研究发现,ESG“漂绿”显著加剧了企业的融资约束水平,且该影响具有时间递增效应。
摘要:关键审计事项披露是企业合规管理中的重要内容,由于关键审计事项通常涉及高风险领域,因此披露所传递的信号有可能会对企业的信用风险造成负面影响。如何在合规开展关键审计事项披露的同时,最大程度降低企业的信用风险,是现阶段的重点课题。本文从多个维度分析了关键审计事项披露对企业信用风险的具体影响,并提出了“内容—沟通—风险对冲”的优化模式,旨在统筹协调“透明度”和“风险性”,在保证披露合规的同时,降低对企业信用风险的负面影响。
摘要:财务信息化通过技术创新和管理变革,为企业财务效率提升提供了新的理论路径。研究表明,财务信息化主要通过自动化技术的人力替代、数据集成的信息整合以及业务流程的标准化再造三大机制实现效率跃升。然而,技术系统兼容性、业务流程刚性以及成本收益平衡这些因素会对效率提升造成制约,基于理论分析,构建出包含分阶段实施策略、制约因素化解路径以及评价保障体系的完整实现框架,能给财务信息化建设提供理论指导与实践依据。
摘要:随着数字技术越发成熟,为国有企业财会监督数字化建设与转型提供了技术支持。本文旨在分析数字化背景下国有企业财会监督要点,探寻出更为有效的财会监督措施。本文采用实际观察法与逻辑分析法,阐述数字化背景下国有企业财会监督内涵,肯定应用数字技术进行财会监督的价值。在此基础上,本文分析了财会监督要点,对数字技术应用、人才队伍建设、财务数据治理等要点进行了细致解读。结合相关要点,本文提出建立数字化财会监督平台、培养数字化财会监督人才、强化财务数据的综合治理等策略,旨在给予国有企业一定的财会监督参考。
摘要:企业审计整改是审计工作的关键环节,对于完善组织内部控制、防范风险以及提升管理效能具有极为重要的意义。然而,在当前的审计实践中,企业审计整改面临着诸多问题,如整改落实不到位、整改效果不持久、缺乏有效的监督与评估机制等,严重影响审计工作的权威性和有效性。本文剖析企业审计整改过程中存在的主要问题及其成因,详细阐述构建企业审计整改管理闭环的重要性,并提出一系列针对性的解决策略,包括建立健全整改责任体系、完善整改跟踪与监督机制、强化整改效果评估与考核等,旨在构建科学合理的管理闭环,实现企业审计整改工作的规范化、常态化和长效化,切实提高企业审计整改的质量和效果,为组织的健康稳定发展提供有力保障。
摘要:税收优惠与政府补助构成的财税激励政策,作为企业创新能力的催化剂,显著提高了企业的全要素生产率。本文基于沪深A股上市公司2012年至2023年数据,实证研究发现,财税激励政策在提升企业全要素生产率方面具有显著效果,中介效应检验发现,这一提升主要是通过降低融资成本、增强企业抵御经营风险的能力以及优化人力资本结构的途径发挥作用。企业亟须加快财税激励政策的优化进程,以推动企业结构升级,进而有效提升全要素生产率水平。
摘要:会计政策选择是企业在制度边界内进行财务表达的重要手段,其偏好直接影响财务报告的真实性、可比性与决策相关性。本文从政策选择的内涵出发,剖析其动因结构与行为特征,揭示企业在不同治理环境和经营动机下的选择路径与盈余表达策略。在此基础上,构建财务报告质量的识别逻辑与评估体系,突出可解释性与可验证性在信息判断中的作用。进一步分析政策选择如何通过收入确认、折旧处理、公允价值估计等环节作用于报表质量,形成影响机制链条。最后提出监管优化建议,强调“选择—披露—验证”制度闭环与多维度监督系统的构建,为提升财务信息质量提供现实路径与制度支撑。
摘要:互联网技术的深度演进催生了网络直播行业的爆发式增长,互联网技术凭借其去中心化交易模式、实时分账机制及虚拟化运营场景对传统审计方法构成严峻挑战。本文聚焦互联网行业审计风险的特殊性,揭示重大错报风险集中于收入确认复杂性、成本计量模糊性及资金流转隐蔽性;检查风险则源于电子证据可验证性不足、海量数据筛查低效以及审计人员复合能力缺失。本文提出构建“业务穿透 + 技术赋能”审计框架,通过区块链存证固化关键交易、全量订单流智能分析定位异常,并推动行业专项审计指引制定与复合型人才培养。有效管控此类风险对维护资本市场信息质量、促进行业规范发展具有现实意义。
摘要:随着社会经济的快速发展,传统财务会计面临着前所未有的挑战。在这一背景下,管理会计在企业中的作用日益凸显,其重要性不容忽视。为了适应时代的高速发展,财务会计向管理会计的转型已成为当务之急。在我国,中小企业数量庞大,逐渐成为经济发展的重要支柱。然而,管理会计在中小企业中的地位尚未得到充分的提升,这些企业在财务管理等方面仍存在一些问题。本文针对资源相对有限的中小企业进行深入研究,探讨管理会计在其应用中存在的问题,并提出相应的改进措施,旨在帮助中小企业提升管理水平,从而促进其蓬勃发展。
摘要:在数字化浪潮席卷全球的背景下,数据资产已成为企业乃至国家的核心战略资源。加快数据资产的发展,有利于推动企业数字化转型与数据要素市场培育,实现数字经济高质量发展。在政策推动下,2024年数据产业进入快速发展期,数据资源转化为资产的探索进程也逐步加快,数据资源入表规模大幅增长。但企业实践中存在确认与计量困难、合规、管理短板等一系列问题,导致入表的效率和质量低下。在此背景下,本文首先对数据资产的定义、特点、相关政策进行了阐述,随后,通过分析数据资产入表的现状,找到数据资产入表面临的挑战,最后提出相应的解决对策。